提示点击上方蓝字订阅↑为职业成长加满油~
【报告内容较多,仅展示部分】文末附干货下载方式
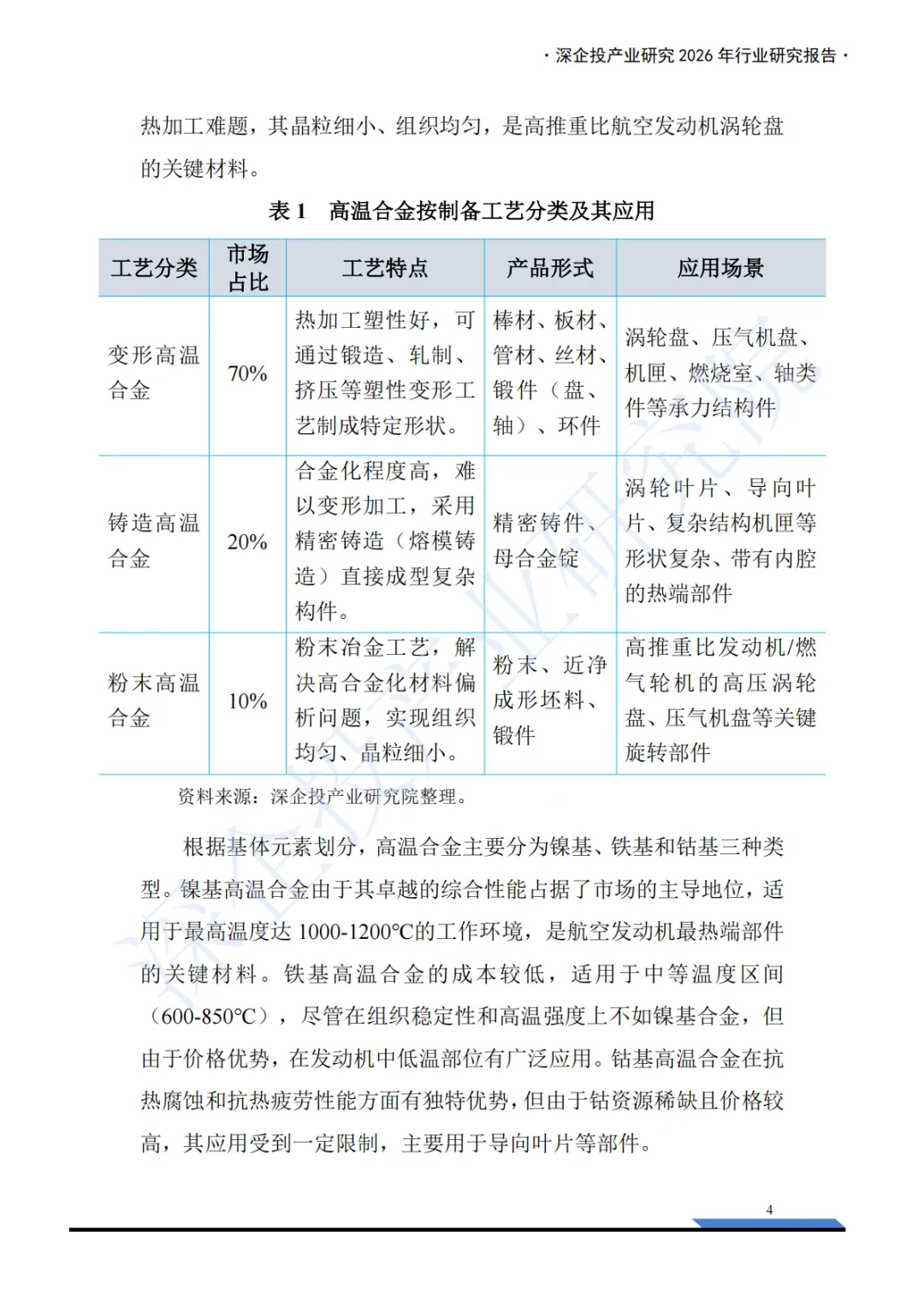
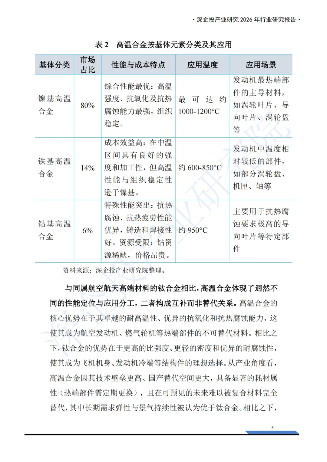
2026年,高温合金行业迎来AI算力与航空航天双重共振的发展机遇,作为高端制造业的关键基础材料,其在600℃-1200℃高温环境下表现出优异性能,涵盖变形、铸造、粉末三类制备工艺及镍基、铁基、钴基三类基体合金,航空航天、燃气轮机是核心下游应用领域。当前行业存在制造工艺、资质认证等四大高壁垒,全球市场被美欧日寡头垄断,国内已形成科研院所转制、大型特钢、专业化企业三大梯队,正稳步推进进口替代。随着国产发动机、燃气轮机量产及商业航天、AIDC产业发展,行业需求将加速释放,2024年我国高温合金需求量达6.2万吨,2025-2030年核心应用领域年均需求超5.65万吨,其中燃气轮机成为需求主力,同时3D打印、纯净化制备等新技术也在推动行业升级。
1.2025-2030年我国高温合金需求的核心增长极是什么?背后的驱动逻辑又有哪些?
核心增长极是燃气轮机领域,这一板块年均需求达2.52万吨,是目前最大的细分需求领域。驱动逻辑很清晰,全球AI算力爆发带动AIDC建设扩容,电力需求激增,2030年全球数据中心用电将达945-1400TWh,燃气轮机凭借快速响应的优势成为分布式发电核心解决方案,海外龙头订单已积压4.5-5年。国内方面,燃气轮机国产化持续突破,2024年300兆瓦级F级重型燃气轮机点火成功,2026年初CGT3小型燃气轮机发布更标志着我国小型燃机完全实现自主可控。此外,军舰、LNG船等高端船舶对燃气轮机的需求不断增加,形成设备制造与后市场维修的双重支撑,进一步拉动高温合金需求。
2.国内高温合金行业和国际先进水平比,核心差距在哪?国内企业该从哪些方向突破?
核心差距主要集中在四个方面。制造工艺上,高端熔炼多依赖双联工艺,三联工艺普及率不高,粉末高温合金母合金氧含量远高于国际先进水平。返回料循环利用效率也有明显差距,国内综合利用率不足20%,而美国能达到70%-90%且可同级使用。高端牌号方面,单晶、第四代粉末高温合金的工程应用还不够,仍需依赖进口,就像“人造太阳”关键材料哈氏合金C276实现国产化前的困境一样。同时,国内生产多是多品种、小批量模式,缺乏规模效应。突破方向也很明确,推进三联熔炼工艺产业化,提升材料纯净度,就像中科院金属所研发的纯净化制备技术那样;完善返回料循环利用体系,依托国标行标实现高效利用,如上大股份已实现99%以上回收率;聚焦国产大飞机、重型燃气轮机等重大项目,突破高端牌号进口替代;头部企业扩产形成规模效应,助力行业从“价格战”向“价值战”突围。
3.国内不同梯队的高温合金企业,核心竞争优势和业务定位有什么不一样?
三类梯队的差异很明显。科研院所转制企业,核心优势在技术积淀和军工资质,依托国家级科研资源,掌握高端铸造、粉末高温合金核心牌号,主要承担航空航天、两机专项等国家重大型号任务,定位是航天军工核心供应商,产品附加值高,比如钢研高纳牵头研发了国内56%的高温合金牌号。大型特钢企业,优势在于规模化生产能力和完备的设备体系,主打变形高温合金,能实现从冶炼到成材的全流程生产,是国防装备原材料的压舱石,像抚顺特钢在航天空域的市占率就超过80%。专业化企业,胜在细分领域技术突破和民参军的灵活性,有的聚焦返回料再生,有的专注单晶母合金,还有的布局3D打印用高温合金材料,定位是补充军工供应链、拓展民用高端市场,部分企业已进入国际航空航天巨头供应链,甚至助力燃气轮机“出海”。




















获取报告原文及海量企业数字化转型、大模型应用、新能源行业、碳中和、5G、元宇宙、区块链、智慧城市、短视频、微短剧等热门行业资料,专家PPT......等更多报告及行业方案、行业案例,请至星球:极光智库
【极光智库 | 你的职业成长加速器】 ——专注实战的行业知识共享社区
◆ 为什么选择我们?3大核心价值 ◆
✅ 省时:每日人工精选50+高质量报告
✅ 省钱:1个星球=10个垂直领域资源库(年省3000+订阅费)
✅ 省心:结构化知识库+行业术语词典
? 深度覆盖15+前沿领域:
AI大模型应用 | 企业数字化转型 | 新能源产业链 | 碳中和落地路径
5G+物联网 | 元宇宙商业场景 | 区块链技术 | 智慧城市解决方案
短视频运营指南 | 微短剧行业洞察 | 营销增长方法论...
? 会员专享资源库:
▷ 5000+份行业白皮书/案例集(含未公开内部资料)
▷ 300+套行业方案(商业计划书/可行性报告等)
? 加入我们你将获得:
1. 建立系统的行业认知框架
2. 获取决策支持的底层数据
3. 掌握先人一步的行业动向
▌常见问题解答
Q:适合哪些人加入?
→ 需要行业数据的市场人员 | 寻求转型机会的职场人 | 商业分析从业者 | 创新创业者
Q:资料如何获取?
→ 知识星球App端、网页端均已开放下载功能
让专业情报成为你的职场杠杆 与行业先行者共同进化 ↓↓↓
在星主的不断努力下,每周都会登上活跃星球榜前十,实际上作为一个资料分享的知识星球,意味着星主每天都是顶格在发很多的资料,加入本星球相当于加入10个专业星球!星球各行业资料分类标签见下图


资料领取方式:
本文获取方式:将文章分享至???圈,点击菜单栏“联系我们”,添加小客服领取哦



