



















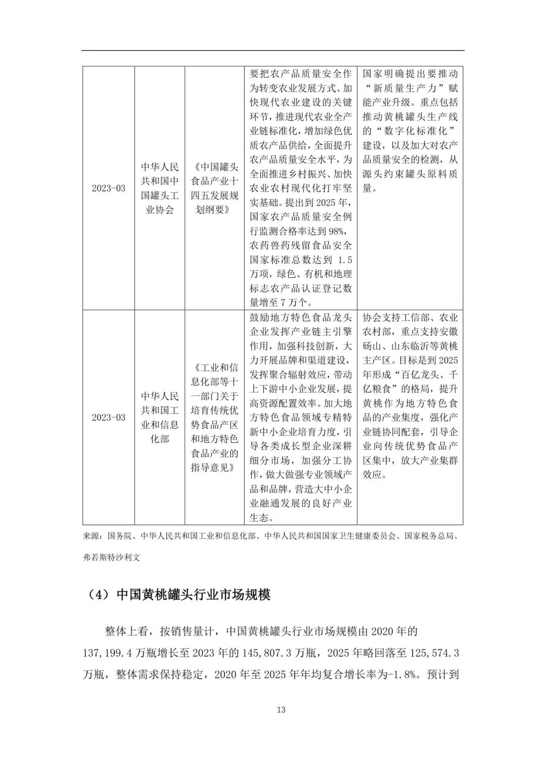
清晰完整版报告已上传至星球


第1章 中国黄桃罐头行业研究
1. 一级赛道研究:中国罐头食品行业研究
2. 二级赛道研究:中国水果罐头行业研究
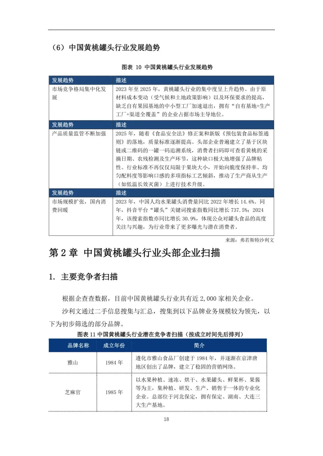
3. 标的行业赛道研究:中国黄桃罐头行业研究
第2章 中国黄桃罐头行业头部企业扫描
1. 主要竞争者扫描
2. 重点竞争者介绍
第3章 头部企业市场份额研究
1. 第一步:确认头部品牌
2. 第二步:调研品牌数据
附录1:数据来源
1. 一手信息
2. 二手信息
附录2:名词解释




















清晰完整版报告已上传至星球


第1章 中国黄桃罐头行业研究
1. 一级赛道研究:中国罐头食品行业研究
2. 二级赛道研究:中国水果罐头行业研究
3. 标的行业赛道研究:中国黄桃罐头行业研究
第2章 中国黄桃罐头行业头部企业扫描
1. 主要竞争者扫描
2. 重点竞争者介绍
第3章 头部企业市场份额研究
1. 第一步:确认头部品牌
2. 第二步:调研品牌数据
附录1:数据来源
1. 一手信息
2. 二手信息
附录2:名词解释