
来源:中安网

这份由 CPS 中安网与海康威视联合出品的《2025 中国视频物联网发展研究报告》,全面剖析了中国视频物联网(VIoT)产业的发展全貌,从产业基础认知、核心驱动力、市场格局、产品赛道到标杆企业进行了系统性阐述,核心总结如下:
一、产业基础认知:定义、架构与核心特征
- 核心定义与架构
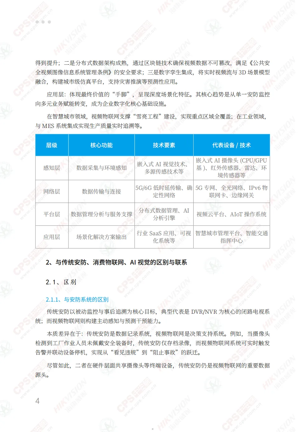
:视频物联网是以视觉感知为核心,融合多模态数据采集分析的智能化信息基础设施,形成感知层 - 网络层 - 平台层 - 应用层的闭环架构,本质是将视觉感知转化为结构化认知,实现物理世界数字化重构。四大层级各有核心功能与技术支撑,如感知层以嵌入式 AI 摄像头为核心,网络层依托 5G/6G 实现低时延传输,平台层通过 AI 与数字孪生实现数据价值转化,应用层聚焦各行业场景化解决方案。 - 与相关领域的区别与联系
:与传统安防(从被动记录到主动决策)、消费物联网(从个人体验到组织效率)、AI 视觉(从技术工具到系统闭环)形成差异化,同时存在技术继承、同源互补、引擎与载体的依存关系,是集成创新的系统级解决方案。 - 核心价值
:实现感知智能化、决策主动化、执行自动化三大能力跃迁,从 “有图无解” 到结构化分析,从事后追溯到超前预测,从单一监控到 “感知 - 分析 - 执行” 全闭环。 - 产业核心特征
:具备技术融合性(AI、5G/6G、云计算形成铁三角)、数据密集型与低价值密度(年生成 2.7ZB 数据,有效信息不足 0.4%,通过四层过滤机制提纯)、应用场景碎片化与长尾化(千行百业定制化需求,通过模块化硬件、低代码算法、分层生态破局)、安全与隐私刚性约束(设备、数据、合规多维度风险,需构建 “纵深防御 + 动态适应” 安全范式)、产业链条长且协同要求高(覆盖 7 大环节、四大层级,需跨技术、跨行业、跨组织协同,头部企业牵头构建产业生态)。
二、产业发展现状:境内外对比 + 政策 + 地方试点
- 境内外市场发展阶段
:中国处于创新应用期,以智慧城市为核心驱动力,2024 年市场规模 4580 亿元,2025 年预计破 6000 亿元,硬件增速放缓,软件与 AI 算法服务爆发式增长;海外欧美处于成熟运营 / 规范发展期,聚焦反恐、企业效率、低碳目标,亚太新兴市场处于基础建设期,全球技术向多模态融合、边缘智能升级。 - 政策与标准环境
:政策端加码支持且监管趋严,2025 年《公共安全视频图像信息系统管理条例》实施划定四条红线,《网络安全法》修正案要求年度安全渗透测试;标准端不断完善,出台物联网标准体系建设指南,牵头制定 AIDC 国际术语标准,为产业规范发展奠定基础。 - 地方试点
:形成 “多点突破、特色集聚、政策驱动” 格局,无锡(传感网示范区)、惠州(工业数字化)、北京 / 上海(垂直场景创新)为标杆,长三角、珠三角、中西部各有侧重,在智慧城市、工业质检、医疗健康等领域落地多个标杆项目,交通管控、缺陷识别等效率大幅提升。
三、核心驱动力与技术演进
- 关键技术突破与融合
:AI 与计算机视觉实现规模化应用,边缘智能构建 “云 - 边 - 端” 一体化架构,5G/6G、TSN 等网络技术保障低时延高可靠传输,视频编解码技术适配物联网低功耗、低带宽需求,RFID、毫米波雷达、传感器等多感知技术深度融合,拓展应用边界。 - 核心驱动因素
:下游智慧城市、智能硬件、车联网需求爆发;AI、传感器等技术成熟度提升且成本下降;国家新基建、数据要素市场化等政策战略支持;数据要素价值挖掘要求推动视频数据资源化;各行业对安全与效率提升的刚性需求,共同推动产业发展。
四、市场格局与规模预测
- 整体规模
:2024 年中国视频物联网市场规模 4080 亿元,2025 年预计突破 5200 亿元,增速 25.8%,产业价值从硬件向软件服务转移,硬件层占比 42%(增速 18%),视频分析平台增长 56%,AI 算法服务增长 72%。 - 细分市场
- 城市级市场
:2025 年预计 2280 亿元(增速 24%),占比 43.8%,是最大单体市场,聚焦智慧交通、公共安全,龙头企业主导,云服务商积极切入; - 企业级市场
:2025 年预计 1970 亿元(增速 34%),增长最快,覆盖工业制造、智慧能源、零售服务,垂直解决方案提供商涌现; - 消费级市场
:2025 年预计 950 亿元(增速 23%),稳定增长,以智能摄像头、门铃为核心,小米、萤石等品牌凭借生态优势领先。 - 产业整合趋势
:并购整合呈现横向扩规模、纵向建全栈、跨界补技术的特征,战略合作向生态平台化、跨界深度化、渠道资源共享化发展,未来将走向技术融合加速、生态竞合为主、全球化布局深化的新阶段。
五、产品形态与热门赛道
- 核心产品形态
:涵盖智能化终端(智能监控、显示交互、通信控制设备)、边缘计算产品(边缘计算盒子、网关、一体机、服务器)、平台和服务(天翼物联网、阿里云 IoT 等主流平台,JetLinks 等开源平台,提供设备接入、AI 算法集成、安全保障等服务)。 - 未来核心增长极
:五大领域成发展方向,分别是 6G + 视联网(空天地一体化网络,2030 年市场规模破 5000 亿)、类脑计算 + 视联网(降低能耗 90%,2030 年渗透率 30%)、量子加密 + 视联网(2030 年市场规模 800 亿,高敏感场景标配),产业将呈现技术自主化、应用场景化、平台开放化特征。
六、标杆企业巡礼
报告梳理了视频物联网产业链各环节超 30 家标杆企业,覆盖上游硬件 / 芯片、中游平台 / 解决方案、下游场景应用,各企业依托核心技术打造差异化竞争力:
- 基础设施与硬件
:奥泰尔(工业级 WiFi)、宝德计算(AI 算力底座)、东芝电子(企业级存储)、聚芯光禾(智算安全网络设备)等,为产业提供算力、网络、存储基础; - 平台与解决方案
:华为(行业感知全解决方案)、佳都科技(智慧交通信控)、360 智慧生活(视觉云 SaaS)、睿帆科技(大数据治理)等,覆盖智慧城市、交通、工业、消费等多场景; - 智能终端与安防
:海康威视(行业龙头)、中维世纪(智慧视觉产品)、熵基科技(生物识别 + 智慧出入口)、苏州科达(视讯与安防解决方案)、小湃科技(极黑光摄像机)等,聚焦智能摄像头、门禁、视觉分析终端; - 垂直场景与特色应用
:帕克西(AR 教育实训)、高科通信(智慧监管)、瑞为技术(AI 视觉 + 智慧机场)、富视安(电梯物联网)、狮安联讯(智慧农业 / 渔业)等,深耕细分场景定制化解决方案; - 物联网服务
:挪威电信 / 奥一科技(全球物联网连接)、深圳易联(海外物联网卡)、九联科技(4G/5G 模组 + 流量服务)等,为产业提供全球联网能力支撑。
七、产业整体发展趋势
中国视频物联网产业正处于规模化扩张与技术深度应用并行的关键阶段,未来将围绕技术创新(6G、类脑计算、量子加密)、场景深耕(从头部到长尾场景全面渗透)、生态协同(平台化 + 开源化,跨行业跨组织联动)、安全合规(全生命周期数据安全与隐私保护)四大方向发展,成为数字经济与实体经济深度融合的重要基础设施,为智慧城市、工业互联网、车联网等领域提供核心支撑。






















(本星球常年对接50万+报告智库,每日精选50+行业报告学习分享!)
免责声明:本社群只做内容收集和知识分享,严禁用于商业目的,报告版权归原撰写发布机构所有,相关报告通过公开合法渠道收集整理,如涉及侵权,请联系我们删除;如对报告内容存疑,请与撰写、发布机构联系。


