
2022年9月22日,中国提出双碳目标两周年之际,《财经》杂志在京举办第二届“碳中和高峰论坛”,在论坛上发布了《中国百家上市公司碳排放排行榜(2022)》。榜单涵盖八大行业在内的百家高碳排放上市公司,发电、水泥、钢铁三个行业入选的上市公司数量分别为29家、18家、22家,碳排放总量分别为20.64亿吨、11.26亿吨、6.34亿吨,合计占榜单总排放量的75%。
碳排放强度榜中,前30名全部来自发电和水泥行业。以万元营收为强度单位,发电、水泥两个行业的营收碳强度分别为16.50吨/万元、11.65吨/万元,远高于榜单平均值2.74吨/万元。
水泥作为国民经济建设的重要基础原材料,由于其产品及生产原料、工艺特点和巨大的消耗量等原因,碳排放总量和碳减排难度都很大。2022年11月8日,工业和信息化部、国家发展和改革委员会、生态环境部、住房和城乡建设部等四部门近日联合印发《建材行业碳达峰实施方案》,要求水泥、玻璃、陶瓷等重点产品单位能耗、碳排放强度不断下降,水泥熟料单位产品综合能耗水平降低3%以上。
在此大环境下,碳排放信息披露将是政策长期关注的重点,是助力双碳目标实现的底层数据基础。水泥行业上市公司更应该详细主动的做好碳排放信息披露工作,积极贯彻落实碳达峰、碳中和要求。
2013—2016年,北京、天津、上海、重庆、湖北、广东、深圳、四川和福建九省(市)陆续开展碳排放交易试点,先后出台了关于企业温室气体排放信息披露相关规定,要求包括电力、钢铁、化工、水泥、石化、造纸等在内的高耗能行业的重点碳排放单位向当地生态环境厅(局)报送年度碳排放数据。
2016年国务院《“十三五”控制温室气体排放工作方案》鼓励国有企业、上市公司、纳入碳排放权交易市场的企业主动公开碳排放信息。
2021年6月28日,中国证监会发布《公开发行证券的公司信息披露内容与格式准则第3号—半年度报告的内容与格式(2021年修订)》,《公开发行证券的公司信息披露内容与格式准则第2号—年度报告的内容与格式(2021年修订)》,鼓励上市公司自愿披露在报告期内的碳排放信息。
2022年2月,《企业环境信息依法披露管理办法》和《企业环境信息依法披露格式准则》发布,细化了企业年度环境信息报告披露内容,明确要求报告应包括碳排放信息等。目前,已有部分国有企业、上市公司响应号召,在行业年报、社会责任报告等载体中自发披露碳排放数据。

图1 企业碳披露政策要求发展历程

图2 企业碳披露政策要求发展历程
上市公司碳排放信息披露要求趋严。基于以上,绿色江南公众环境关注中心(以下简称绿色江南)对A 股上市且名列环保部门公布的重点排污单位名录中的水泥制造行业公司(含股权比例超过50%的关联企业)进行研究,对总计16家上市公司2021年度报告、年度社会责任报告和年度环境、社会及管治报告中有关碳排放信息披露的现状进行分析,希望发现上市企业落实双碳目标的优良实践案例,指出企业披露中存在的问题并提出建议,从而提高水泥行业未来碳排放信息披露的水平。
表1 本期报告观察对象

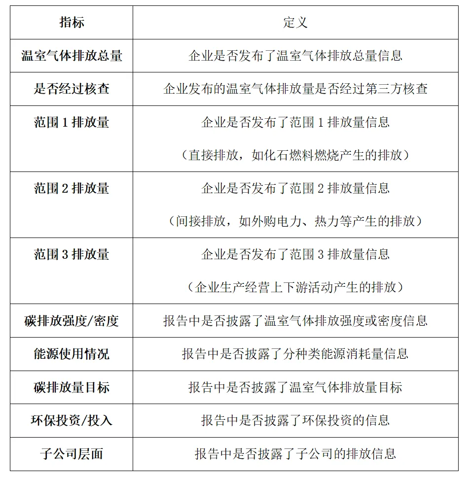
绿色江南参考GRI《可持续发展报告标准》、香港联合交易所《环境、社会及管治报告指引》、中国社科院《中国企业社会责任报告编写指南》、TCFD指引、上海证券交易所《上市公司环境信息披露指引》等方法作为企业碳排放信息披露关键绩效指标依据,具体指标说明如下。
表2 碳排放信息披露关键绩效指标说明

通过对这16家A股上市公司的年报和企业社会责任报告中碳排放信息披露内容进行分析,其中2家有效披露且较为完善,13家不完全披露信息,1家未披露。
2.1 1家上市公司未披露碳排放相关信息
绿色江南在观察中发现,博闻科技(600883)仅披露了2021年年报,且在年报中未提及有关碳排放信息。
1)基本信息
博闻科技全称为云南博闻科技实业股份有限公司,属于非金属矿物制品业,于1995年12月在上交所上市。主营水泥粉磨与销售。
2)碳排放信息披露关键绩效指标表对比

关键绩效指标博闻科技未披露。
3)企业碳排放信息披露
经查阅博闻科技2021年报,其碳排放信息披露作出“不适用”陈述,或与目前碳排放信息披露大环境相悖。

图3 博闻科技2021年报信息披露情况
2.2 13家上市公司信息披露不完善,主动性和质量有待提高
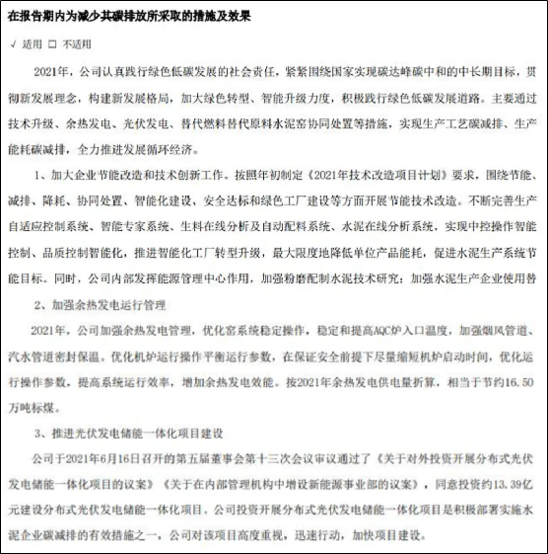
绿色江南在观察16家上市公司的年度环境相关报告中发现,有13家上市公司碳排放相关信息披露主题相似,皆提及在报告期内为减少碳排放所做的措施和效果,主要对公司绿色办公、设备升级改造、环保投入等方面进行说明。在碳排放各项重要数据上不完全或未进行披露,无法直观看到上市公司在应对“双碳”目标方面的努力程度。
绿色江南以其中3家为例进行说明,其中金隅集团还在报告中披露了碳排放总量,上峰水泥披露阶段式目标及战略规划。
案例一 :金隅集团(601992)
1)基本信息
金隅集团全称为北京金隅集团股份有限公司,属于非金属矿物制品业,于2011年3月在上交所上市。主营水泥、新型建筑材料、房地产开发和物业投资及管理。
2)碳排放信息披露关键绩效指标表对比

翻阅金隅集团的年报和社会责任报告后与指标表进行对比,可以看到该企业披露约半数关键绩效,例如2021年温室气体排放总量7271.65万吨,碳排放密度5.88吨二氧化碳当量/万元。
3)企业碳排放信息披露

图4 金隅集团2021年年度报告信息披露情况

图5 金隅集团2021年社会责任报告披露情况
案例二 :上峰水泥(000672)
1)基本信息
上峰水泥全称为甘肃上峰水泥股份有限公司,属于非金属矿物制品业,于1996年12月在深交所上市。主营水泥熟料及水泥制品的生产。
2)碳排放信息披露关键绩效指标表对比

在关键绩效指标披露表现上,上峰水泥并不算优秀,只在其年报和社会责任报告中披露有关能源使用和环保投资情况,在各项具体数据上未进行有效披露,但该企业针对未来的发展和可能出现的风险作出阶段式战略规划,有利于企业自身识别和应对气候风险,加快绿色转型,我们予以肯定。
3)企业碳排放信息披露

图6 上峰水泥2021年年度报告信息披露情况

图7 上峰水泥2021年社会责任报告披露情况

图8 上峰水泥2021年社会责任报告披露情况

图9 上峰水泥2021年社会责任报告披露情况
案例三 :塔牌集团(002233)
1)基本信息
塔牌集团全称为广东塔牌集团股份有限公司,属于非金属矿物制品业,于2008年5月在深交所上市。主营水泥的生产和销售。
2)碳排放信息披露关键绩效指标表对比

塔牌集团在其年报和社会责任报告中仅披露能源使用情况及环保投资,包括可再生能源利用、能效提升、工艺调整等项目,不具有代表性,报告披露质量有待提高。
3)企业碳排放信息披露

图10 塔牌集团2021年年度报告信息披露情况

图11 塔牌集团2021年社会责任报告披露情况
2.3 2家上市公司碳排放信息有效披露
在调研中我们发现,2家上市公司通过相关报告做出了较为完整和有效的披露。
案例一 :天山股份(000877)
1)基本信息
天山股份全称为新疆天山水泥股份有限公司,属于非金属矿物制品业,于1999年1月在深交所上市。主营水泥及熟料、商品混凝土及砂石骨料产品的生产和销售。
2)碳排放信息披露关键绩效指标表对比

天山股份在年报和年度环境、社会及管治报告中披露较有效信息,2021年温室气体排放总量2,1537,1680万吨,同时制定双碳目标,承诺到2025年,碳排放总量和能耗减少;“两高”淘汰(改造)标准全部达标等。
3)企业碳排放信息披露

图12 天山股份2021年报信息披露情况

图13天山股份2021年度环境、社会及管治报告信息披露情况

图14天山股份2021年度环境、社会及管治报告信息披露情况
案例二 :海螺水泥(600585)
1)基本信息
海螺水泥全称为安徽海螺水泥股份有限公司,属于非金属矿物制品业,于2002年2月在上交所上市。主营水泥、商品熟料及骨料的生产、销售。
2)碳排放信息披露关键绩效指标表对比

通过16家企业的披露情况,结合关键绩效指标表对比发现,海螺水泥在年报和社会责任报告中对碳排放相关信息披露最为完整且有效,除了披露环保、减碳措施以外,对碳排放总量、范围1、2的具体数值同样进行披露,同时提出未来目标及制定计划,在应对气候变化带来的风险上主动识别及应对,值得学习。
3)企业碳排放信息披露

图15海螺水泥2021年报信息披露情况

图16海螺水泥2021年度社会责任报告信息披露情况

图17海螺水泥2021年度社会责任报告信息披露情况

图18海螺水泥2021年度社会责任报告信息披露情况

图19海螺水泥2021年度社会责任报告信息披露情况
小 结
通过本次报告观察对象整体披露情况来看,上市公司碳排放信息披露意识逐渐形成且大环境向好,大多都会披露节能减排技术应用案例实现的减排效果或者对社会做出的环保贡献,但需要注意的是此类指标往往不代表公司整体情况,难以横向比较和衡量公司碳排放绩效的表现。
同时,作为高耗能、高排放行业且自2013年起已经开展了多年碳排放报告并接受核查,企业对于碳排放相关信息不完善甚至于未做披露的行为绿色江南予以否定。上市公司应具备核算范围1和范围2碳排放的能力,但在范围1+2碳排放的披露方面仍缺乏主动且进展缓慢,范围3碳排放披露也处于刚刚起步阶段,A股上市公司碳排放信息主动披露意识和质量需要提高。
随着我国碳排放数据报告机制的逐步完善,国内碳数据的积累情况正在逐步改善。在此背景之下,应积极发挥强制性披露碳数据的公共品属性,加强强制性披露碳数据的公开、透明与共享,使之更广泛地应用于碳核算、碳核查、绿色认证、ESG评级等商业领域和研究领域,通过完善强制性披露碳排放数据的应用场景,对完成“30·60”目标形成更好的支持。
为促进企业健康发展,识别及应对气候风险,绿色江南已逐一致信上述16家企业,提示企业积极应对气候变化,开展气候信息披露,落实减污降碳主体责任,加速绿色低碳转型。同时我们针对企业碳排放信息披露提出以下建议:
3.1 成立专职专业的碳排放信息管理团队,提升团队专业度
成立一支专职专业的团队是企业开展气候信息管理工作的前提。我们在研究中发现大部分企业明确了董事会和管理层对ESG/可持续发展事宜负责,却未具体说明碳排放或气候变化事宜。中国双碳“1+N”政策体系正在陆续出台,加之部分公司管理团队刚刚成立,由此绿色江南建议企业成立专职管理团队,明确董事会对气候信息管理的具体职责,细化岗位,做到专人专项负责;同时也要做好能力储备和建设,提升团队专业度和执行力。
3.2 自我审视,合理评估,制定可靠、真实的“双碳”目标
凡事预则立,有计划、有目的的做事往往事半功倍。碳中和目标和减碳目标可以明确减排量,碳排放达峰目标往往意味着排放量还将增长,我们认为上市公司应该认真评价自身实力和发展需求,合理制定总体减碳目标和碳中和目标。此外,应当明确碳排放目标的各种前提和条件,如排放范围、年份等;在长期目标之外,还应设定多个阶段性目标和子目标(如能源强度目标),从而提升碳排放目标的透明度,增加碳排放信息披露的真实性和可靠性。
另外,龙头公司应积极发挥引领带头作用,在引导员工和公众减碳的同时,助力行业减碳和提升行业整体披露意识,激励其他公司进行对标,缩小差距;上市公司要做好碳排放信息披露工作,可多与同行开展工作交流,彼此借鉴优良经验。
3.3 开阔视野,与国际接轨
年度ESG、社会责任或可持续发展等报告作为企业气候信息披露的主流方式,反映了中国上市企业在国家双碳政策和资本市场规则指引下对于碳排放、碳管理和碳战略等信息披露的响应程度。我国ESG信息披露率发展缓慢,对比国际整体水平提升空间较大,目前大多数规定为“自愿”披露性质,强制性披露的内容较少,对照欧盟提出的ESG信披体系七大支柱,我国ESG信息披露体系仍有完善空间。绿色江南建议企业在拥抱合规的同时更要超越合规,关注国内新政策的同时,加强市场间合作,借鉴优秀经验,与国际接轨。
3.4 监管机构完善信息披露监管要求,内地监管要求有待加强
国外和港交所在碳排放信息披露方面监管力度大,并给出较为详细的框架指引。反观内地监管机构虽对碳排放议题的重视程度显著提升,但目前还未正式、明确提出要求,上市公司仍以自愿披露为主,绿色江南建议内地监管机构在借鉴中结合中国国情制定策略,加强监管要求,完善披露指引。
特别鸣谢:蔚蓝地图环境大数据提供的支持
1、《中国百家上市公司碳排放排行榜(2022)》
https://wenku.solarbe.com/p-25995.html
2、云南博闻科技实业股份有限公司2021年年报http://www.cninfo.com.cn/new/disclosure/detail?stockCode=600883&announcementId=1213102039&orgId=gssh0600883&announcementTime=2022-04-26
3、北京金隅集团股份有限公司2021年年报http://www.cninfo.com.cn/new/disclosure/detail?plate=sse&orgId=9900006630&stockCode=601992&announcementId=1212672204&announcementTime=2022-03-25
4、北京金隅集团股份有限公司2021年社会责任报告http://www.cninfo.com.cn/new/disclosure/detail?stockCode=601992&announcementId=1212672212&orgId=9900006630&announcementTime=2022-03-25
5、甘肃上峰水泥股份有限公司2021年年报http://www.cninfo.com.cn/new/disclosure/detail?stockCode=000672&announcementId=1213128743&orgId=gssz0000672&announcementTime=2022-04-27
6、甘肃上峰水泥股份有限公司2021年社会责任报告http://www.cninfo.com.cn/new/disclosure/detail?stockCode=000672&announcementId=1213128745&orgId=gssz0000672&announcementTime=2022-04-27
7、广东塔牌集团股份有限公司2021年年报http://www.cninfo.com.cn/new/disclosure/detail?stockCode=002233&announcementId=1212568195&orgId=9900004603&announcementTime=2022-03-15
8、广东塔牌集团股份有限公司2021年社会责任报告http://www.cninfo.com.cn/new/disclosure/detail?stockCode=002233&announcementId=1212568202&orgId=9900004603&announcementTime=2022-03-15
9、新疆天山水泥股份有限公司2021年年报http://www.cninfo.com.cn/new/disclosure/detail?stockCode=000877&announcementId=1212635350&orgId=gssz0000877&announcementTime=2022-03-22
10、新疆天山水泥股份有限公司2021年年度环境、社会及管治报告http://www.cninfo.com.cn/new/disclosure/detail?stockCode=000877&announcementId=1213630150&orgId=gssz0000877&announcementTime=2022-06-08
11、安徽海螺水泥股份有限公司2021年年报http://www.cninfo.com.cn/new/disclosure/detail?stockCode=600585&announcementId=1212686416&orgId=gssh0600585&announcementTime=2022-03-26
12、安徽海螺水泥股份有限公司2021社会责任报告http://static.sse.com.cn/disclosure/listedinfo/announcement/c/new/2022-03-26/600585_20220326_8_Hgfipn6F.pdf
长按二维码关注绿色江南
点击“阅读原文”查看完整报告



