手机版
二维码
购物车
(
0
)
供应
求购
公司
团购
展会
资讯
招商
品牌
人才
知道
专题
图库
视频
下载
商圈
推广
热搜:
采购方式
甲带
滤芯
气动隔膜泵
带式称重给煤机
减速机型号
无级变速机
链式给煤机
履带
减速机
首页
供应
求购
公司
团购
展会
资讯
招商
品牌
人才
知道
专题
图库
视频
下载
商圈
首页
>
资讯
>
社会热点
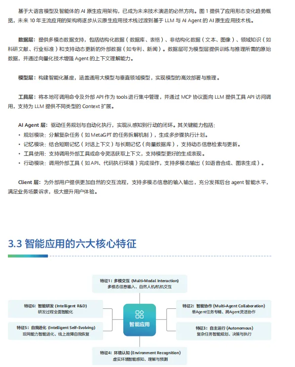
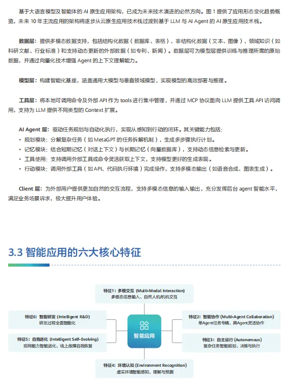
应用全生命周期智能化白皮书-58页
日期:2026-03-01 00:40:03 来源:网络整理 作者:本站编辑
评论:0
应用全生命周期智能化白皮书-58页
加入社群,微信:
Buddha_Research
「大佛投研
·报告库」深度研报聚合智库
报告内容展示
打赏
更多
>
同类资讯
• Vozapow沃飒户外眼镜产品白皮书:全
0
条
相关评论
推荐图文
推荐资讯
点击排行
0
1
【行业观察】直销行业面临“瘦身提质”阵痛:直销企业从91家到69家,企业如何穿越周期?
0
2
大疆产品白皮书合集免费领|行业实操必备干货
0
3
2026中国建筑工程标书制作与代写行业白皮书
0
4
2026肠道环境与健康白皮书:终极表现,源于内在-肠道微生物是健康的基石,科学管理塑造身体年轻活力
0
5
行业观察丨今年315最吓人的7个曝光:很多人每天都在碰
0
6
“智能经济”写入政府工作报告,未来五年的财富风口在哪里?
0
7
2026年TikTok电商白皮书
0
8
2026年中国具身智能机器人产业发展人才报告
0
9
Consilio行业洞察|通过收集早期案件情报成为数字考古学家
网站首页
|
关于我们
|
联系方式
|
使用协议
|
版权隐私
|
网站地图
|
排名推广
|
广告服务
|
积分换礼
|
网站留言
|
RSS订阅
|
违规举报
|
皖ICP备20008326号-18
(c)2008-2022 免费发布网 All Rights Reserved