手机版
二维码
购物车
(
0
)
供应
求购
公司
团购
展会
资讯
招商
品牌
人才
知道
专题
图库
视频
下载
商圈
推广
热搜:
采购方式
甲带
滤芯
气动隔膜泵
带式称重给煤机
减速机型号
无级变速机
链式给煤机
履带
减速机
首页
供应
求购
公司
团购
展会
资讯
招商
品牌
人才
知道
专题
图库
视频
下载
商圈
首页
>
资讯
>
社会热点
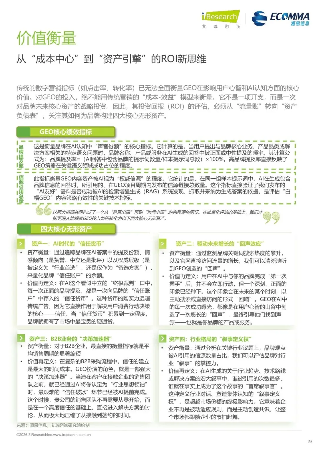
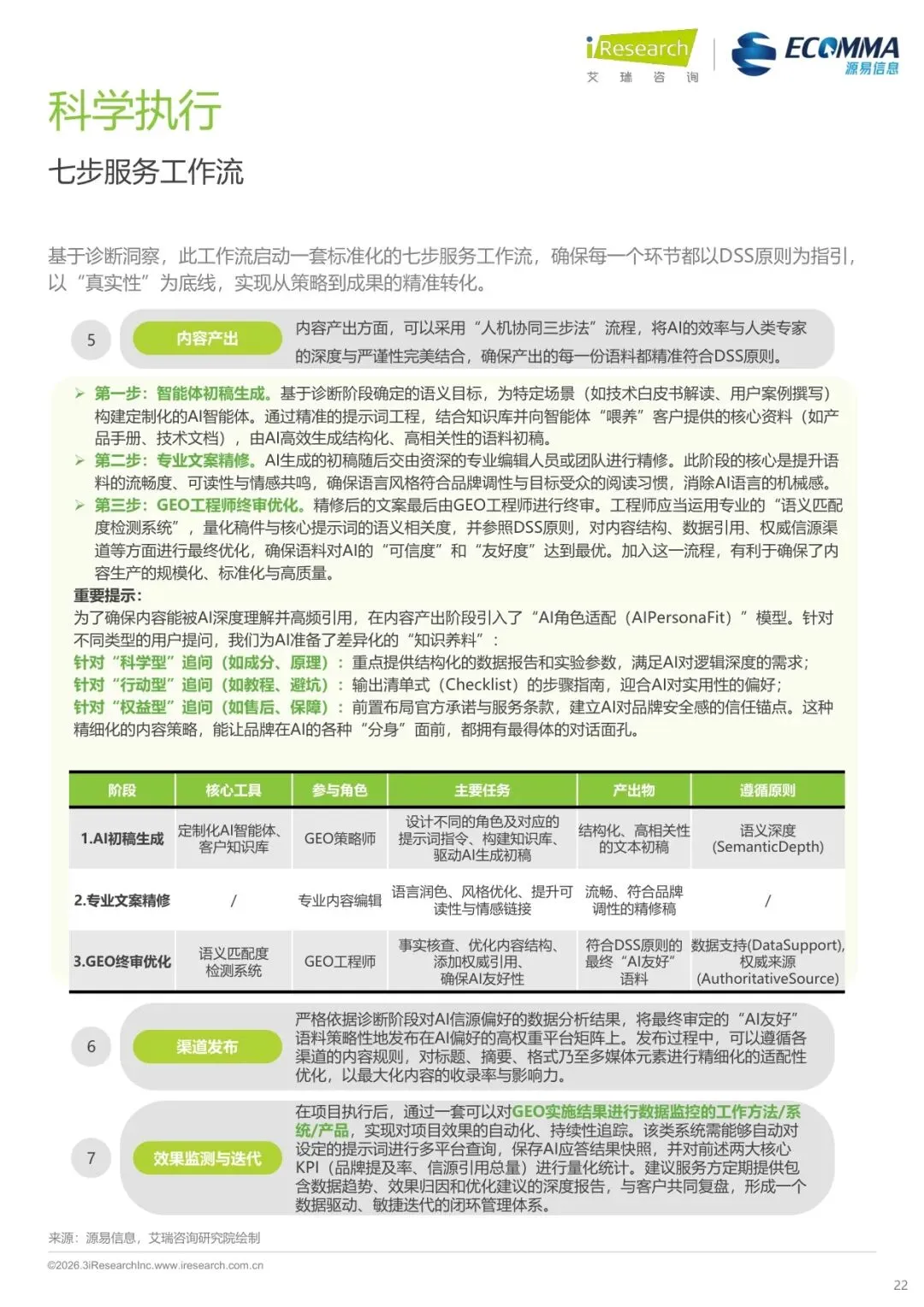
2026年生成引擎优化(GEO)白皮书
日期:2026-02-28 23:13:47 来源:网络整理 作者:本站编辑
评论:0
2026年生成引擎优化(GEO)白皮书
打赏
更多
>
同类资讯
• 2026中国新酒饮产业白皮书:读懂第
0
条
相关评论
推荐图文
推荐资讯
点击排行
0
1
《2026中国家电零售与创新白皮书》重磅发布
0
2
《2025成都旅行社服务质量白皮书》重磅发布 429家企业同台竞技 十强榜单揭晓
0
3
2026丙午马年 · 属羊人运势白皮书(完整版)
0
4
254期: 企业融资全体系实战指南:是什么、谁来做、做什么、怎么做、有哪些方式、对接谁、成本与岗位能力全解析(企业实战1)
0
5
行业观察丨Valve制造成本困境:“如果您有大量内存供应,我们正打算购买”
0
6
产业报道:第10周挪威三文鱼均价涨近10%,报告显示气候变暖致三文鱼海虱治疗量创新高,Green MSP呼吁暂停新建三文鱼养殖场
0
7
聚焦 | 中国通信院最新报告:具身智能产业发展全景观察
0
8
CATTI白皮书2026(热点素材跟练182)
0
9
《一人公司启动白皮书》
网站首页
|
关于我们
|
联系方式
|
使用协议
|
版权隐私
|
网站地图
|
排名推广
|
广告服务
|
积分换礼
|
网站留言
|
RSS订阅
|
违规举报
|
皖ICP备20008326号-18
(c)2008-2022 免费发布网 All Rights Reserved