扫码加入星球,每天更新行业报告

春节始终是中国人情感浓度最高的节日,这份情感在消费中最直接的体现便是对长辈的关怀。2025 年各节日礼物关键词京东搜索数据显示,春节 “送长辈” 关键词搜索量占比高达 78%,每 10 个搜索送礼相关关键词的消费者中就有 8 人关注长辈礼物。调研显示,父母长辈是年货清单的绝对重心,“送爸妈的” 和 “送长辈的” 分别以 65.6% 和 49.6% 的得票率,位居第一波年货购置关注对象前列。
与以往追求 “排面” 不同,如今的孝心消费更显成熟理性。47.1% 的消费者将健康与安全列为选购长辈年货的首要考量因素,46.8% 的人会优先考虑长辈的真实需求与喜好,42.4% 则看重礼物的实用性与使用频率。这种从 “我想送什么” 到 “长辈需要什么、能用什么” 的思维转变,让年货真正成为融入长辈日常生活的温暖陪伴。
营养保健品仍是长辈年礼的热门选择,77.2% 的消费者会选择这类产品,但选品已呈现高度精细化特征。46.1% 的消费者关注无糖或低糖配方,契合慢病管理需求;38.2% 偏好阿胶糕、口服液等即食型产品,免冲泡易服用的特点深受喜爱;32.8% 则钟情独立小包装,确保剂量精准与保存便利。在品类选择上,钙 + 维生素 D3、深海鱼油、益生菌等针对性产品备受关注,分别覆盖骨骼健康、心脑血管养护、肠道调节等多个维度。而易开启包装、清晰用量提示等细节,也成为影响购买决策的关键因素。
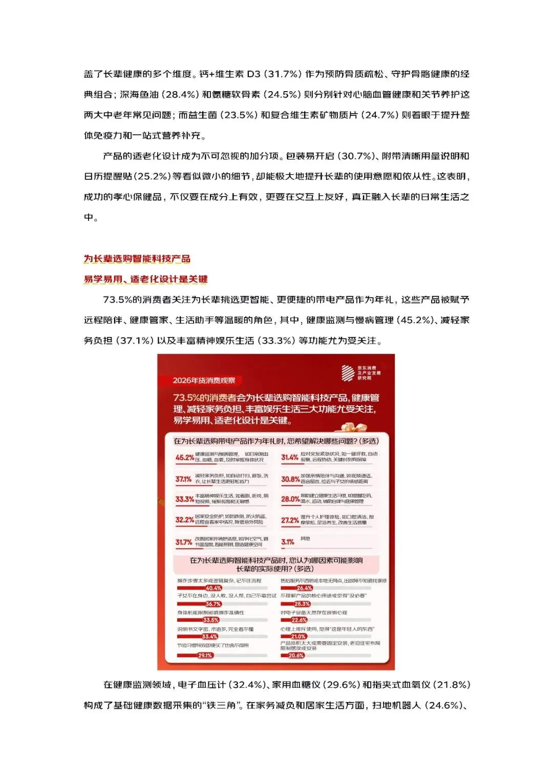
智能科技产品成为孝心表达的新载体,73.5% 的消费者会为长辈选购这类产品,健康监测、减轻家务负担、丰富精神娱乐生活是三大核心需求。电子血压计、家用血糖仪、指夹式血氧仪构成健康监测 “铁三角”,扫地机器人、足浴按摩盆、颈椎按摩仪则成为家务减负与居家养生的热门选择。但调研也暴露出明显痛点,40.4% 的消费者担心产品操作步骤太多或逻辑复杂,36.7% 忧虑子女不在身边无人教学,适老化设计不足成为智能产品服务孝心场景的关键瓶颈。
食品礼盒消费则呈现 “健康回归” 趋势,83.6% 的消费者会为长辈挑选这类年礼。54.2% 的人将 “配料表干净” 列为首要标准,44.4% 会提前了解长辈口味偏好,38.4% 希望让长辈 “尝鲜” 未曾吃过的食品。自 1 月 25 日京东年货节启动以来,纯坚果礼盒搜索量环比增长超 10 倍,糕点、阿胶、干货等各类礼盒搜索量均增长 100% 以上,健康与美味兼具的食品礼盒成为情感传递的重要载体。
2026 年春节消费的一大显著特征是计划性凸显,近七成消费者提前开启年货采购。68.8% 的用户会提前半个月以上制定采购计划,32.0% 甚至提前 1 个月就开始规划,21% 的人则在小年前后集中采买。超过八成的消费者会在采购前制定计划,其中 31.4% 的人会进行详细规划,将年货置办视为一个需要做预算、列清单、定排期的 “项目”。
年货采购呈现清晰的 “节奏感”,79.4% 的消费者会分阶段购置不同类型产品。腊八前后,46.6% 的消费者侧重囤积耐储年货,42.8% 开始规划年礼送亲友,此时花样年礼、焕新家电、新年服饰等是采购重点;小年前后进入高峰期,40.9% 的人筹备年夜饭食材,42.9% 补充待客用品,酒水糖果、网红零食、大扫除服务跻身前列;除夕前三天则聚焦生鲜水果等极致新鲜的食材,以及年宵花、红包等氛围装饰。
消费预算方面,3000至5000 元占比最高,1000至3000 元占比 24.1%,超八成消费者预估花费与去年持平或更多,显示出强劲的消费信心。购买渠道上,65.4% 的消费者首选线上渠道,看重物流时效和正品保障;48.7% 选择线下大型商超,享受亲手挑选的仪式感。相较于日常购物,52.9% 的消费者会更频繁地打开购物 APP,34.8% 会特别关注礼盒类产品,27.9% 还会经常将年货作为社交货币晒在朋友圈。
马年生肖元素成为年货市场的热门文化符号,84.5% 的消费者对马元素年货表现出购买意向,65.6% 有明确计划或可能会买马年主题礼盒。年俗文创礼盒、坚果糖果巧克力大礼包、牛奶乳饮礼盒是最受欢迎的品类,“龙马精神”“马上有福” 等祝福语让礼盒既具仪式感又不失实用性。与 “马” 相关的谐音吉祥话搜索量爆发式增长,“马上有财” 增长 327%,“快乐加马”“马上有喜” 等增幅均超 150%,生肖消费已从单纯实物购买演变为寄托美好期盼的社交互动方式。
县域农村市场的年货消费呈现升级趋势,智能家电成为 “老家年货” 焕新主力。扫地机器人销量环比激增 121%,嵌入式微蒸烤一体机增长 114%,KTV 音响,点歌机增长 111%,除湿机、洗碗机、煮茶器等产品增幅均超 70%。这些兼具实用性与品质感的产品,正替代传统年货,成为年轻人提升父母生活质量的心意之选。
“新年货” 的涌现让年味更具多元性。58.8% 的消费者青睐 “马上有钱” 摆件等好彩头产品,58.2% 会选择奶皮子、黄油年糕等新晋网红食品;45.7% 的消费者为宠物购置新年服饰,“毛孩子” 正式纳入家庭年节仪式;36.5% 的用户选择家政套餐,全屋深度清洁、油烟机拆洗等服务需求显著升温,家政服务销量同比增长超 3 倍;32.2% 的消费者将 AI 玩具、家用机器人纳入清单,科技产品成为家庭团聚的新纽带。
2026 年春节,跨地域流动的年货成为一道独特风景。京东数据显示,腊八至今,异地订单产生的产品销量整体同比增长近 2 倍,其中浙江、重庆、西藏、新疆、云南、青海等地的异地订单收货量增长均超 3 倍。广州、北京、上海、杭州、苏州等一线及新一线城市是年货发出的主要源头,而合肥、济南、东莞、郑州、成都等城市则接收了大量外省包裹,一张跨越千山万水的 “亲情物流网” 已然形成。
异地年货的品类早已超越传统食品,延伸至智能产品、健康滋补品及服务类商品。智能马桶、腕表礼盒的销量增长超 10 倍,智能眼镜、智能机器人等增长超 6 倍;氨基丁酸、茶氨酸等新兴健康成分产品销量增长超 10 倍,牛初乳、胶原蛋白、干燕窝等增长均超 280%;毛呢大衣、围巾手套等冬季保暖服饰增长超 4 倍,羽绒服、中老年服饰增长超 3 倍。服务类异地订单同样火爆,同比增长超 150%,清洗,保养服务、花艺服务、宠物服务增长均超 3 倍,家政保洁服务增长超 2 倍,年轻一代正通过这些 “新式年货” 将新的生活理念输入家庭。
地方特产的跨区域消费成为饮食文化交融的生动体现。1 月 25 日至 2 月 8 日,地方特产整体销量同比增长超 140%,浙江特产以 571% 的增幅位居首位,山东、辽宁、广西、上海等地特产紧随其后。这种消费呈现出鲜明的跨区域特征:江苏人热衷浙江火腿,广东人追捧广西螺蛳粉,云南人钟情上海大白兔奶糖,越来越多的消费者将 “他乡年味” 带回家中。
消费者选购地标特产时,价值取向高度一致。56.6% 的受访者将 “口味地道、风味独特” 列为首要考量,48.9% 关注 “产地正宗”,48.3% 重视 “成分天然无添加”。五常大米、广西螺蛳粉、四川耙耙柑、山东东阿阿胶等典型地方特产搜索量同比增长超 10 倍,青海黑枸杞、云南鲜花饼、西藏藏红花等增长超 5 倍,这些带着地域印记的特产,已不仅是食品,更是承载风土人情与味觉记忆的 “文化符号”。
老字号年货在这个春节再度走红,成为更多消费者的必备选择。广东的皇上皇腊肠、陶陶居杏仁饼,北京的天福号酱肘子、月盛斋酱烧牛羊肉,四川的绍丰和郫县豆瓣、青城山香肠腊肉,浙江的诸老大粽子、金字金华火腿等均为热门选项。消费者选择老字号的核心因素集中在 “产地正宗”、“兼顾自用与礼赠”、“品牌历史悠久”,老字号凭借品质、创新与情感共鸣,重新成为年节送礼的重要选项。
年夜饭作为春节的核心情感载体,在 2026 年呈现出融合与健康的双重趋势。约 90% 的家庭会在年夜饭中融入 “他乡味道” 菜品,41.6% 的家庭表示 “经常有” 非本地特色菜上桌,89.3% 的家庭 “经常有” 或 “偶尔有” 异地菜品。粤菜以 21.1% 的选择率高居受欢迎菜系榜首,然后是江苏菜、北京菜、重庆菜、湖南菜,年夜饭正从 “家乡味道” 向 “中国味道” 演进。
新鲜感是推动年夜饭跨地域融合的主要动力,40.5% 的消费者表示希望 “丰富餐桌,每年吃不一样的”,也有部分家庭因成员跨地域团聚自然形成口味融合。电商平台成为获取 “他乡味道” 的首要渠道,线下超市和亲友赠送次之,发达的物流网络让广东潮汕牛肉丸、新疆大盘鸡、四川麻辣香肠等特色食材便捷抵达千家万户。
健康理念重构年夜饭菜单,46.7% 的家庭更注重健康搭配,选择低脂、低糖、高蛋白的 “轻负担” 年菜。87.1% 的消费者愿意将春菜纳入年夜饭菜单,春笋、豌豆尖、芦笋最受欢迎,春笋烧腊味、香椿煎蛋、荠菜鲜肉春卷等菜品关注度居高不下。消费者喜爱春菜不仅因其味道鲜美,更看重其解腻和营养价值高的特点,为丰盛的年夜饭增添清新春意。
年夜饭的筹备方式也日益多元。75.2% 的家庭仍由长辈主理,但 24.8% 的年轻人已成为 “主理人”,带来了更多新潮做法。47.4% 的家庭坚持 “全部新鲜食材现做”,26.7% 选择 “自制为主,外卖补充特色菜”,预制菜,半成品使用和餐厅预订也成为重要补充,不同需求的家庭都能找到适合自己的团圆饭方案。
春节体重管理呈现 “有限度放纵” 的主旋律,75% 的消费者能接受体重小幅增加,但仅有 10% 能接受长胖 3 斤以上。31.1% 的人选择彻底放松 “节后再减”,32.8% 因日常养成健康习惯无需刻意管理,23.6% 采取 “前三天放纵、后续控制” 的分段策略,12.1% 则每日精准规划饮食与运动。为平衡美食与健康,53.6% 的消费者会购买益生菌、酵素促进消化,35.6% 会通过跳绳等锻炼提升代谢。节后应对体重超标时,52.6% 的人选择 “调整饮食结构,多吃蔬菜、戒碳水”,41.6% 会 “增加运动频率”,温和调整成为主流。
9 天超长春节假期催生了多元的过节模式。45.2% 的人选择在家过年,“接待亲友或走访亲戚”“睡到自然醒纯休息” 是主要选项;42.1% 的人倾向出行,全家出游、乡村度假、多地切换等形式丰富多样。出行动机方面,41.7% 是为了 “带孩子或父母见世面,创造家庭回忆”,31.6% 为实现年度旅行目标,26.2% 尝试旅居式过年。目的地选择上,34.9% 偏好三亚、西双版纳等 “温暖避寒” 之地,26.6% 喜爱乡村自然场景,20.8% 希望体验传统年俗,23.1% 选择美食主题旅行。
居家过年也不乏乐趣,40.0% 的人期待 “补觉到自然醒,彻底放空”,35.8% 会 “打扫整理房间,开启新年新气象”,35.5% 计划 “参加本地庙会、灯展、舞龙舞狮”,高质量宅家成为新趋势。而情绪年货与科技年货的兴起,让年味有了新载体。39.5% 的受访者会购买香薰蜡烛、解压玩具等治愈系家居小物,32.9% 对玄学开运产品感兴趣,32.2% 选择潮玩盲盒增加家庭互动。79.3% 的消费者认为 AI 产品有望缓解春节社交尴尬,AI 玩具、AI 眼镜、陪伴机器人等成为应对 “灵魂拷问” 的新帮手,为节日增添科技乐趣。




























2026春节消费观察报告-京东消费及产业发展研究院

本平台只做公开内容的整理分析分享,内容来源于网络和用户投稿,仅供学习参考,不构成任何建议,版权归原撰写发布机构所有,所有内容通过公开渠道获得合理引用,如涉及侵权,请及时联系我们删除;如对内容存疑,请与撰写、发布机构联系。
行业报告智库高端社群从事行业交流,社群人脉圈子,希望通过收集和整理数据行业报告知识帮助有需要的人更快更精准了解最新各行业各领域动态,涉及各行业领域,如需了解更多详情可加入圈子。如有侵权问题,商务合作,其他咨询等问题,请联系客服Hikalikuh处理。
往期推荐
今日报告分享
戳“阅读原文”,查看更多精彩内容


