
摘要
应急响应失灵是一个具有多成因的复杂治理问题。既有研究多局限于科层封闭的视角,强调“让管理者来管理”,未能全面揭示不同诱因条件之间的逻辑关联。为深入剖析其内在的发生机理,论文采用扎根理论方法,基于对54份事故调查报告的三级编码分析,提炼出应急响应失灵的原因链条,并构建综合性的理论解释模型。研究发现,信息传递阻滞、窗口触发机制失效、政策执行“空转”与应急处置偏差构成了响应失灵的四大核心诱因条件。结合具体案例进一步分析发现,在突发事件情境下,信息传递是应急响应的前置条件,上报不及时与瞒报谎报等行为隔断了组织内部的沟通机制,并可能引发连锁反应。窗口触发机制失效与应急处置偏差是响应失灵的关键诱因,且两者间具有传导效应。应急预案、安全管理规定等内容作为响应过程中的约束条件,若是执行“空转”则会放大窗口触发机制与应急处置之间的缺口,加速行动过程与预期结果间偏差的出现。破除和减少突发事件中应急响应的失灵问题,可从“规则-信息-决策-处置”维度出发,加强制度建设与能力培育,以提升组织整体的应急管理水平。
作者简介
易承志, 上海交通大学国际与公共事务学院、应急管理学院教授, 博士研究生导师;
彭洋, 上海交通大学国际与公共事务学院博士研究生。
文章结构
一、问题的提出
二、文献综述
(一)应急响应失灵的概念厘定
(二)应急响应失灵的归因解释
(三)研究缺口与可改进的方向
三、研究设计
(一)研究方法
(二)样本选择与资料收集
四、范畴提炼与模型建构
(一)开放式编码与初始概念
(二)主轴编码与主范畴
(三)选择性编码与模型建构
(四)理论饱和度检验
五、突发事件应急响应失灵的模型阐释
(一)案例概况
(二)模型解释
六、结论与启示
(一)主要研究结论
(二)政策启示
(三)研究不足与展望
一
问题的提出
随着人类社会进入以风险为本质特征的“乌卡时代”(VUCA),各类“黑天鹅”与“灰犀牛”事件日益呈现多频次、大规模、长时段、强破坏力等爆发特征,给公众生命财产安全与经济社会发展带来了巨大威胁。在充满变化和难以预测的突发事件情境下,应急管理工作者需要在有限的时间里快速响应并采取有效的措施以控制事态的发展和减轻灾害带来的损失。然而,当危机来临时,一些属地部门却难以对风险信号进行感知、辨识并作出符合预期的决策,导致应急响应失灵。如2008年南方雪灾、2014年“12·31”上海外滩踩踏事件、2021年河南郑州“7·20”特大暴雨灾害等,在灾难或事故发生后,地方政府应急响应滞后、处置措施不精准、组织动员不到位,致使事态升级,社会影响持续扩大。习近平总书记在十八届中央政治局第二十三次集体学习时强调:“维护公共安全,要坚持问题导向,从人民群众反映最强烈的问题入手,高度重视并切实解决公共安全面临的一些突出矛盾和问题,着力补齐短板、堵塞漏洞、消除隐患……”在此背景下,系统识别与有效解决应急响应失灵的问题成为一项重要的研究议题。
根据《中华人民共和国突发事件应对法》的解释,应急响应是一个随时间变化不断调整的复杂适应过程。在这个过程中,负有责任的管理者基于计划和反馈的循环逻辑,协调风险应对框架中的行动者,通过搜集信息、分析情报、下达指令以及整合资源等措施来激活组织的抗逆力。其中任何一项措施的缺乏或不足,都有可能导致响应失灵。从公共决策的视角来看,应急响应失灵是在日常例行状态转变为紧急例外状态过程中出现的一种非预期性偏差,其本质上反映了组织管理系统与复杂风险环境之间的适应性断裂。这种断裂既可能缘于客观层面的条块协调不畅,预案执行僵化的制度性缺陷,又受主观层面个体行为选择的影响,如风险感知钝化、过度科层理性等。
尽管现有研究对应急响应失灵的原因进行了较为丰富的理论探讨与实证分析,但仍存在管理静态化与认知碎片化两方面的局限。第一,既有研究倾向于采取一种“让管理者来管理”的封闭视角,从而将应急管理活动预设为组织工作者的默认行动状态,并未将其与事故单位、受灾群众等其他风险关联主体建立起足够的联系。第二,学者们多从科层视角下的单一维度出发,对响应失灵进行归因分析,尚未形成结构化的理论解释框架。针对这些问题,亟须进行系统化的内容整合以弥补当前研究的不足。为深入剖析响应失灵的内在发生机理,本文基于2003—2024年间中央与地方层面公开发布的54份事故调查报告,运用扎根理论与案例分析法,从动态过程的视角来分析响应失灵的外在表现、致因路径与矫正策略。本研究通过解构“失灵”现象背后的组织与制度逻辑,为提升应急管理水平、增强组织防范化解重大风险的能力提供理论依据和实践参考。
二
文献综述
(一)应急响应失灵的概念厘定
“失灵”意指变得不灵敏或是完全不起应有的作用,多表现为行动过程与预期结果间的偏离。张海波根据应急管理的功能导向,将应急失灵定义为“未能发挥预期功能的情形”,即事态未得到及时处置与有效控制,从而造成人员伤亡、财产损失和社会失序。具体而言,应急失灵存在总体性失灵、阶段性失灵与局部性失灵三种形态。其中,总体性失灵是一个综合判断,强调应急管理从预防到救援的全局性失衡,是危害程度最为严重的失灵。阶段性失灵与局部性失灵是应急管理活动在特定阶段或功能上的失灵,前者体现在时间维度,后者体现在空间维度。响应失灵是阶段性失灵中的一种,通常被理解为突发事件发生后,有关政府或部门在处置与救援过程中出现的功能失效与策略失败。
失灵常常是以成功为参照的,那么成功的应急响应具有什么样的标准?一项有关澳大利亚丛林大火的研究指出,有效的应急响应流程应建立在确保灵活性、适应性以及能促进正式组织积极作用最大化的标准之上。具体内容包括信息的畅通、管理者的快速决策、响应单位的分工协作以及社会救援力量的有效配合等。王家峰认为“相称性”是区分应急响应成功与否的标准。在此基础上,响应失灵可以分解为三个维度上的错位失衡:一是时间维度上的反应不及时,过早或过晚介入都可能贻误时机,导致不可挽回的灾难性后果;二是在成本-收益维度上,响应力度与突发事件危害程度不一致;三是在手段-问题维度上,采取的措施与要解决的问题不匹配。由此可以看出,应急响应失灵是一个具有多成因的复杂治理问题。这一问题既受事件本身模糊性和不确定性因素的影响,又与危机情境中的组织行为密切相关。
(二)应急响应失灵的归因解释
已有关于应急响应失灵的归因解释主要从以下两个方面展开。
第一,响应失灵的程序性分析。在该视角下,学者们以应急管理过程为主线,对诸多失败的案例进行归纳,形成概念化认知。首先是“预警失灵”的问题。预警是应急响应的前置环节,在灾害预防中发挥着重要的“前哨”作用。然而,我国公共危机预警体系建设的时间短、基础弱、底子薄,内容设置不合理、反应迟滞与功能弱化等问题较为突出。如传统基于阈值设定的预警模式难以对即将到来的灾害进行直接描摹,进而影响风险预判的准确性与及时性。其次,预警发出后,为了控制事态局面和防止危险升级,组织管理者需要在有限的时间内快速作出决策,并以有效的方式触发各部门的应急状态。在实际的工作场景中,信号的模糊性、上下层级间信息的不对称性以及指挥人员关于特定事件的印象都可能对决策造成干扰,导致采取的干预措施偏离事故本身的实际情况。再次,应急沟通在过程治理框架中发挥着辅助组织决策、还原事故真相与疏解公众情绪的衔接性作用。但既有的沟通形式多表现为一种事后的单向式沟通,即地方政府具有较强的“惰性”,大多只是将信息传递给公众,较少主动提供信息反馈的渠道,也缺乏主动了解、分析和回应公众需求的行动意向。最后,应急情报为预警、决策、沟通等其他环节的内容提供科学、有效的数据支撑。当情报部门无法正确地分析信息,没有及时提供准确的预警信息,曲解或遗漏突发事件及其发展变化的关键信息时,决策的失误几乎无法避免,沟通也就难以有效。
第二,响应失灵的“结构-功能”性分析。长期以来,我国公共安全治理的职能高度分散在“条线”与属地部门之间,横纵交错的应急管理结构在强化事权责任的同时也带来了一些问题。其一,在“条条”关系上,应急管理中的业务指导关系呈现为一种自上而下的垂直控制型行政逻辑。上级政府尤其是中央部门的介入及其强大的外部资源支持容易诱导地方形成向上的路径依赖,从而削弱了其应对各类非常规突发事件的能力。其二,在“块块”关系上,应急管理部门在牵头处置各类突发事件的过程中仍暴露出责任主体缺位、政府与多主体间关系不协调、组织沟通不畅等问题。其三,在条块关系上,由于组织成员在信息资源、专业能力与工作经验等方面存在结构性差异,跨区域、跨层级、跨部门的应急合作在响应过程中面临着协调困难、融合时间过长等问题。有研究认为,上述问题产生的根源在于条块模式过于生硬,导致权责关系不匹配,较难实现响应过程中的组织协同与高效运转。此外,我国应急管理事业发展呈现明显的事件推动型特征,公共部门的危机学习存在诸如组织记忆丧失、事故调查总结过于宏观指向、学习主体以政府官员为主、问责导向过重等缺陷,从而限制了风险关联主体将事故教训转化为实际的治理效能。
(三)研究缺口与可改进的方向
上述两种视角的研究增进了我们对突发事件应急响应失灵的认知,但也存在一定的不足。首先,应急响应失灵的程序性分析多将响应失灵归咎于某个具体环节的失灵或是能力的缺失,且以单案例研究为主,存在碎片化的问题,尚未形成完整的归因解释链。其次,结构-功能视角下的问题分析多停留在应然层面,对实际问题的关注与回应不够。最后,从整体上来看,对突发事件的应急响应是一个复杂的、非线性的过程,这个过程既依赖于一定的制度建设,又与组织的程序化运作息息相关。既有研究未能有效整合程序性分析与结构-功能主义这两个视角,造成对响应失灵的理解存在“顾此失彼”的问题。因此,如何从复杂的灾害情境中洞悉“响应失灵”这一问题的演变规律,进而建构理论性的知识框架用于指导实践,显得尤为重要。
为找准应急响应失灵的原因,建立综合性的理论分析框架,本文在系统收集事故调查报告的基础上,采用扎根理论与案例分析相结合的策略,以弥补当前研究的不足。一方面,本文聚焦“应急响应”这一核心环节,探究复杂危机情境中风险关联主体的致灾行为及其传导路径,为理解响应失灵原因链条间的逻辑关系提供全景式解释。另一方面,本文以实践为导向,关注当前制约突发事件应对成效的关键问题与主要矛盾,为推进应急管理体系和能力的现代化建设提供政策启示。
三
研究设计
(一)研究方法
如前所述,应急响应失灵是一个具有多成因的复杂治理问题,剖析其内在的发生机理需要系统地分析不同事故响应失灵的原因,总结其共性,以建立综合性的理论解释模型。作为一种质性研究方法,扎根理论旨在通过对与研究相关的访谈内容、观察记录、文本资料等多源信息进行归纳,以挖掘出核心概念,并建立概念间的联系,最终形成能解决问题的理论。扎根理论强调基于经验事实进行数据收集与内容分析,其建构的理论要能解决一个特殊领域的具体问题,而不只是提供空洞、抽象、宏大的叙事框架。它主要适用于两种情况:一是回溯已经发生的事件,根据时间线建立不同事件之间的逻辑关联;二是基于特定的组织管理问题提出与之相关的新概念,通过开发量表、收集数据、比较分析,不断明晰其内涵和外延来回应以往研究中的争议和未被解决的问题。为进一步打开应急响应失灵的理论“黑箱”,本文选取特定的案例来阐明不同诱因条件之间的逻辑关联。
(二)样本选择与资料收集
本文用于分析应急响应失灵的数据资料是事故调查报告。事故发生后,为了查明原因、认定事故的性质和责任、汲取相关的经验教训,特定层级的应急管理机构会按照法定程序牵头成立事故调查组。调查组通过现场勘查、问询谈话、回溯分析等方式来复盘事故的发生经过与应急处置情况,形成调查报告,并向社会公布。《生产安全事故报告和调查处理条例》规定,事故调查报告应当包括以下内容:事故造成的人员伤亡和直接经济损失,事故发生经过和救援情况,事故发生的原因、事故性质、事故责任认定,以及对事故责任者的处理建议,等等。作为由权威机构出具的专业技术文件,事故调查报告既为事故归因与行政问责提供了判定依据,也为应急管理工作中的问题整改指明了方向。
根据事故的性质、机理与发生过程,突发事件可分为自然灾害、事故灾难、公共卫生事件和社会安全事件四大类。考虑到不同类型事件的应对分属于不同的管理体系,以及能获取的有效样本数量,本文选择“事故灾难”类调查报告作为重点分析的对象。
本文的数据收集与筛选过程如下:一是以2003年为时间线,由一位作者自上而下对应急管理部、省(市)应急管理厅(局)以及省会城市应急管理局官方网站上公布的调查报告进行定向收集。二是在“北大法宝”数据库中以“调查报告”“事故调查报告”为关键词进行检索,收集补充数据。两次共得到286份事故调查报告。在具体的处理过程中,首先剔除各类行政批复、通报文书与处理决定,其次根据“事故发生经过和事故救援情况”等内容判断应急响应是否存在失灵现象。为了尽可能地降低个体感知偏差对数据筛选造成的影响,我们同时邀请了另一名研究者来判定,若出现不一致的情况则再请第三位研究者来裁定。经过上述程序,共得到54份有效的事故调查报告(见表1)。其中包含了18起特别重大生产安全责任事故,21起重大生产安全责任事故和15起较大生产安全责任事故。

四
范畴提炼与模型建构
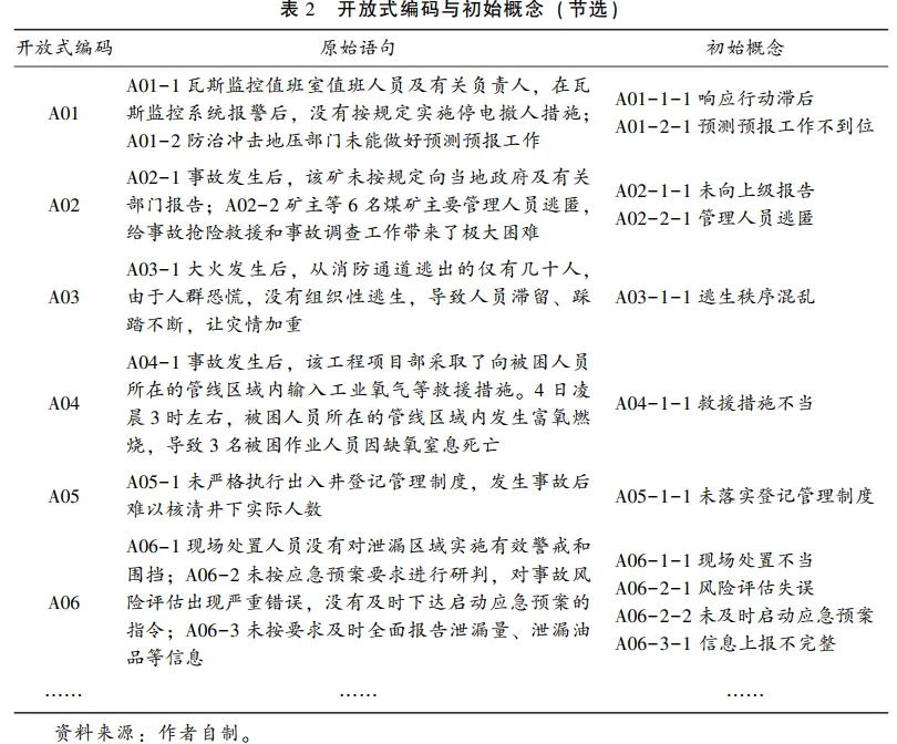
为了识别不同片段中的概念类属,在正式编码之前,本文采用“AXX”的预编码方式来标记54份事故调查报告。如A02表示第2份事故调查报告,用“A2-X”和“A2-X-X”分别表示第2份事故调查报告中被分割出来的第X个语句以及与之相对应的初始概念。
(一)开放式编码与初始概念
开放式编码是指对收集到的资料进行分类、比较和分析,并使用关键词对特定含义进行标记,使之概念化的操作过程。这一过程要求研究者摒弃个人偏见,最大可能地贴近原始材料,不遗漏任何重要的信息。笔者将54份事故调查报告导入Nvivo 12软件中,对“事故发生的原因”与“事故发生经过和应急处置情况”等内容进行分解,从中发现与响应失灵相关的概念类属。经过语句拆解、合并同类项等程序,本文共整理得到122条原始语句和与之相对应的134个初始概念(见表2)。

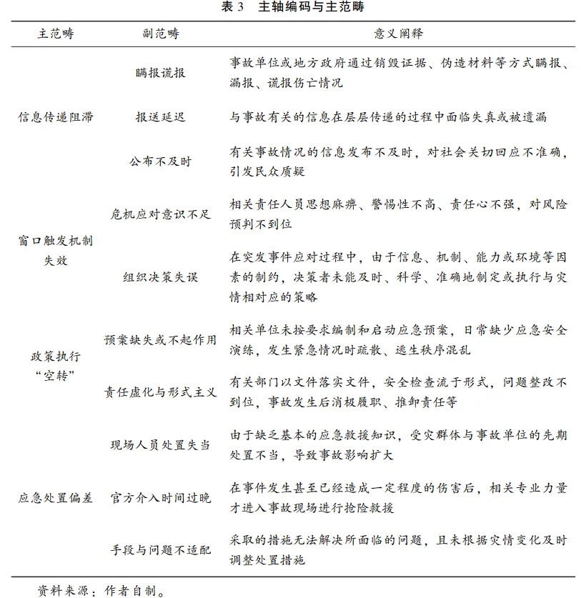
(二)主轴编码与主范畴
在主轴编码这一阶段,研究者根据问题的语境、过程、结构、功能等要素对初始概念进行聚类,以区分出主范畴和副范畴,为理论模型的搭建提供基本要件。本文遵循主轴编码的规则(即寻找不同类别之间的相关关系)对134个初始概念进行聚类,共得到4个主范畴和10个副范畴(见表3)。表3中的4个主范畴显示了突发事件应急响应失灵的结构性因素,但是主范畴之间是分离的,并未形成逻辑关联。

(三)选择性编码与模型建构
选择性编码的关键在于确定一个具有统筹作用的核心范畴,并以此为线索,将多个主范畴加以整合和重组,从而建构出理论解释模型。对各个主范畴经过反复比较后,本文将核心范畴确定为“应急响应失灵的发生机制”。与之相对应的故事线是:在突发事件情境下,信息传递是应急响应的第一道安全“闸口”,若信息在层层上报中失真或是被隐瞒,则可能引发窗口触发机制失效、应急处置偏差等一系列连锁反应,进而导致响应失灵;政策执行“空转”会进一步放大窗口触发机制失效与应急处置偏差间的相互作用。根据该故事线,本文构建出一个突发事件应急响应失灵发生机制的“信息-窗口-政策-处置”过程框架(见表4)。

从系统性的整体视角来看,突发事件应急响应是一个动态的适应过程,即系统中相互关联的要素在紧急例外状态下,根据外部环境的变化,通过开展时序化、多层次的协作,不断调整其行为,以应对复杂的危机情境。这个过程既依赖于受灾群体、事故单位、属地政府与上级部门的集体行动,又与准备、预防阶段的监测预警等内容密切相关。因此,对突发事件应急响应失灵的归因分析不能脱离风险关联主体以及过程维度这些关键要素。在厘清不同原因链条之间逻辑关联的基础上,本文建立了突发事件应急响应失灵的综合性理论解释模型(见图1)。

(四)理论饱和度检验
为了保证编码的充分性与理论模型的有效性,本文采取两种策略进行饱和度检验:一是将编码的事故调查报告打乱,从中随机抽取四份样本,将其再次导入Nvivo 12软件中,邀请第四位研究者按照前述步骤进行编码分析。经过对比,我们发现新提取的初始概念并没有超出原有的类属。二是将研究结果反馈给两位相关领域的专家,编码结果得到了他们的认可。由此可认为,本文建立的理论模型通过了理论饱和度检验,具有较好的解释力。
五
突发事件应急响应失灵的
模型阐释
为更详尽地阐释应急响应失灵的理论模型,理解信息传递阻滞、窗口触发机制失效、政策执行“空转”与应急处置偏差之间的逻辑关联,本文基于“典型性”的原则选取了“3·29”吉林八宝煤矿瓦斯爆炸事故作为案例分析的对象[1]。该事故独立于54份事故调查报告,在一定程度上避免了循环论证的问题。需要说明的是,并不是所有出现响应失灵的事故灾难都包含了信息传递阻滞、窗口触发机制失效、政策执行“空转”与应急处置偏差这四大核心诱因条件,单一条件的出现也可能诱发应急响应失灵。
(一)案例概况
2013年3月29日至4月1日,吉林省吉煤集团通化矿业集团八宝煤业公司(以下简称“八宝煤矿”)采矿区先后发生了5次爆炸,事故共造成53人遇难、20人受伤,带来的直接经济损失达6695.4万元。据应急管理部公布的事故调查报告显示,该事故的救援与处置过程中存在严重的响应失灵问题,包括未按规定向政府有关部门报告并撤出作业人员,违反规定进行应急处置,隐瞒伤亡人员……在对事故调查报告进行系统分析的基础上,本文绘制了原因分解图(见图2),借此对应急响应失灵的理论模型进行具体的内容阐释。

(二)模型解释
1.前置条件:信息传递阻滞
信息传递是应急响应的“前哨”。有关事故灾难的信息能否真实、准确、快速且全面地传输到决策指挥系统,直接影响窗口触发机制的启动与应急处置的实际效果。在突发事件情境中,信息报送延迟、瞒报漏报与公布不及时的行为既阻断了受灾群体、事故单位、属地政府与上级部门之间的关联,也可能造成沟通困难、指挥调度与救援行动偏离事故实际的情况,并可能引发次生灾害。
回顾八宝煤矿瓦斯爆炸的发生经过。2013年3月28日16时至29日19时,-416采矿区发生了3次爆炸,但并未造成人员伤亡。通化矿业公司总工程师在接到报告后赶赴现场,其抱着事故不会扩大的侥幸心理,未按规定向政府有关部门报告,并决定继续实施密封作业。29日21时56分,该煤矿发生第四次爆炸,共造成36人死亡、12人受伤。事故发生后,通化矿业公司负责人伙同他人伪造了其中7人的死亡证明并私自对尸体进行火化,向上瞒报漏报人员的真实伤亡情况。
在本案例中,信息不报与瞒报谎报构成了应急响应的第一道阻碍。这种违背信息传递规则、破坏组织内部沟通机制的行为具有多重诱发因素。第一,风险感知钝化引发判断失误与信息传递迟滞。事故发生初期,受经验主义与风险可控错觉的干扰,技术管理者对连续爆炸所释放的危机信号产生低敏感反应,作出偏离实际的判断,导致与事故有关的信息滞留在企业内部,未能及时上报。第二,属地管理原则下的信息圈定。在层级节制的管理体系中,安全生产企业与属地政府掌握着信息生产权。趋利避害的价值取向使政企双方将与突发事件有关的信息限定在特定圈层,不向外公布。第三,强大的问责压力致使地方采取投机行为。随着外部问责压力的不断加大,事故单位或地方政府搜寻、上报信息的积极性可能会减弱,更倾向于将有限的资源用于应对可能出现的后果。
2.关键节点:窗口触发机制失效
窗口触发机制是应急响应的前馈控制,强调在危机初显阶段,通过预设的条件或标准来触发应对措施,以实现早期干预和风险阻断,防止事态进一步扩大。八宝矿区第三次爆炸发生后,相关负责人没有及时撤出井下作业人员,仍决定继续在事发区域进行密闭施工,由此错失了最佳逃生时机。在对事故调查报告进行扎根分析的过程中,研究发现,窗口触发机制因危机应对意识不足、组织决策失误而失效,且未能与应急处置等其他环节形成有效衔接。
其一,危机应对意识是触发响应行为的关键要素,其反映的是组织或个人对各类潜在威胁的感知和应变能力。在特定的突发事件情境中,受已有刻板印象、灾害应对经验不足以及信息不对称等主观或客观因素的影响,决策者的风险感知可能会发生偏差,进而影响组织决策的准确性与可靠性。
其二,与常规决策相比,应急响应中的组织决策是一种在时间有限、信息不足等条件约束下,对各种非常规事态进行准确研判并采取控制措施的行为。当面临强大的外部压力,且受信息获取能力不足、组织协调机制不畅等多重因素的限制,应急管理工作者的决策指挥行为可能出现迟滞、规避和忽略等偏差。这些偏差会直接影响应急处置的效果,即决策失误引发应急处置失当。
3.放大作用:政策执行“空转”
应急响应中的政策执行“空转”是指有关突发事件处置与救援的政策要求和制度保障未被有效落实,或是因政策被变相执行而偏离了最初的目标。在“空转”状态下,地方政府疲于应付上级设置的考核内容,持续下发文件却不执行,安全检查走过场;企业经营主体未按要求编制和启动专项应急预案,未定期组织应急演练与安全隐患排查,导致事故发生后现场秩序混乱,无法开展有效的应急处置。
在本案例中,第四次爆炸发生并造成人员伤亡后,该煤矿违抗吉林省政府关于严禁人员下井作业的指令,擅自决定并组织人员下井冒险作业,由此引发了第五次爆炸,事故影响进一步扩大。此外,在事故发生前,地方国土资源管理部门未依法处理八宝煤矿越界开采的违规行为,以及私自通过该矿的采矿许可证年检,安全生产监督管理部门未严格落实省属煤矿安全监管的工作要求,这些都构成了事故发生的间接原因。
不同于紧急例外状态中的窗口触发机制与应急处置,应急预案、安全管理规定等内容更偏向于日常例行状态中的制度建设,在应急响应的动态适应过程中起着中间约束的作用。若政策执行出现“空转”,则在事故发生后,窗口触发机制将难以与应急处置形成有效的衔接,从而导致响应行动失焦,无法按照既定标准实现快速处置。
4.结果反馈:应急处置偏差
应急处置是突发事件应急响应的核心与中枢,处置是否及时有效,直接关系到突发事件的危害程度与组织应对的实际效能。据应急管理部网站公布的《吉林省吉煤集团通化矿业集团公司八宝煤业公司“3·29”特别重大瓦斯爆炸事故调查报告》显示,处置方案错误是造成第四次爆炸发生的主要原因。在第三次爆炸发生后,该煤矿未能制定出一个完备的封闭方案。更为不妥的是,为尽快恢复生产秩序,在施工材料准备不充分的情况下,公司安排了大量人员在多处进行密闭施工,并强令工人返回危险区域继续作业。这不仅没有起到应有的防护与减缓作用,反而使井下人员长时间暴露在风险环境之中,增大了事故再次发生的概率。
具体而言,应急处置偏差主要受以下三个结构性因素的影响:其一,现场人员处置不当。在突发事件应对的行动链条中,受灾群众处于最前端。在专业力量介入之前,现场人员的自我救助更有优势,其能在最短的时间内作出反应,减轻事故带来的损失与伤害。但受制于应急知识储备不足、实践经验缺乏,一线生产员工在事故发生后往往难以做出正确的预先处置,安全隐患极易演变为灾难性事故。其二,官方介入时间过晚。当现场人员的处置未能有效控制事态时,需要以政府为主导的应急管理力量快速介入突发事件的处置。但有时,在事故发生甚至已经造成一定程度的伤害后,有关部门才采取行动加以应对。这既错过了最佳的处置与救援时机,也可能对地方政府的公信力产生一定的负面影响。其三,手段与问题不适配。在具体的处置过程中,因决策失误、应急指挥能力不足以及应急预案与实际情况脱节,管理者采取的措施无法解决所面临的问题,且未能根据灾情变化及时调整抢险救援的措施,错误的方法致使灾情进一步恶化。
六
结论与启示
(一)主要研究结论
本文采用扎根理论方法对54份事故调查报告进行三级编码分析,建立了应急响应失灵的理论解释模型,并对“3·29”吉林八宝煤矿瓦斯爆炸事故进行案例分析,得出以下三点结论。第一,作为一种由日常例行状态转向紧急例外状态过程中出现的非预期性偏差,突发事件应急响应失灵产生于复杂危机情境与风险关联主体应对行为的交叠变化之中。信息传递阻滞、窗口触发机制失效、政策执行“空转”与应急处置偏差构成了应急响应失灵的四大核心诱因条件。第二,在应对突发事件的紧急例外状态下,信息传递是应急响应的重要防线。若有关事故灾害的信息在逐层上报的过程中出现延迟或是被刻意隐瞒,则可能导致窗口触发机制无法启动,进而引发决策失误与应急处置发生偏差等连锁反应,最终造成响应失灵。第三,应急预案、安全管理规定等常规状态下的内容建设,在应急响应的动态适应过程中起着中间约束作用。以应急预案缺失或不起作用、责任虚化与形式主义为外在表现的政策执行“空转”会放大窗口触发机制与应急处置之间的缺口,导致官方介入的时间过晚以及所采取的措施与问题不适配。
(二)政策启示
基于上述研究结论,本文从“规则-信息-决策-处置”维度出发,提出以下政策思考。
其一,推动考核关口前移,强化制度规则对政府官员与生产企业的约束。破除和减少突发事件应急响应失灵的关键在于从源头出发,把问题解决在萌芽之时、成灾之前。这需要强化对安全生产企业与负有安全监管责任官员的规则约束,以提升其风险防范意识和应急响应能力。为此,可从不同的层面发力,推动考核关口前移。在地方政府与应急管理机构层面,完善安全生产容错纠错机制,突破传统以结果为导向的考核方式,转向投入、过程、结果与效益相结合的评价体系,推动安全生产治理成为一项常态化的工作。在安全生产企业与社区生活层面,尝试推行“基础分+负向扣分+奖励积分”的安全管理模式,动员一线生产人员与辖区居民自主开展问题巡查。根据分数高低,适时对高风险单位的安全责任人进行约谈,以督促其进行问题整改。
其二,建立“第一信息责任人”制度,缩短事故信息传递的层级距离。现有依托科层组织结构层层传递的信息反馈机制难以适配突发事件即时响应的要求。发生紧急情况时,下面的信息上不去,上面的指令下不来,极易导致响应滞后与处置失序。缩短事故信息在中间层级传递的行政距离,可借助数字平台的融合、联通作用建立“第一信息责任人”制度。具体而言,在保障县级以上应急管理部门的信息系统与上下业务部门、重点企业信息系统互联互通的基础上,建立信息报告专员制度,并向上延伸至各个层级。当危机或灾害来临时,企业或社区里的信息专员可以通过警情系统一键触发组织的应急响应状态,以提高处置与救援的效率。在加速信息向上传递的同时,也应向下延伸信息收集的“触角”,借助数据管理机构的作用,强化政务服务平台与应急管理信息系统间的数据共享,确保信息能以最快的速度向上报送和向下传递。
其三,转向构建立体式的监测预警模式,提高组织决策的及时性与有效性。危机信号显露后,提高窗口触发机制的灵敏度,需要突破传统基于阈值的预警模式,构建立体式的监测预警模式。一是增强地方政府官员与应急管理机构工作人员的安全防范意识,扩大风险监测的覆盖面与时间跨度。将风险防范措施与准备能力纳入考核体系,加强对高危行业、关键基础设施与重点区域的动态监管,建立“7×24小时”轮岗值守制度,做到专人专岗专责,实现全时段、全领域风险隐患可查可控。二是构建靶向化、全景式的风险预警体系。将大数据与人工智能技术嵌入风险防控体系中,借助城市空间内的物联感知设备、多源遥感设备对各类生产场景进行实时、动态、精准的监测,实现对潜在风险的早期发现与及时干预。三是强化常态下的模拟演练,引入情景式推演方法,形成“知识库+专家+技术”的决策支持体系,以弥补应急管理工作者在风险认知与科学决策方面的不足。
其四,优化宣教方式与危机学习策略,增强风险关联主体的应急处置能力。分类增强受灾群众、涉事单位与救援组织在特定突发事件情境下的应急处置能力,是化解各类不确定因素、降低灾害损失的关键路径。除了持续加强日常宣传教育,还应进一步完善危机学习策略,将事故教训转化为应对各类突发事件的行动能力。一方面,根据受众的群体性差异采用结构化的宣传策略,借助微信公众号、微博、抖音、短视频平台等传播渠道,开展全方位、分时段的应急安全知识教育。通过理念、内容、形式、方法、手段的创新,开展公众喜闻乐见的宣传活动,扩大正面的宣传效应。另一方面,建立健全的危机学习机制,推动学习成果落地转化。根据已发事故的类型与级别建立专题学习网络,以持续性的强化、反馈机制推动应急管理工作者改变认知、调整政策理念和优化注意力分配。
(三)研究不足与展望
受限于研究方法与样本选择偏差的影响,本文还存在以下不足:(1)作为一种以事实为导向的质性研究方法,扎根理论从经验材料到理论的跃变不可避免地带有研究者的主观意向。尤其是在三级编码的过程中,研究者需基于自身认知为整理所得的数据片段贴上标签,并赋予不同的概念,这一过程容易受个人主观判断的干扰。(2)用于三级编码分析与案例解释的调查报告多属于二手资源,其对事故灾害发生经过与救援情况的还原度有限,可能在一定程度上限制了研究结论的解释力。(3)样本中的事故灾难在社会危害程度、影响范围、行业领域与时间跨度上存在明显差异,而本文未对这些变量进行严格控制。此外,受人工筛选能力的限制,所收集的数据可能存在遗漏。未来,应持续关注应急响应这一核心环节,并从制度保障与流程优化等方面着手,以实现应急管理体系的全面完善。
本期来源:《公共行政评论》2026年第1期
编辑:曾 锋
校对:王曼旭
审核:曾 锋
往期推荐



