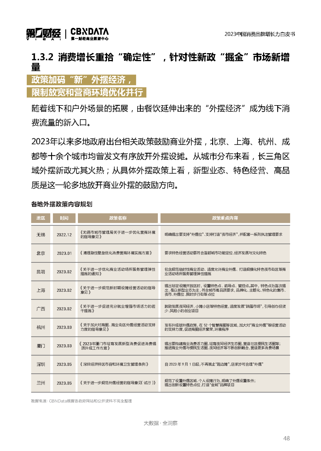
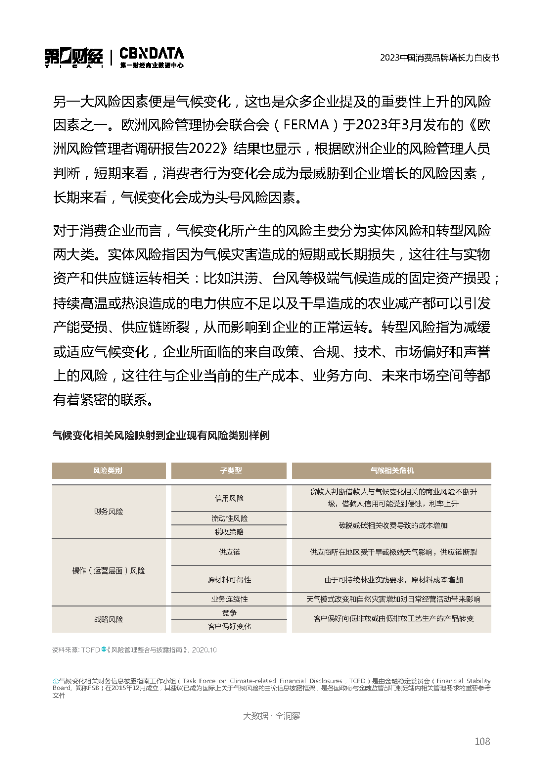
近年来,中国的消费市场发生了巨大的变化,人群结构不断演变,消费行为呈现多样化的组合形式。随着人们整体购买力和生活水平的提升和消费观念的转变,理性消费成为消费人群的共同心态。
报告显示,新生代人群热衷于兴趣消费,喜欢参与各种“新型社交”活动,推动了相关品类的消费增长;而新中产人群则追求增长确定性和精神富足,更愿意为能彰显生活态度的产品和品牌买单。下沉市场的新银发族也展现出巨大的消费潜力。他们尤其喜欢通过内容电商进行消费,在直播带货的趋势下,他们成为了直播消费的忠实拥趸。
报告认为,对于品牌而言,除了将服务对象细分为更具体的群体,还需要持续创造功能性价值,满足消费者对更高质量生活的追求。消费品牌在面对不确定的外部环境和瞬息万变的流量场时,必须实现营销的进化。
在内容营销方面,许多线上起家的新消费品牌开始注重品牌形象塑造。艺术展览、市集和播客等文化消费载体成为消费品牌布局内容营销的新场景。这些内容消费载体帮助品牌筛选出有消费潜力的精准人群,为品牌提供了天然的获客阵地和精准的用户测试池。
在渠道营销方面,消费者选择渠道变得更加分散,消费渠道的碎片化发展趋势进一步加剧。面对这种情况,消费品牌通常采取“远场做品牌,近场做销量,全渠道布局依赖错位打法”的策略。
在解决消费者的认知和购买门槛后,消费品牌也需要重点关注消费者的消费者的服务体验。消费者越来越注重感官体验、品牌情感和互动参与,因此消费品牌需要通过创新的方式吸引消费者的注意,并提供令人满意的服务。
消费品牌在追求营销创新的同时,也需要保持对产品质量和安全的高度关注。履行社会责任、确保产品质量和食品安全是品牌长期发展的基石。































































































































