
2009年,中国汽销量达到1,360万辆,首次超过美国,成为全球最大的汽车市场。随后十余年间,中国汽车产销量持续攀升,于2013年突破2,000万辆,并在2017年达到2,888万辆的高点。
经历了2018–2021年的调整期后,自2022年起,中国汽车产业重回快速增长轨道。至2024年,全国汽车产销量已突破3,143万辆,不仅稳居全球最大的汽车消费市场,也跃升为全球最大的汽车出口国。
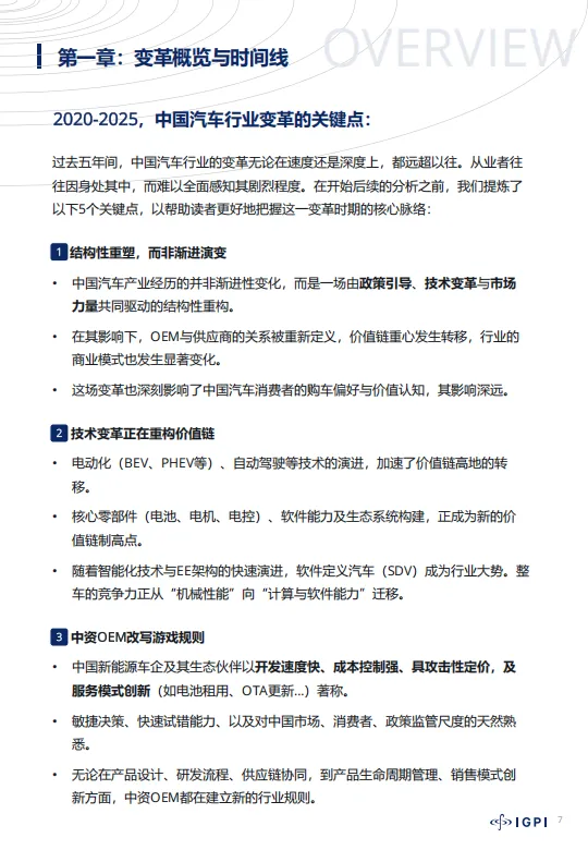
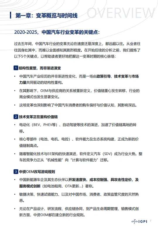
与早期以“规模扩张”为特征的线性增长不同,2020–2025间中国汽车产业所经历的是一段活力与动荡并存的结构性重构。一方面,产业政策、动力系统变革与智能化/软件化的快速推进,以史无前例的速度重塑供应链、商业模式与消费者认知;另一方面,内卷式竞争在2025年达到顶点,行业整体利润率降至历史低位。
中国汽车产业正处于深度的优胜劣汰阶段。部分企业凭借技术、组织与商业模式的快速迭代,崛起为新的行业领军者;而转型迟缓的企业则被边缘化,甚至面临被淘汰的风险。在国内市场脱颖而出的厂商,正积极将目光投向海外——在不远的未来,他们将与国际OEM在全球范围内争夺市场份额与话语权。
以下为报告节选:




















本报告共计:36页。受篇幅限制,仅列举部分内容。
绿色通道,报告一键下载!
需要批量下载和及时更新最新汽车行业分析报告的朋友,可以加入我们的《未来汽车社群》知识星球,大量的中外文精品汽车行业分析报告及各类专题资料将会优先分享到未来汽车社群中,加入即可下载全部报告。
识别二维码加入知识星球,每年可以获得2000+份最新的行业报告,现有报告5000+篇,原价299元/年,现在限时特惠,年费仅50元。相当于每天仅需0.14元。
《未来汽车社群》加入请扫描以下二维码
↓↓↓

PS:加入《未来汽车社群》知识星球1年内可免费下载所有的报告,包括:智能网联、新能源、共享出行、人形机器人、低空经济及传统汽车行业报告等,目前每天仍会新增至少5篇行业报告,欢迎加入。


