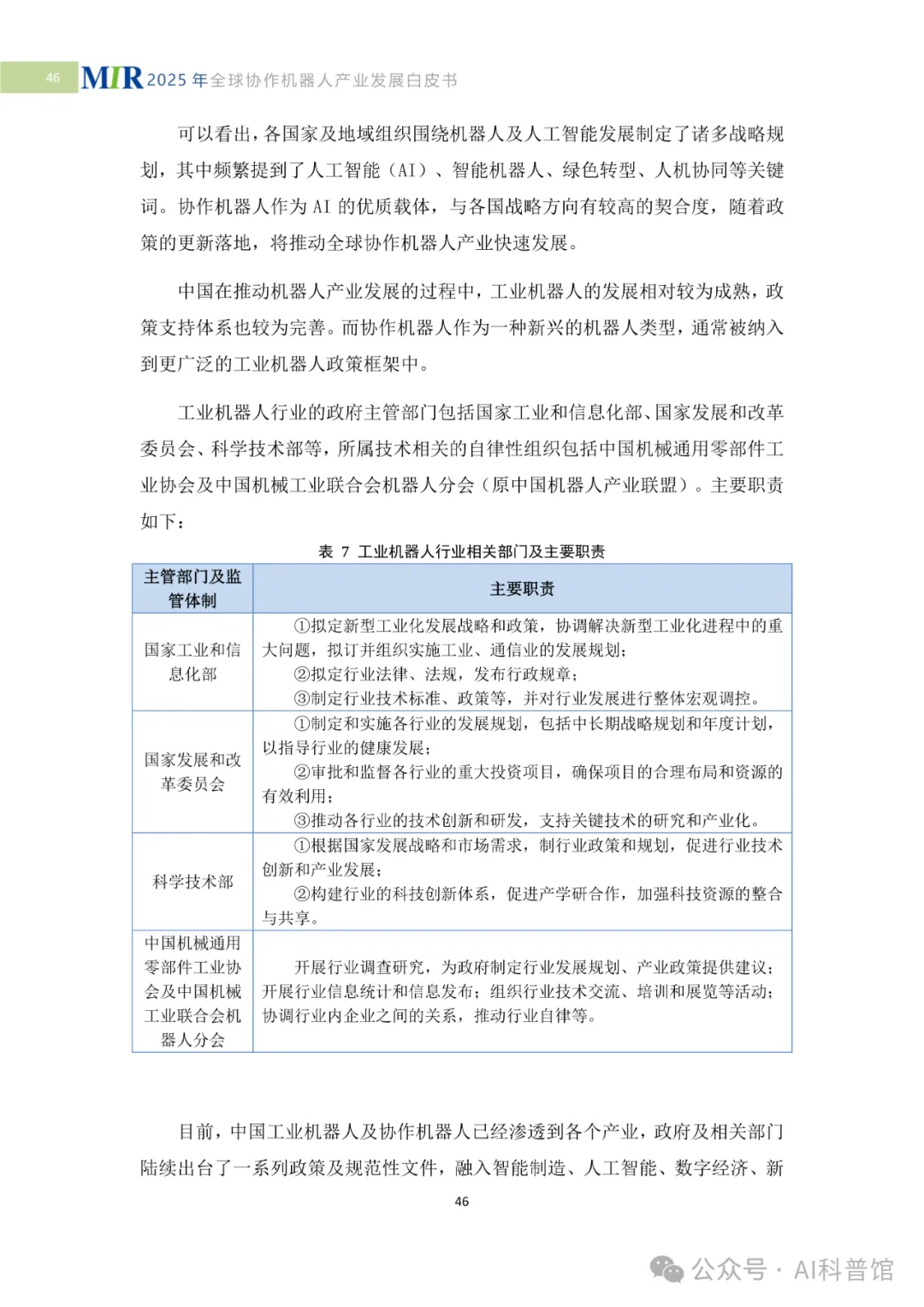
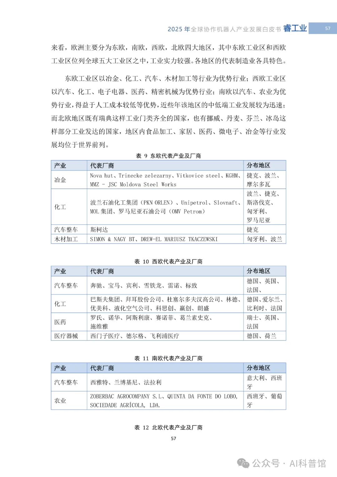
2025全球协作机器人产业发展白皮书
《2025全球协作机器人产业发展白皮书》由MIR睿工业发布,全面梳理了全球协作机器人产业在“具身智能时代”下的技术突破、市场格局、产业链变迁与未来趋势。白皮书系统分析了协作机器人从核心零部件到终端应用的完整产业链,并结合全球政策、标准认证、典型案例,为行业参与者提供深度洞察与战略参考。
内容亮点:
具身智能成为核心驱动力,推动机器人与人深度协同
报告明确指出,人工智能正从“云端”走向“实体”,进入具身智能时代。协作机器人作为理想的物理载体,通过与AI大模型、多模态感知技术(视觉、力觉等)的深度融合,正从执行预设程序的工具,蜕变为能感知环境、自主决策并与人类紧密协作的智能伙伴。
产业链上游高度自主化,中国核心零部件突破壁垒
白皮书强调,控制器、伺服系统、减速器等核心零部件的国产化率已显著提升。以节卡机器人(JAKA)为代表的企业实现了“控制器+伺服系统”的全流程自研,构建了技术闭环,这不仅降低了供应链风险,也为产业快速发展与成本优化奠定了坚实基础。
全球市场格局初定,中国成为最大单一市场并主导本土市场
报告数据显示,2024年全球协作机器人销量达6.8万台,其中中国市场占比近50%,成为全球最大的单一市场。在全球竞争格局中,以JAKA、AUBO为代表的中国厂商已跻身全球前列,在国内市场更是占据主导地位,显示出强劲的市场竞争力。
应用场景纵深发展,从工业搬运迈向多元化与工艺化
协作机器人的应用已超越早期的简单搬运,正快速向焊接、精密装配、拧紧、涂胶等复杂工艺环节渗透。同时,其应用边界正从工业制造拓展至医疗康复、智慧零售、餐饮制作、农业采摘等非工业领域,展现出巨大的市场潜力。
安全标准与全球认证体系日趋完善,护航产业健康发展
随着人机协作的深入,安全成为重中之重。报告解读了最新的ISO 10218:2025国际标准,该标准首次将协作机器人安全要求纳入主体,并强化了网络安全。同时,CE、NRTL、CR等全球认证体系为产品进入国际市场提供了合规保障。
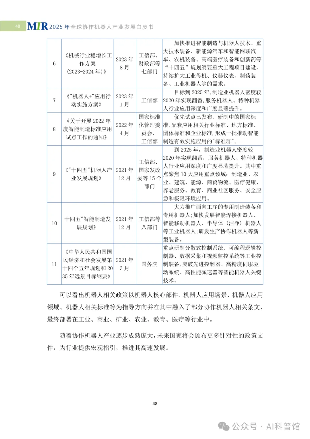
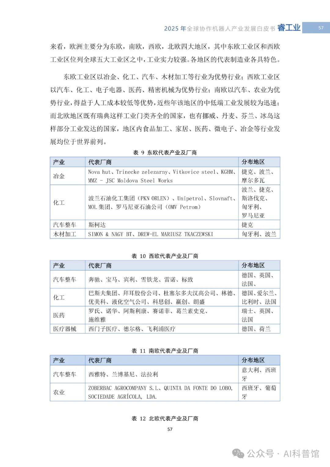
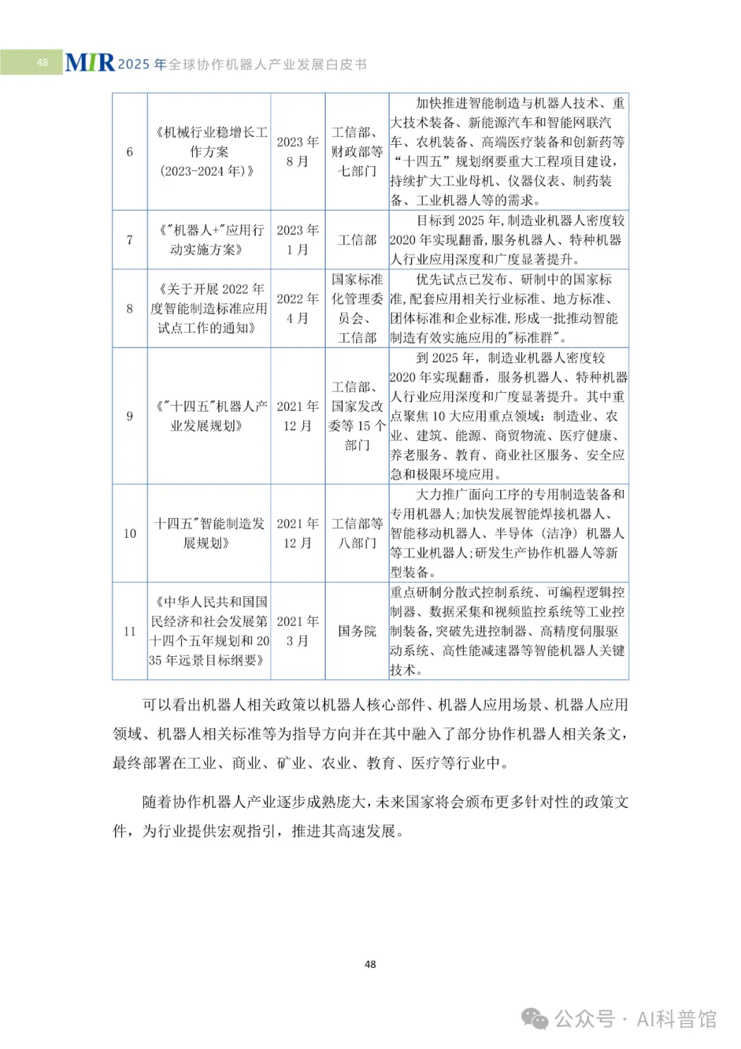
政策全球性加持,技术与典型案例驱动规模化落地
各国政府均将机器人产业视为战略重点,中国、日本、韩国、欧美等密集出台相关政策,为行业发展提供强力支持。在此基础上,报告汇集了来自汽车、电子、锂电、轨道交通等行业的众多典型案例,展示了协作机器人在解决劳动力短缺、提升生产柔性与效率方面的显著成效。






















































































































