关注我们
以后就可以常见面啦!?
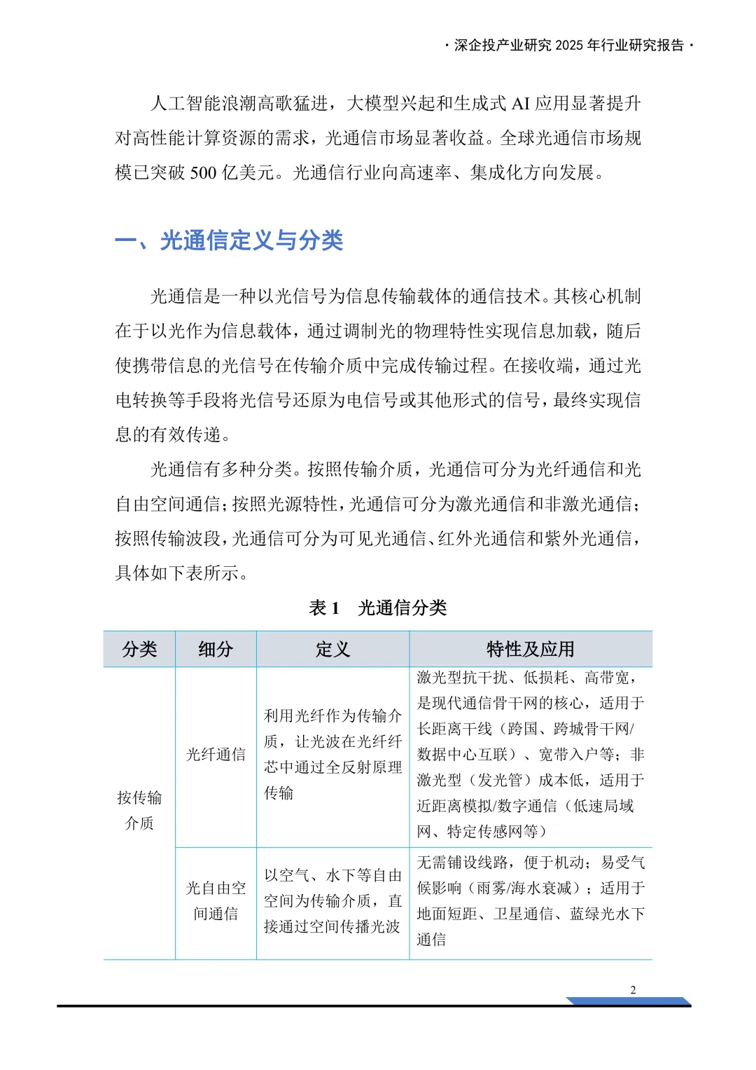
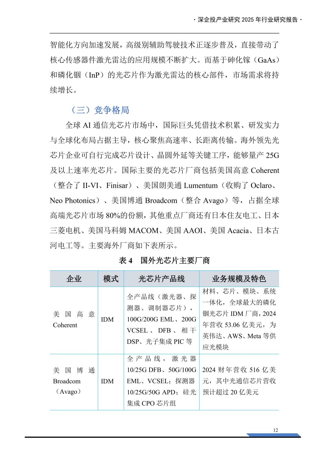
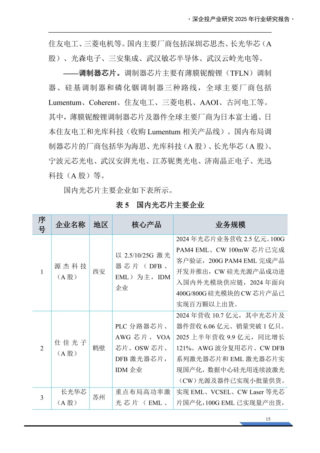
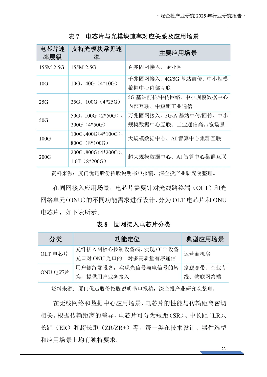
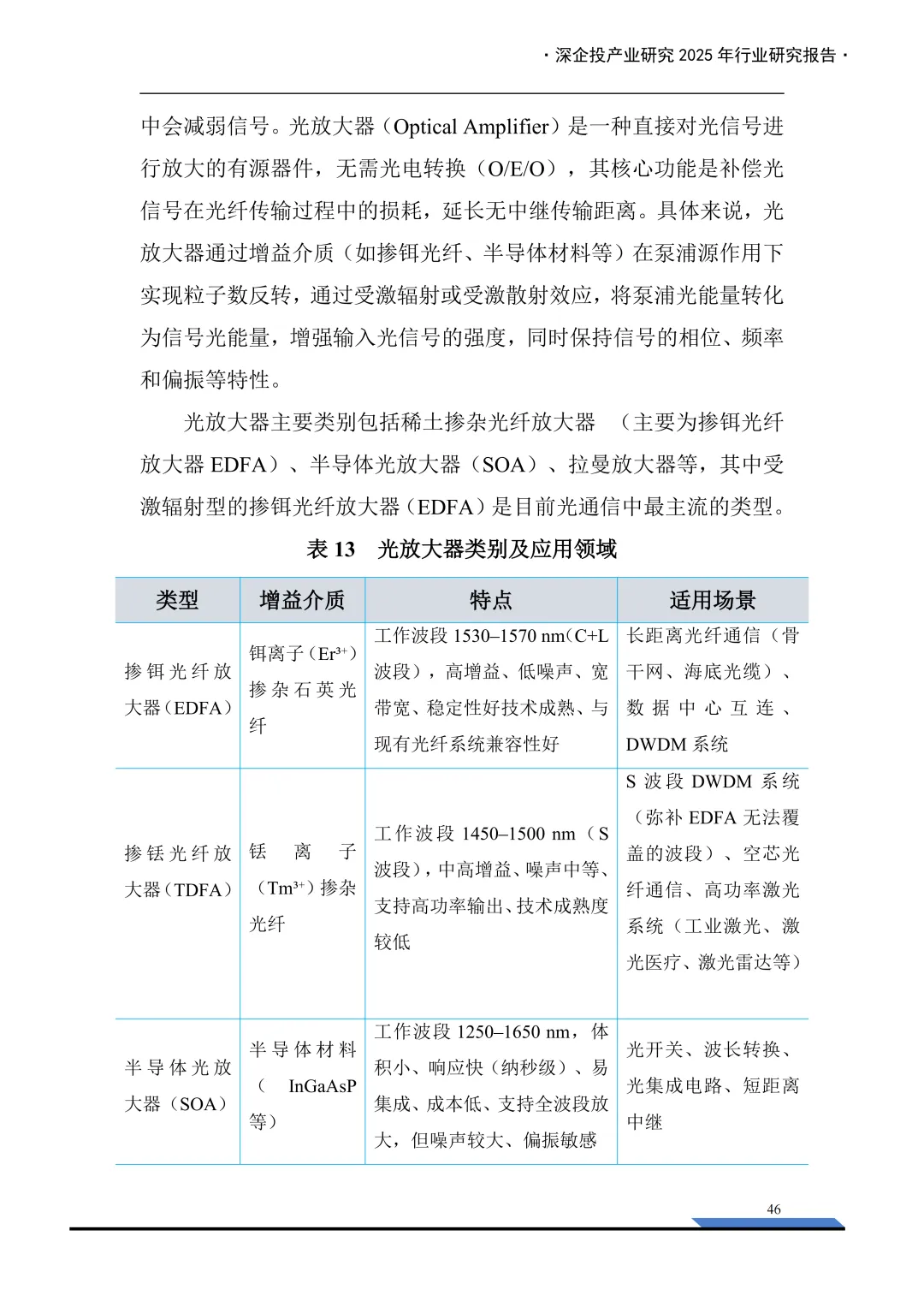
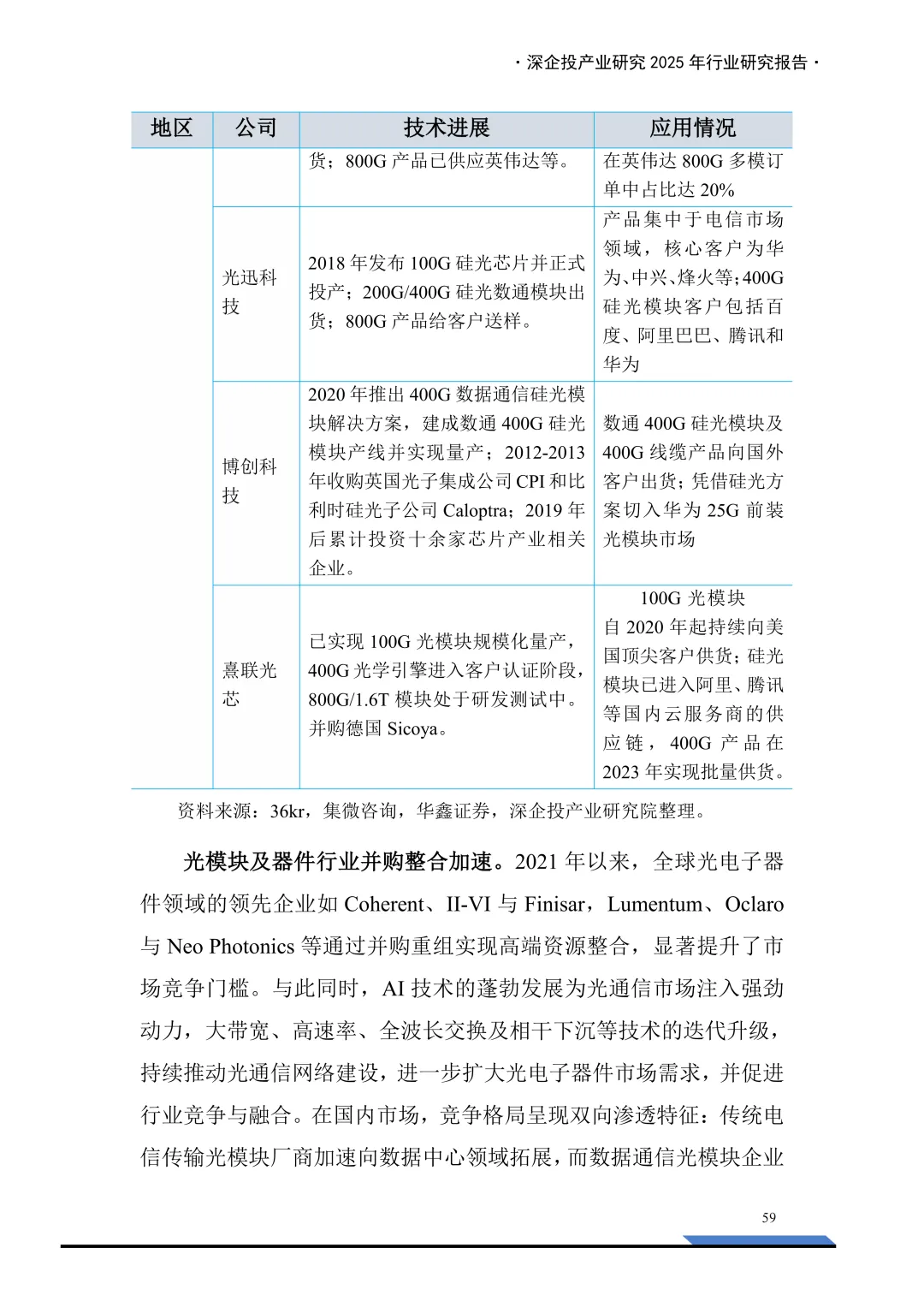
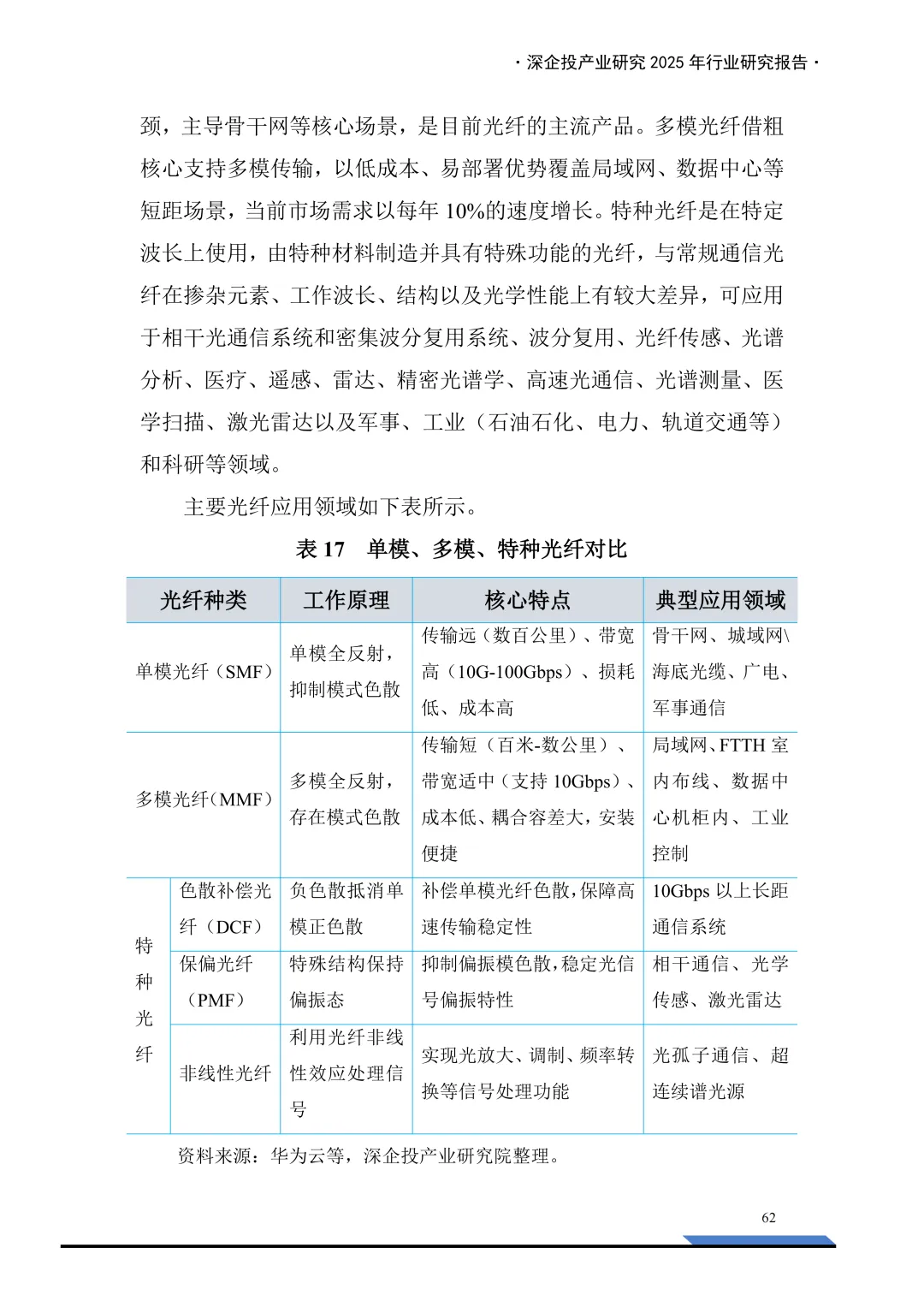
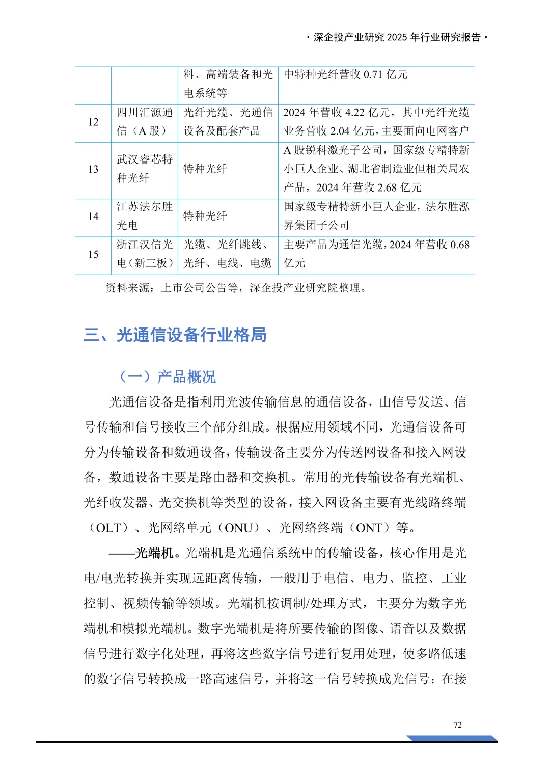
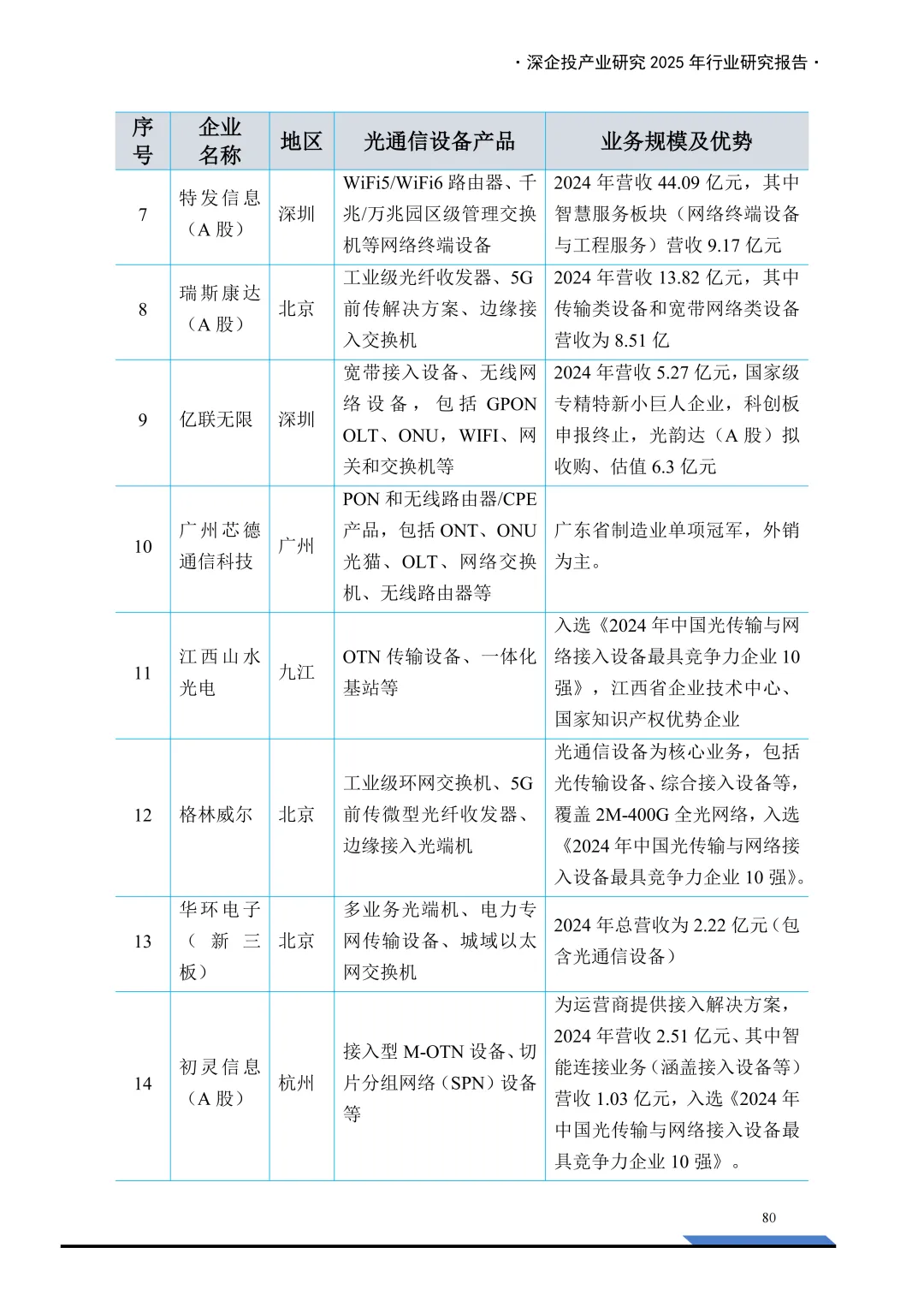
分享一份2025光通信产业链研究报告,AI浪潮提升对高性能计算资源的需求,光通信市场显著受益,全球市场规模已突破500亿美元,核心细分领域包括光电芯片、光器件、光模块与光通信设备,速率提升、CPO技术、硅光技术是未来发展趋势。中国是全球主要的光纤光缆生产国和消费国(高峰期占全球总消费60%),光通信产业链已形成从上游芯片、中游模块到下游设备的完整生态,在光模块领域全球前10企业中占7家,正加速突破高速率光芯片、光器件等关键技术,缩小与海外领先企业的差距。

报告主要内容
光通信技术原理和产业概况
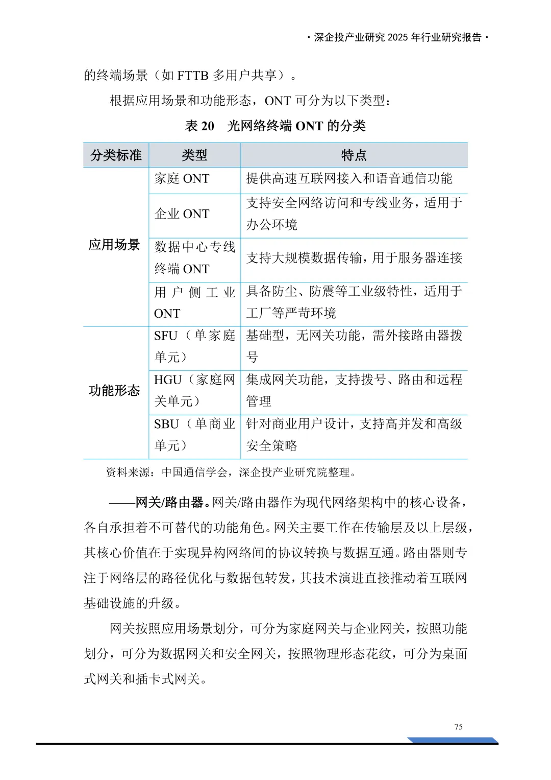
细分领域产品、市场、竞争格局(光电芯片、光器件、光模块与光通信设备)
报告主要页面展示













































































资料收集不易,用于学习交流。需要报告原件的朋友,或有其他资源or翻译需求,欢迎私信沟通!
除公众号发布的资料外,我们的知识星球——“锐芯星”还有更丰富和富有价值的资源,包括:
业界知名机构的技术和市场分析报告
行业龙头企业的自家技术和产品介绍
科研院所和高校研究成果和讲义教材
金融机构对半导体各领域的分析预测
欢迎扫码加入
⬇

END
关注锐芯闻,掌握“芯”讯息


