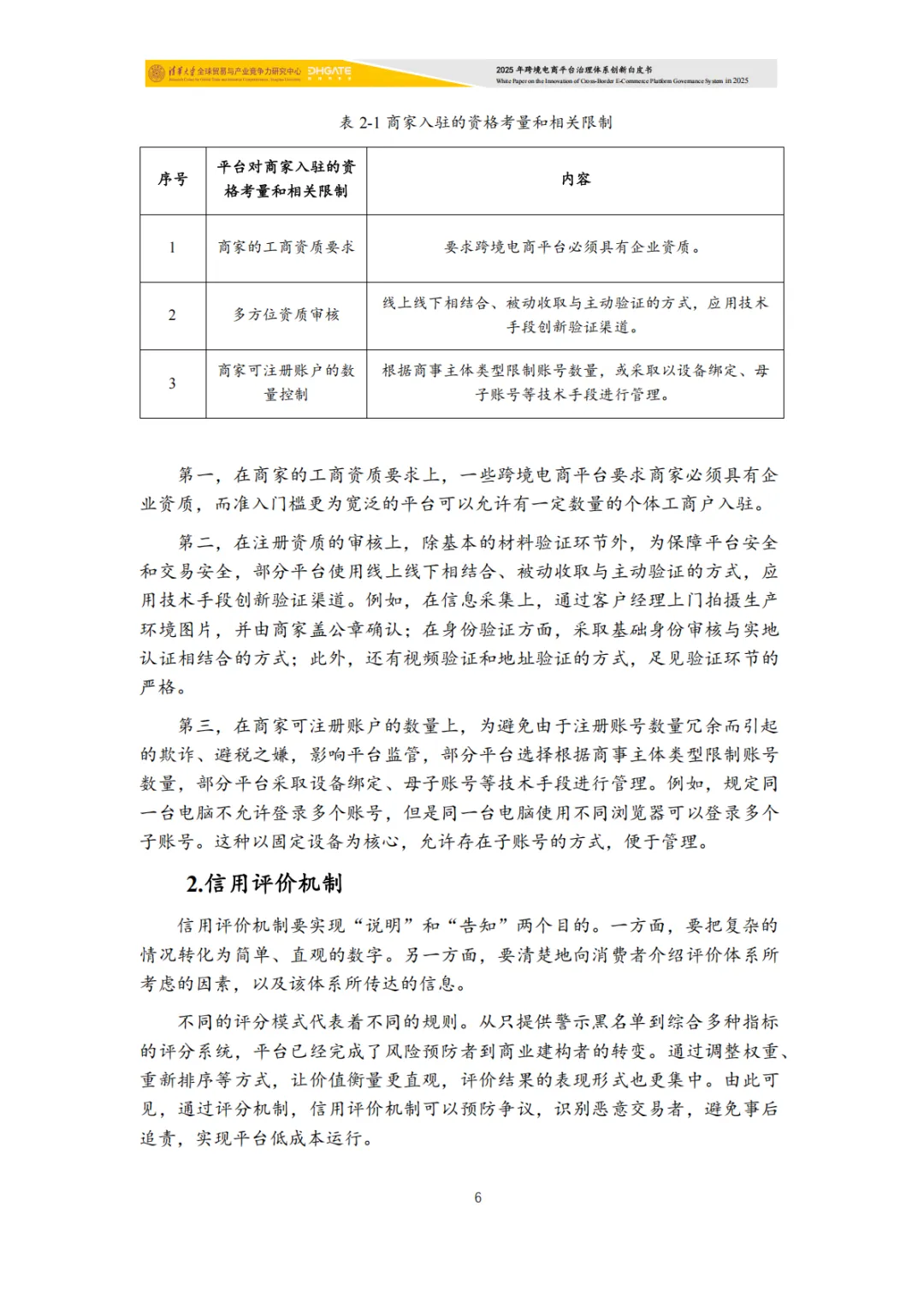
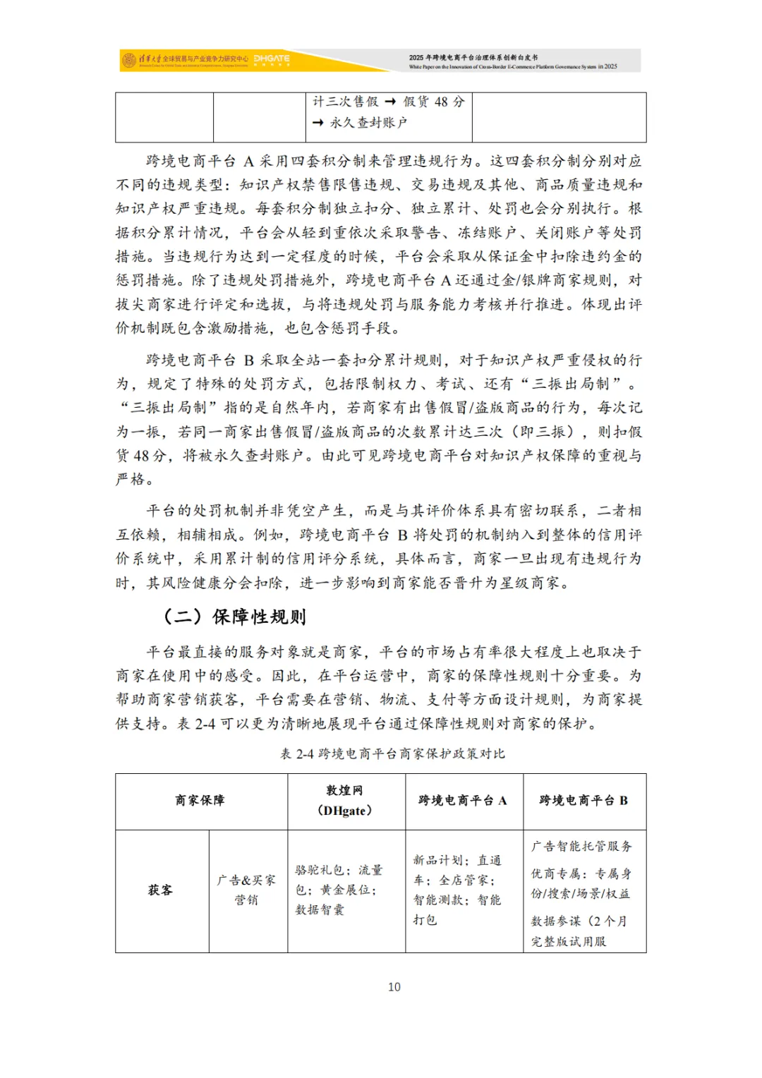
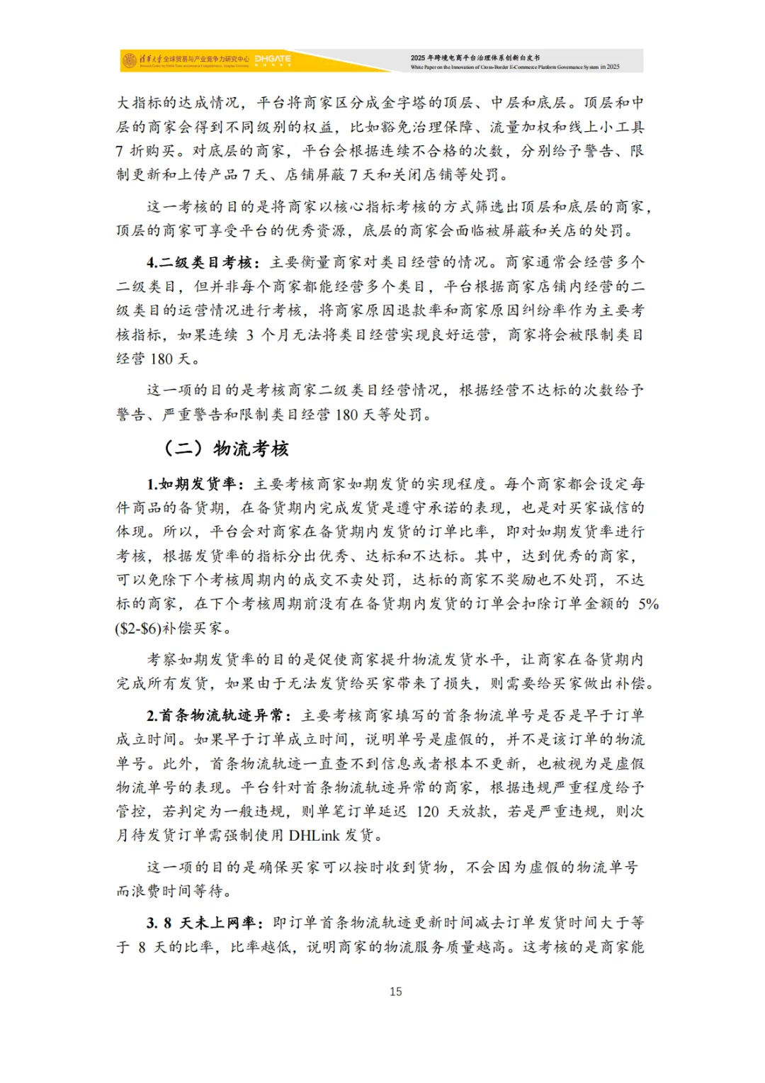
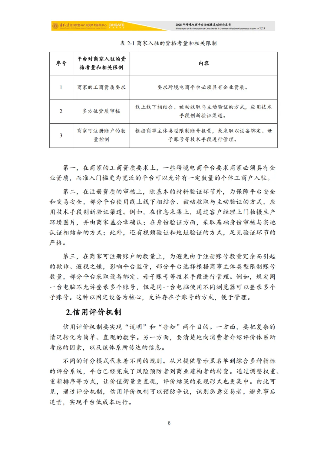
获取更多行业报告?、白皮书?、投资报告?、市场洞察?、趋势报告?、蓝皮书?,请添加小编微信号LceyDreamy
随着互联网技术的飞速发展和经济全球化的加深,跨境电商平台大量涌现,迅猛发展。《2023-2024 年全球及中国跨境电商运营数据及典型企业分析研究报告》显示,中国跨境电商进出口规模在 2019-2020 年间增长迅猛,2021-2025 年虽然增速趋于平缓,但跨境电商进出口规模年增速仍维持在 10%以上,2025 年仅上半年中国跨境电商进出口规模就达到了 2.15 万亿元
点击“阅读原文”可下载完整版PPT!!
报告全文如下























点击“阅读原文”可下载完整版PPT!!

3700个区块链项目白皮书
百位行业大咖!千人交流群!
扫描下方二维码,添加群主WeChat!





