
AI科普馆部分垂类内容转移至?
【长三角人工智能联盟】公众号,快点进去瞧瞧!
《中国人工智能学会2025系列白皮书——语言智能》是由中国人工智能学会组织编写并发布的重要学术文献。在人工智能与数字文明深度交融的时代背景下,语言智能作为人机协同的核心驱动力,正以前所未有的速度重塑教育体系、跨文化交流、产业创新与社会治理模式。本白皮书汇聚产学研多方智慧,围绕"技术-学科-应用"三维体系展开深度探索,旨在为技术探索者、政策设计者及产业实践者提供前沿洞察与决策参考。
白皮书核心框架与内容概览
第一章:语言智能概述
•发展脉络:系统划分语言智能的五个发展阶段,涵盖从规则驱动(1950s-1990s)、统计学习(2000s-2010s中期)、神经网络崛起(2013-2017)、Transformer革命(2017-2022)到生成式AI爆发(2022至今)的全景演进。
•关键技术节点:详细解析了词向量、注意力机制、Transformer架构、预训练模型(BERT/GPT)、RLHF、大语言模型等突破性技术。
•未来趋势:提出高效训练与推理、可信AI与可解释性、多模态融合、垂直领域深度适配四大发展方向。
第二章:语言智能学科
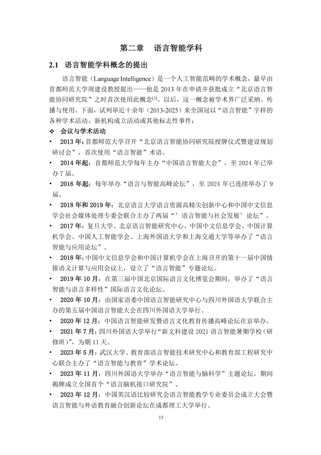
•学科起源:回顾周建设教授于2013年首次提出“语言智能”概念,并梳理其后在中国高校与研究机构中的学科化进程。
•学科内涵:从狭义(机器理解与生成语言)与广义(语言自然智能与人工智能结合)两个维度阐释语言智能的学术定位。
•学科建设:介绍首都师范大学、四川外国语大学等高校在语言智能学科建设、人才培养、课程体系方面的实践与挑战。
•外语教育转型:探讨语言智能对外语学科智能化转型的推动作用,强调“新文科”背景下跨学科融合的必要性。
第三章:语言智能技术
•基础技术:涵盖自然语言理解、语音信号处理、图像视觉处理、词向量、预训练语言模型、大语言模型等核心技术模块。
•应用技术:详细论述机器翻译、智能问答、对话系统、文本分类、主题建模、阅读理解、多模态理解与生成等关键应用技术及其演进。
第四章:语言智能应用
•教育智能:聚焦作文自动批改、儿童叙事能力评价等教育场景,实现从结果判定到过程干预的智能化升级。
•低资源语言翻译:针对东南亚低资源语言(如老挝语、缅甸语),突破语料与文化瓶颈,构建多层次机器翻译技术体系。
•负面情感分析:攻克反讽识别、隐式情绪挖掘等技术难题,应用于舆情监测、金融风控、心理健康等领域。
•多模态语义关联:以多模态知识图谱为枢纽,推动跨模态语义对齐与多跳推理,支持工业质检、医疗诊断等场景升级。
第五章:总结与展望
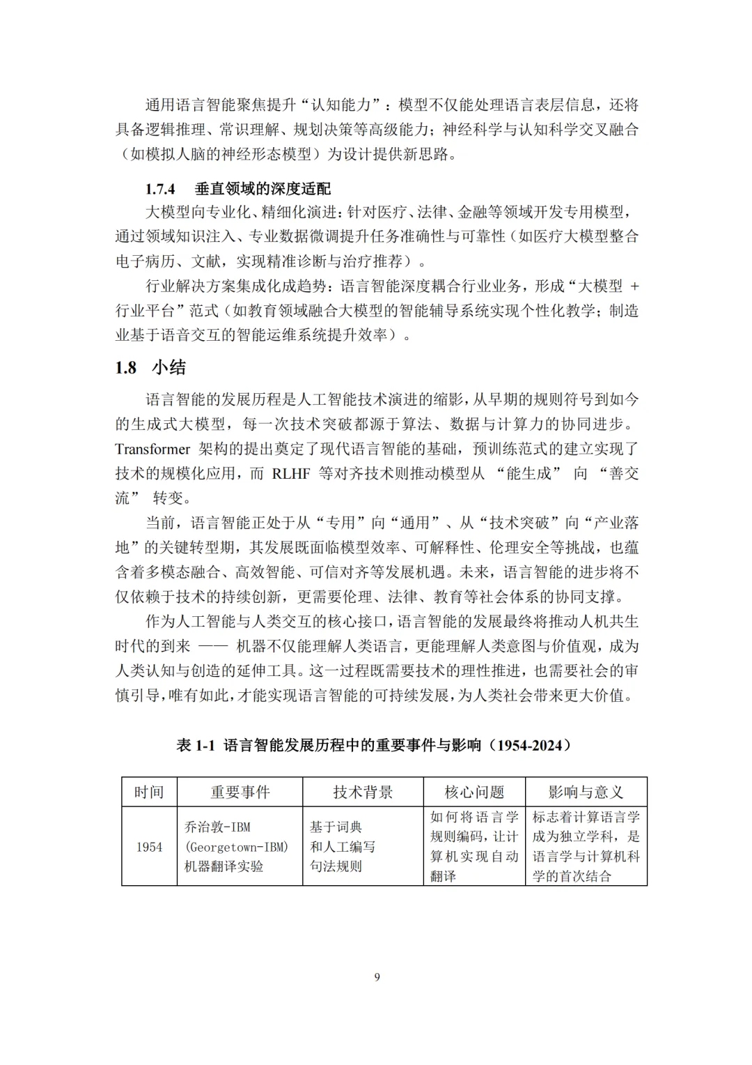
•总结语言智能从“专用”到“通用”、从“技术突破”到“产业落地”的转型趋势。
•强调技术、伦理、法律、教育等多维协同的必要性,呼吁构建“人本可信、普惠包容”的语言智能生态。
•展望语言智能作为人机协同核心接口,推动“人机共生”时代的到来。
以下是内容节选↓↓↓ 文末点击链接免费下载pdf,扫二维码加入交流群


















AI科普馆:打开AI世界之窗


