2024年车市陷“以价换量”困境,227款车型平均降价2.3万元仍难打动用户,新车每3天一款致决策延迟,内容同质、快消式营销更让用户信任崩塌。2025Q4迎转折:新能源购置税减半(单辆减税额最高1.5万),竞争从产品力转向品牌力,用户购车按技术(座舱/智驾)与尺寸分级。

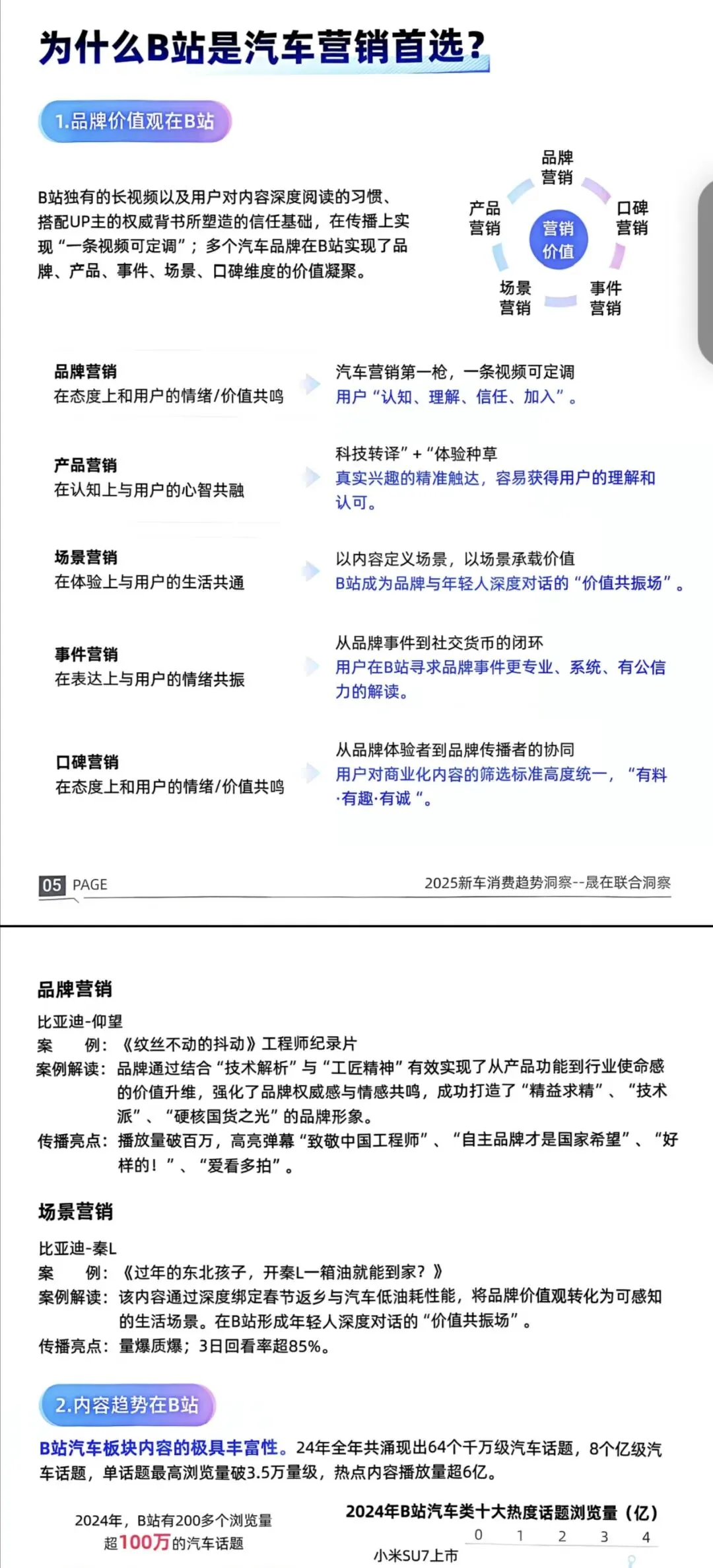
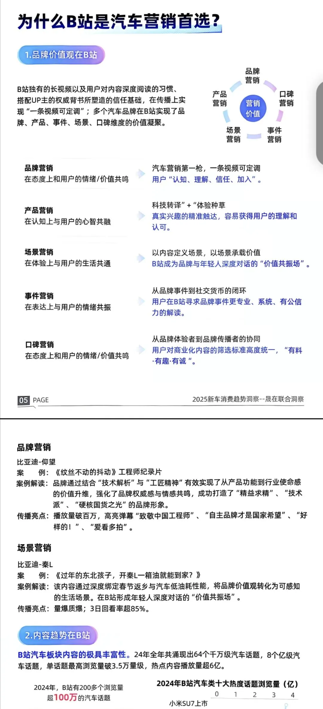
B站成营销首选:长视频+UP主背书实现“一条视频定调”,2024年有8个亿级汽车话题,比亚迪仰望、秦L案例分别实现价值升维与场景共鸣;UP主生态(总播放2888亿)构建信任,家庭用户内容播放量增长显著。此外,五大用户圈层(户外出行玩家等)需求明确,新车季可借场景化植入、政策选题、IP共建打造好内容。





【完整报告获取:①非星球用户查看链接说明关于下载的说明,谢谢关注,或如下直接扫码下载(一年>1500篇报告,一年为你节省找资料时间>7天);②星球用户在星球 App搜索“2025新车消费趋势洞察报告”。】



