加入行业报告之家,每日更新行业报告

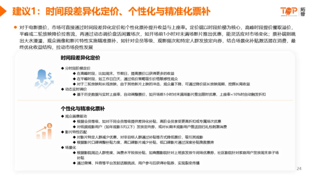
导读:2025 年中国电影市场总票房预计达 520 亿元,未恢复至历史高位。平均票价升至 41.96 元,较 2019 年增长 13%,退票率攀升至 5.5%,爱情片与日本电影退票率相对较高。30 元以下低价票场次占比突破 34%,三四线城市及华中、东北、西北地区增长迅速,未推动市场良性发展。票价市场呈现部分利好态势。影片上映初期通过低价策略拉动观影人次,后期逐步提升票价。特效厅数量与票房占比稳步增长,平均票价高于普通厅。动作、动画等特效类影片溢价能力较强,2025 年平均票价均创近年新高。市场仍面临多重困境。档期、周末及黄金档票价设置不合理,非黄金档均价反而更高。国产片向低价市场深耕,头部影管与全院线集体向低价扩容。观众票价接受区间集中于 20-40 元,与实际均价存在落差。未来需通过时段差异化定价、精准票补、打造特色影厅等策略,优化票价结构,推动市场健康发展。
来源:互联网

























往期推荐




今日报告分享
免责声明:本平台只做内容的收集及分享,报告版权归原撰写发布机构所有,行业报告之家社群通过公开合法渠道获得,如涉及侵权,请联系我们删除,客服:e60086;如对报告内容存疑,请与撰写、发布机构联系。


关注公众号获取更多咨询内容


