获取更多行业报告?、白皮书?、投资报告?、市场洞察?、趋势报告?、蓝皮书?,请添加小编微信号?MedicalLiasion
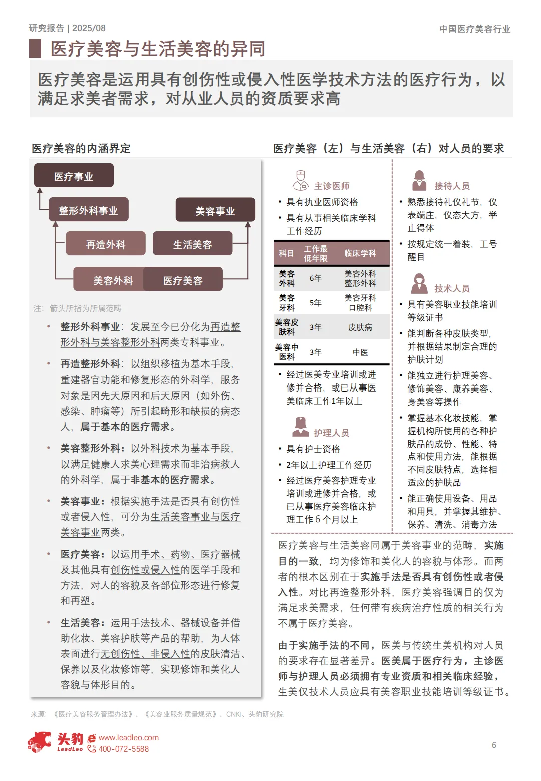
◼ 医美与生美均以修饰和美化人的容貌与体形为目的,本质差异在于实施手法
医疗美容与生活美容同属于美容事业的范畴,实施目的一致,根本区别在于实施手法是否具有创伤性或者侵入性。进一步看,医美与生美机构对人员的要求存在显著差异,前者的主诊医师与护理人员必须拥有专业资质和相关临床经验。
◼ 轻医美与生美融合发展的价值更高,仍需明确医疗边界,禁止乱象借融合之名蔓延
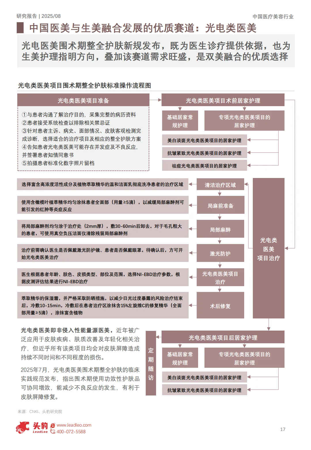
传统医美服务包括重医美与轻医美,轻量化与高频次是全球及中国医美消费的发展趋势。美容外科以重医美为主,机构实行分级风险管理,与生美融合需完全脱离医疗过程;美容皮肤科以轻医美为主,尤以光电类医美为优,与生美融合场景以美容便利店为代表。
◼ 广义医美涵盖美容中医与美容牙科,受益于政策支持,成为医美与生美融合的重要补充
根据《医疗美容项目分级管理目录》,中国广义医疗美容的范畴还包括美容中医科与美容牙科。美容中医依托政策利好和“药食同源”产品开发潜力,可通过中医体验馆等场景探索与生美的融合发展,但需注意其疗效验证不足、监管标准模糊等问题。

点击“阅读原文”可下载完整版PPT!!
具体内容如下





















点击“阅读原文”可下载完整版PPT!!

?点击“阅读原文”加入医学联络官俱乐部!!


