提示点击上方蓝字订阅↑为职业成长加满油~
【报告内容较多,仅展示部分】文末附干货下载方式
《新型智慧城市典型场景数字基础设施建设白皮书》立足理念、方法、实践、展望四大板块,紧扣后疫情时代需求与双碳战略目标,深度拆解数字基础设施创新融合、泛在联接、高效智能的核心内涵。围绕智慧交通、社区等六大典型场景,清晰梳理建设架构与业务需求,结合实际案例提供最佳实践参考,同时锚定软硬协同、技术创新等四大发展方向,为依托数据要素赋能新型智慧城市建设提供了全面指引,助力城市治理向更具韧性与温度的方向升级。
1.数字基础设施的核心内涵的是什么?
核心是三大维度的协同发力,创新融合重构传统基础设施形态,泛在联接搭建万物互联的数字底座,高效智能赋能智慧城市大脑精准运转。它在智慧城市建设中处于什么位置?作为不可或缺的先决条件,它能实现城市运行状态的全维度感知监测,以数据要素流通支撑精细化治理与精准化服务,是破解城市发展痛点、提升居民生活幸福感的核心支撑。
2.智慧交通与智慧社区的核心建设内容有哪些?
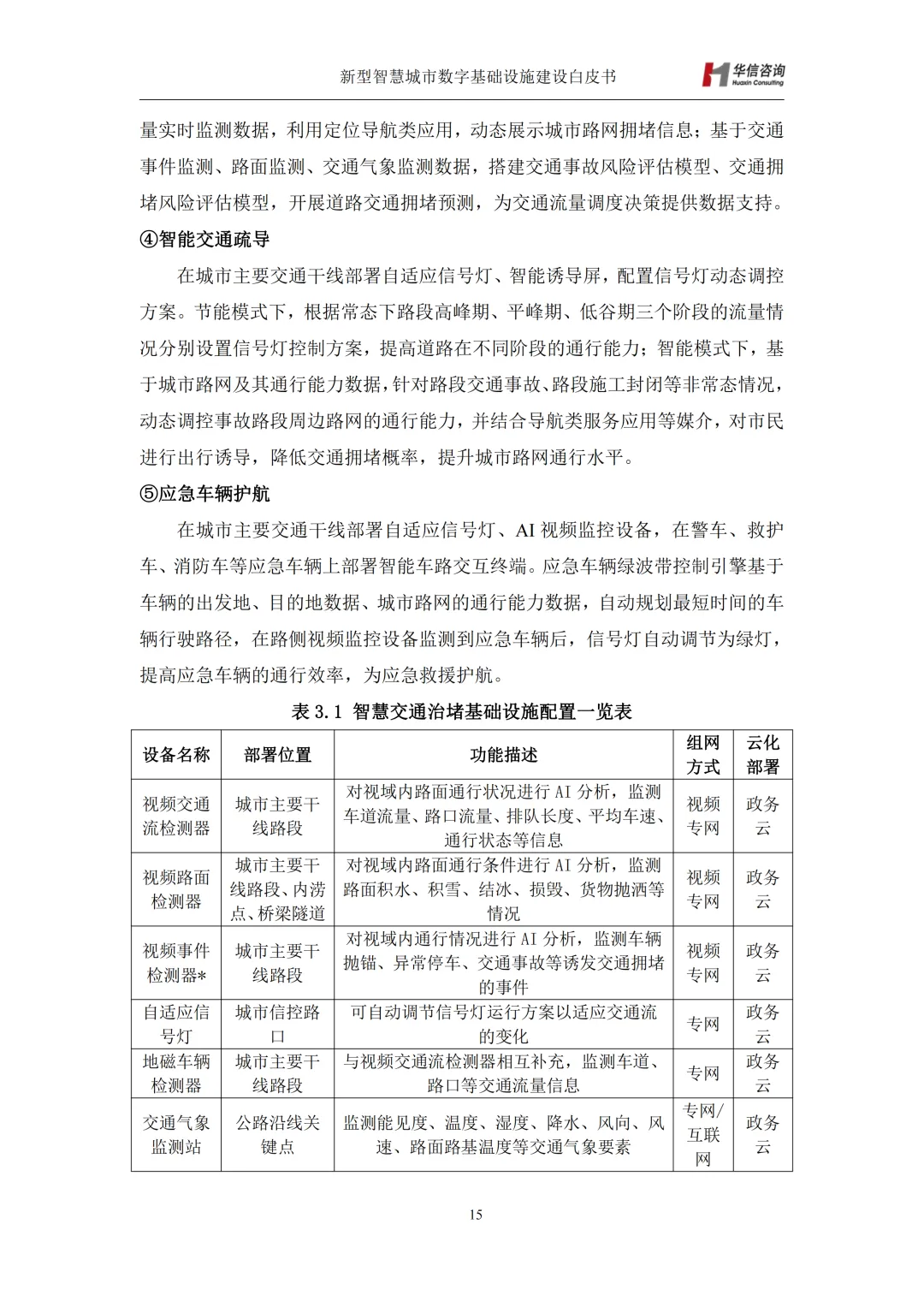
智慧交通聚焦智慧治堵、非现场执法、事故处置及智慧停车,依托自适应信号灯、地磁感应器等设备强化管控效能;智慧社区围绕安全防护、设施监管与居民服务,通过智能闸机、电梯监测等设备筑牢服务根基。对应的最佳实践有哪些?杭州智慧交通系统以时空大数据分析实现数字治堵与智慧停车优化,杭州杨柳郡园则通过人脸识别门禁等设备落地社区智能化管理,让技术服务更具活人感。
3.未来数字基础设施建设的四大发展方向分别有怎样的核心要求?
系统性发展侧重软硬协同,推动终端、网络、平台的全链条系统化升级;高质量发展聚焦关键技术自主创新,实现基础软硬件自主可控,激活关联产业创新活力;高效能发展紧扣绿色转型,通过设施集约建设与高耗能改造践行双碳目标;高可靠发展强化安全体系构建,打造数据全生命周期安全防护屏障,兼顾隐私保护与风险防御能力,筑牢韧性城市建设根基。




















获取报告原文及海量企业数字化转型、大模型应用、新能源行业、碳中和、5G、元宇宙、区块链、智慧城市、短视频、微短剧等热门行业资料,专家PPT......等更多报告及行业方案、行业案例,请至星球:极光智库
【极光智库 | 你的职业成长加速器】 ——专注实战的行业知识共享社区
◆ 为什么选择我们?3大核心价值 ◆
✅ 省时:每日人工精选50+高质量报告
✅ 省钱:1个星球=10个垂直领域资源库(年省3000+订阅费)
✅ 省心:结构化知识库+行业术语词典
? 深度覆盖15+前沿领域:
AI大模型应用 | 企业数字化转型 | 新能源产业链 | 碳中和落地路径
5G+物联网 | 元宇宙商业场景 | 区块链技术 | 智慧城市解决方案
短视频运营指南 | 微短剧行业洞察 | 营销增长方法论...
? 会员专享资源库:
▷ 5000+份行业白皮书/案例集(含未公开内部资料)
▷ 300+套行业方案(商业计划书/可行性报告等)
? 加入我们你将获得:
1. 建立系统的行业认知框架
2. 获取决策支持的底层数据
3. 掌握先人一步的行业动向
▌常见问题解答
Q:适合哪些人加入?
→ 需要行业数据的市场人员 | 寻求转型机会的职场人 | 商业分析从业者 | 创新创业者
Q:资料如何获取?
→ 知识星球App端、网页端均已开放下载功能
让专业情报成为你的职场杠杆 与行业先行者共同进化 ↓↓↓
在星主的不断努力下,每周都会登上活跃星球榜前十,实际上作为一个资料分享的知识星球,意味着星主每天都是顶格在发很多的资料,加入本星球相当于加入10个专业星球!星球各行业资料分类标签见下图


资料领取方式:
本文获取方式:将文章分享至???圈,点击菜单栏“联系我们”,添加小客服领取哦



