
▍报告来源:思宇MedTech
▍会员权益:每天50篇各领域最新的高质量报告
《医疗器械BD白皮书》由思宇MedTech发布,旨在为中国医疗器械企业提供一套关于商务拓展(BD)的实用指南。报告指出,在医疗器械行业,单一产品成功是少数,通过交易实现规模化发展才是常态。BD不仅是一种岗位或招商行为,更是一整套关于资源重组、结构设计与合作博弈的能力系统,决定了企业能否被理解、被合作、形成协同。
医疗器械BD的边界与核心能力
报告将医疗器械BD定义为围绕企业技术、产品、能力或资产,通过对外合作、交易或整合实现商业价值最大化的过程。广义上涵盖技术授权、联合开发、区域代理、合作注册、战略投资、企业并购及合资设立等多种活动。报告梳理了美国医疗器械BD的发展脉络,从1970年代的技术授权与早期孵化,到1990年代后的模块化交易与并购整合,再到2010年代至今的平台型交易与战略协同。报告强调,医疗器械BD具有独特行业特征:交易更靠近产品真实落地,企业本身常成为交易对象,交易结构日益复杂化与组合化。
产品授权型BD:最常见的合作起点
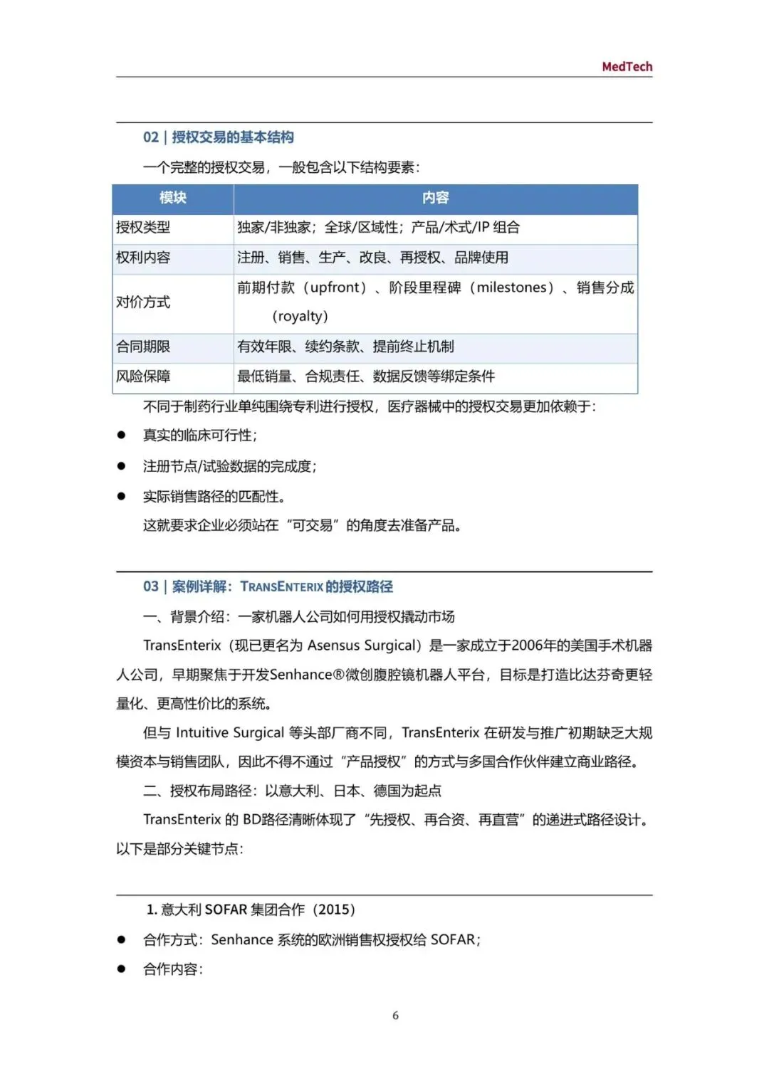
对于多数医疗器械企业而言,走向BD的第一步往往是将产品授权给合适的合作方。产品授权是最常见且具有起点价值的合作模式。报告通过案例详细解析了授权交易的基本结构,并指出授权不仅是销售行为,更是路径设计。国内企业常见误区在于误把授权当作简单的产品出手,而忽视了其中蕴含的战略布局与长期协同价值。
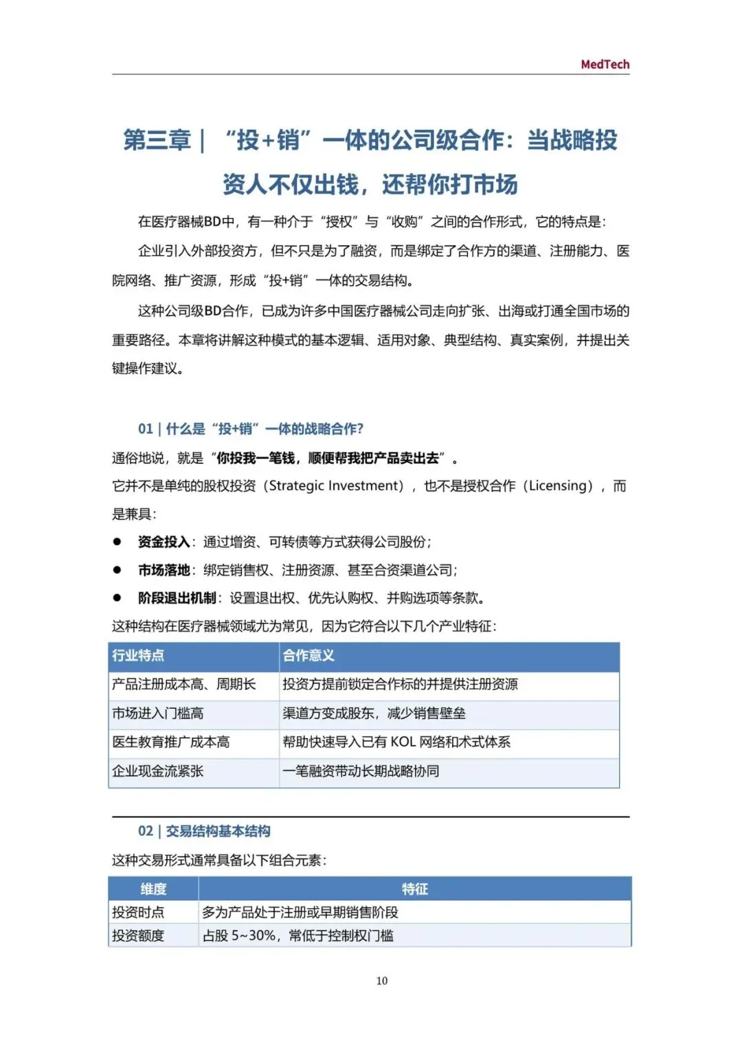
投销一体的公司级合作与整体退出
报告探讨了投销一体的战略合作模式,即战略投资人不仅提供资金,还帮助企业开拓市场。这种模式下,战略投资方不再是单纯的金主,而是系统合作者。报告通过案例分析了此类交易的结构,并探讨了中国企业如何吸引战略投资。此外,报告还深入分析了整体退出与控制权交易,指出当独立发展不再是最优解时,从合作走向并购成为重要选项。报告通过案例解析了阶段式退出设计,强调并非每次退出都需一锤定音,小企业应提前设计可并购的成长路径。
构建企业的可交易性
报告提出,在开展BD之前,企业必须先成为能被合作的对象,即具备可交易性。可交易性由五大核心要素构成:产品成熟度与注册路径清晰度、法务结构清晰与知识产权归属明晰、商业表达能力与对外沟通结构、市场验证与落地能力的初步证明、财务可解释性与股权清晰度。报告还列出了一份常见不可交易状态清单,供企业对照自检,识别自身在BD准备中的短板。
未来趋势与展望
报告展望了医疗器械BD的四大趋势:交易前置并向更早期渗透;交易方式复合化,单一授权已难以满足合作需求;国际化成为主线,出海合作需求爆发;BD团队职能升级,正成为企业战略中枢。报告最终指出,企业需要学会用交易的语言讲故事,将BD能力嵌入从产品设计到市场验证的整个商业系统中,从而在全球产业链的分层协同中构建自身的结构性优势。



















