
2025年度,会计师事务所继续置身于一个高度动态且竞争日益激烈的市场环境中,同时面对着更加严格和全面的外部监管压力。一方面,市场环境在不断变化,客户需求呈现新趋势,技术革新推动服务模式变革(如人工智能、云平台和大数据分析的深度应用),全球经济波动对审计业务产生深远影响,这些因素共同为会计师事务所的业务拓展与客户维系带来显著挑战。另一方面,监管机构在2025年进一步深化了对会计师事务所的监管框架,不仅强化了审计程序的执行标准,还更加关注事务所内部治理结构的完善性、质量控制体系的有效性,以及独立性准则、职业道德规范的严格遵守。特别是随着资本市场造假事件频发,监管机构对会计师事务所的期望和要求提升到了新的高度,强调其在维护审计质量、防范审计风险方面需展现更强的责任担当与行动力,例如强化独立性要求并规范审计意见类型。
在此背景下,2025年度的财务报表审计工作更应认真、严格地执行准则的要求,事务所必须持续优化并强化其质量管理和独立性管理机制,确保每一位注册会计师及审计项目组能够深刻理解并践行“专业、严谨、透明、责任”的核心价值观。在执行审计程序时,注册会计师及审计项目组不仅需精通并严格遵守审计准则与监管要求(如新发布的《关于进一步压实会计工作责任 加强会计法律法规和国家统一的会计制度贯彻实施的意见》、新施行的《中国注册会计师独立性准则第1号》),还应利用先进技术手段(如人工智能、自动化应用控制与信息系统审计)提升审计效率与准确性,同时确保收集充分且适当的审计证据,细致记录工作底稿,维护专业诚信与职业操守,为市场公平、透明及健康发展贡献力量。
本文分为上下期,本期为2025年度财务报表审计需关注的监管要求和独立性准则(上),主要介绍最高法政策文件、国务院政策文件、财政部政策文件、财政部等四部委发布的2025年报工作通知、证监会及交易所的监管要求等。
一
《关于严格公正执法司法 服务保障资本市场高质量发展的指导意见》(法发〔2025〕9号)
2025年5月15日,最高人民法院、中国证监会联合发布《关于严格公正执法司法服务保障资本市场高质量发展的指导意见》(以下简称《指导意见》)。《指导意见》是司法保障资本市场改革发展的一部纲领性文件,有针对性地完善司法政策和裁判规则,创新工作机制,全面提升审判监管质效,是资本市场法治建设的一项重要成果,有助于充分发挥人民法院职能作用,强化司法与行政协同,全方位助推资本市场高质量发展。
近年来,最高人民法院先后制定了关于办理操纵证券期货市场、利用未公开信息交易、非法集资刑事案件司法解释,证券虚假陈述、代表人诉讼等民事赔偿司法解释,“九民纪要”、债券纠纷案件座谈会纪要、上市公司破产重整座谈会纪要、保障注册制改革指导意见等综合性司法文件。新时代新征程上,为更好适应资本市场改革发展的实践需求,进一步完善资本市场司法规则,《指导意见》全面总结人民法院审判执行工作以及资本市场监管执法工作实际,从总体要求、投资者保护、市场参与人规范、司法行政协同及组织实施保障等五个方面,提出了严格公正执法司法、保障资本市场改革发展的23条意见,主要内容包括:
一是聚焦投资者保护,站稳人民立场。依法打击欺诈发行和财务信息披露造假,完善虚假陈述民事赔偿责任制度。常态化开展证券纠纷代表人诉讼,便利投资者依法维护自身合法权益,降低投资者维权成本。
二是规范市场参与人行为,塑造良好市场生态。推动证券期货基金经营机构回归本源、稳健经营。完善多层次资本市场司法规则,支持行业自律组织依法履职,保障资本市场高水平制度型开放,净化资本市场生态,防范化解资本市场风险。
三是强化司法行政协同,凝聚发展合力。推进完善纠纷多元化解机制,推动“抓前端、治未病”走深走实。强化会商和信息共享工作机制,做好司法程序与行政监管程序的衔接,全面提升司法审判执行与行政监管处罚工作质效。
四是完善组织保障,切实提升审判能力与监管能力。加强金融审判队伍建设,坚持政治引领,始终驰而不息抓好党风廉政建设。优化金融案件管辖机制和审理机制,强化金融审判机制和双向交流培训机制,持续提高监管执法的规范化和法治化程度。
二
《国务院关于规范中介机构为公司公开发行股票提供服务的规定》(国令第798号)
2025年1月15日,国务院总理李强签署国务院令,公布《国务院关于规范中介机构为公司公开发行股票提供服务的规定》(以下简称《规定》),自2025年2月15日起施行。
《规定》旨在规范中介机构为公司公开发行股票提供服务行为,提高上市公司质量,保护投资者合法权益,促进资本市场健康稳定发展。《规定》共19条,主要包括以下内容:
一是明确中介机构执业规范。规定中介机构应当遵循诚实守信、勤勉尽责、独立客观的原则,不得有配合公司实施财务造假、欺诈发行、违规信息披露等违法违规行为,制作、出具的文件不得有虚假记载、误导性陈述或者重大遗漏。
二是明确中介机构的收费原则。规定中介机构应当遵循市场化原则,根据工作量、所需资源投入等因素合理确定收费标准;会计师事务所执行审计业务,可以按照工作进度分阶段收取服务费用,但是收费与否以及收费多少不得以审计结果或者股票公开发行上市结果作为条件。。同时,不得存在以下情形:(1)在合同约定之外收取费用,或者以临时加价等方式变相提高收费标准;(2)通过签订补充协议、另行约定等方式规避监管收取服务费用,或者违反规定在不同业务之间调节收取服务费用;(3)违反规定入股,或者通过获取股票公开发行上市奖励费等方式谋取不正当利益;(4)其他违反国家规定的收费或者变相收费行为。
三是明确监管措施。规定证券监督管理、财政、司法行政等部门应当加强信息沟通和协调配合,按照职责分工,依法对中介机构执业行为加强监管;必要时可以采取联合现场检查等措施,依法查处违法违规行为;对违反规定的中介机构及其从业人员可以采取警告、罚款、暂停从事相关业务等行政处罚,对违反规定的发行人及其控股股东、实际控制人可以采取警告、罚款等行政处罚。
三
财政部政策性文件
(一)《关于进一步压实会计工作责任 加强会计法律法规和国家统一的会计制度贯彻实施的意见》(财会〔2025〕25号)
2025年11月,财政部发布了《关于进一步压实会计工作责任 加强会计法律法规和国家统一的会计制度贯彻实施的意见》(财会〔2025〕25号),将目前会计法律法规、国家统一的会计制度关于会计工作责任的规定,梳理形成会计责任清单,以利于加强会计法治宣传,强化会计工作相关主体的法治意识、规则意识、责任意识。
单位不得以虚假的经济业务事项或者资料进行会计核算,不得伪造、变造会计凭证、会计账簿及其他会计资料,不得编制和对外提供虚假的或者隐瞒重要事实的财务会计报告,不得隐匿或故意销毁依法应当保存的会计资料,不得配合其他单位实施财务造假,不得违反国家统一的会计制度,不得要求所聘用开展财务会计报告审计工作的会计师事务所代为编制财务会计报告,不得要求所聘用开展内部控制审计工作的会计师事务所代为编制内部控制自我评价报告。
会计师事务所、注册会计师应依法独立、客观、公正执行审计业务,保持形式上和实质上的独立。不得隐瞒审计中发现的问题,发表不恰当的审计意见;不得为被审计单位编造或者伪造事由,出具虚假审计报告。发现被审计对象存在违反会计法律法规的行为且拒不配合纠正的,依法依规向相关部门报告。会计师事务所、注册会计师应接受省级以上财政部门依法实施的监督检查,如实提供中文工作底稿及相关资料,不得拒绝、延误、阻挠、逃避检查,不得谎报、隐匿、篡改、伪造、销毁相关证据材料。
(二)《关于进一步加强注册会计师协会自律监督工作的意见》(财会〔2024〕27号)
2025年1月财政部正式公开发布《关于进一步加强注册会计师协会自律监督工作的意见》(财会〔2024〕27号),提出要健全自律监督制度规范,完善注册会计师任职资格检查办法,强化注册会计师胜任能力检查;修订会计师事务所综合评价排名办法,突出内部治理和审计质量要求。完善职业准则规则,制定独立性准则;发布审计风险提示、审计准则问题解答、指导性案例,落实职业准则闭环管理机制。修订会计师事务所内部治理指南和合伙协议范本,出台会计师事务所基础性标准体系指引,引导会计师事务所提升内部管理水平。制定会计师事务所透明度报告披露指引,提高审计市场透明度。要求综合治理不正当低价竞争,项目收费水平原则上不应低于执行职业准则规定必要程序所需的成本,进一步遏制不正当低价竞争,防止“内卷式”恶性竞争。
(三)《会计师事务所从事证券服务业务备案管理办法》(财会〔2025〕5号)
为进一步加强会计师事务所从事证券服务业务监督管理,规范会计师事务所从事证券服务业务备案行为,财政部、中国证监会对《会计师事务所从事证券服务业务备案管理办法》(财会〔2020〕11号)进行了修订,于2025年4月14日予以印发。有关事项通知如下:
1、关于备案渠道
会计师事务所从事证券服务业务,可以选择登录财政部注册会计师行业统一监管平台(以下简称财政部备案平台)、中国证监会政务服务平台会计师事务所备案系统(以下简称中国证监会备案系统)填报备案信息。财政部、中国证监会通过系统间信息推送的方式实现备案信息共享。会计师事务所只需在一个系统填报备案信息,并在另一个系统确认,无需重复填报。
2、关于首次备案
会计师事务所登录财政部备案平台填报证券服务业务备案信息的:财政部备案平台自动导出已有信息,会计师事务所核对、补充后提交;财政部备案平台将备案信息推送至中国证监会备案系统;会计师事务所登录中国证监会备案系统进行确认。
会计师事务所登录中国证监会备案系统填报证券服务业务备案信息的:会计师事务所按要求填报备案信息后,中国证监会备案系统将备案信息推送至财政部备案平台;备案信息与财政部备案平台中已有信息不符的,将予以退回,并需在中国证监会备案系统中核对更正。
3、关于重大事项备案
已完成首次备案的会计师事务所发生本办法第十条第(一)至(六)项重大事项的,按照规定向省级以上财政部门履行相关程序后,财政部备案平台同步将相关变更信息推送至中国证监会备案系统。
已完成首次备案的会计师事务所发生本办法第十条其他重大事项的,可以选择财政部备案平台或中国证监会备案系统填报备案信息。
4、年度备案
已完成首次备案的会计师事务所,应当在每年5月31日前按本办法规定进行年度备案,年度备案信息可以选择财政部备案平台或中国证监会备案系统填报。
(四)《注册会计师行业严重失信主体名单管理办法》(财政部令第116号)
2024年11月,财政部发布了《注册会计师行业严重失信主体名单管理办法》(财政部令第116号),自2025年1月1日起施行。
存在下列情形之一的,由财政部或者省级财政部门(以下简称省级以上财政部门)按照规定列入严重失信主体名单,实施联合惩戒:(1)注册会计师受到暂停执行业务12个月处罚的;(2)注册会计师受到吊销注册会计师证书处罚的;(3)注册会计师因违法执业被依法追究刑事责任的;(4)会计师事务所受到暂停经营业务12个月处罚的;(5)会计师事务所受到吊销会计师事务所执业许可处罚的;(6)会计师事务所因违法执业被依法追究刑事责任的;(7)逾期拒不履行处罚决定,情节严重的;(8)未经批准承办注册会计师法第十四条规定的注册会计师业务受到处罚的。
对列入严重失信主体名单的当事人,除依照法律、行政法规规定应当实施的从业限制等管理措施外,作出列入决定的省级以上财政部门依法还应当实施下列管理措施:(1)列为重点监管对象,适当提高抽查的比例和频次,依法严格监管;(2)不适用告知承诺制;(3)不予授予财政部门荣誉称号等表彰奖励。
(五)《会计师事务所反洗钱工作管理办法》(财会〔2025〕20号)
2025年9月15日,财政部、中国人民银行印发了《会计师事务所反洗钱工作管理办法》(以下简称《反洗钱办法》) ,自公布之日起施行。《反洗钱办法》以《反洗钱法》为基础,从会计师事务所反洗钱工作的制度管理、履行反洗钱义务的业务范围、应执行的具体工作及相关监管配套措施等方面进行了明确和规范。
四
财政部等四部委《关于严格执行企业会计准则 切实做好企业2025年年报工作的通知》(财会〔2025〕33号)
2025年12月24日,财政部、国务院国资委、金融监管总局、中国证监会联合发布了《关于严格执行企业会计准则 切实做好企业2025年年报工作的通知》(财会〔2025〕33号)以下简称《年报通知》)。
《年报通知》就扎实做好2025年年报工作做出了要求,涉及编制2025年年报应予关注的十七项准则实施重点。《年报通知》指出会计师事务所应当提高审计质量,充分发挥社会审计鉴证作用。《年报通知》要求:
会计师事务所在年报审计过程中应当紧抓质量提升主线,守住诚信操守底线,筑牢法律法规红线。会计师事务所应当加强年报审计相关独立性管理,不得为审计客户代编财务报表或从事与鉴证业务存在独立性冲突的非鉴证业务,不得违反《国务院关于规范中介机构为公司公开发行股票提供服务的规定》(国务院令第798号)、《中国注册会计师独立性准则第1号——财务报表审计和审阅业务对独立性的要求》(财会〔2024〕29号)等规定,以审计结果或者股票公开发行上市结果作为审计收费条件。
会计师事务所应当健全年报审计相关质量管理体系,持续提升专业胜任能力,加强业务风险分类管理,提高风险意识和风险识别水平,强化全流程审计职业怀疑,承接及保持业务时应充分评估客户诚信状况,加大反舞弊资源投入,结合本通知强调的准则领域,重点关注虚构收入、财务“洗澡”、资金占用、业绩变脸、重大会计差错、大额资金流出、退市风险等问题,及时有效识别企业舞弊造假、利益相关方配合造假、欺诈发行和上市后持续造假等行为。会计师事务所在年报审计过程中,应当严格执行审计准则要求,加强与审计委员会等治理层沟通,实施恰当的审计程序,获取足以支撑审计意见的审计证据,并对企业年报中存在的异常情形保持高度的职业怀疑,不得直接采用管理层声明替代必要的审计程序。会计师事务所应当积极适应数字化时代特点,重视数据安全管理,开发和应用数智化反舞弊工具,有效运用数字化银行函证等方式,提高年报审计的效率和效果。会计师事务所应当对上市公司及拟上市企业财务报告内部控制的有效性进行审计,并获取充分、适当的证据评价内部控制缺陷的严重程度,对注意到的非财务报告内部控制的重大缺陷,在内部控制审计报告中增加“非财务报告内部控制重大缺陷描述段”予以披露。
五
证监会及交易所的监管要求
(一)《上市公司监管指引第11号——上市公司破产重整相关事项》(证监会公告〔2025〕2号)
2024年12月31日,最高法和证监会联合印发《关于切实审理好上市公司破产重整案件工作座谈会纪要》(法〔2024〕309号)。作为配套文件,证监会制定了《上市公司监管指引第11号——上市公司破产重整相关事项》(以下简称《指引》),并于2025年3月14日发布,自发布之日起实施。
《指引》明确证监会对上市公司破产重整中涉及证券市场相关事项进行监督管理;证券交易所对上市公司破产重整中的信息披露进行自律管理。要求上市公司对是否存在退市风险、资金占用违规担保、信息披露或规范运作重大缺陷进行自查并披露。《指引》进一步明确重整计划中的权益调整要求,规定资本公积转增比例不得超过每十股转增十五股;重整投资人入股价格不得低于市场参考价的五折,市场参考价按重整投资协议签订日前二十、六十或一百二十个交易日均价之一确定;要求重整投资人按是否取得控制权分别锁定三十六个月、十二个月。同时,《指引》明确不得在重整计划实施的重大不确定性消除前,提前确认债务重组收益。
(二)中国证监会集中修改、废止部分新《公司法》配套规章、规范性文件
为贯彻落实新《公司法》,中国证监会于2025年3月28日发布《关于修改部分证券期货规章的决定》《关于修改、废止部分证券期货规范性文件的决定》,对88件规章、规范性文件进行集中“打包”修改、废止,自公布之日起施行。
本次集中修改、废止的主要内容有:结合新《公司法》《国务院关于实施<中华人民共和国公司法>注册资本登记管理制度的规定》有关规定,删除有关上市公司监事会、监事的规定,明确非上市公众公司、基金管理公司等依法选择审计委员会或者监事会作为内部监督机构。调整《上市公司治理准则》《上市公司股权激励管理办法》等规则中有关公司治理的规定,调整《上市公司收购管理办法》等规则中有关独立董事的规定,调整文字表述和引用的新《公司法》条文序号等。废止《上市公司监管指引第1号——上市公司实施重大资产重组后存在未弥补亏损情形的监管要求》《关于进一步落实上市公司现金分红有关事项的通知》。《上市公司监管指引第9号——上市公司筹划和实施重大资产重组的监管要求》因近期将与相关规则联动修改,不再纳入“打包”修改的范畴。
(三)《上市公司信息披露暂缓与豁免管理规定》(证监会公告〔2025〕8号)
为进一步加强对上市公司信息披露暂缓与豁免行为的监管,保护投资者的合法权益,证监会制定了《上市公司信息披露暂缓与豁免管理规定》(以下简称《规定》),自2025年7月1日起实施。
《规定》的主要内容,一是明确两类豁免范围,一类是国家秘密或者其他公开后可能违反国家保密规定、管理要求的信息,另一类是商业秘密或者保密商务信息。二是规定三种豁免方式,包括豁免按时披露临时报告,豁免披露临时报告,以及采用代称等方式豁免披露定期报告、临时报告中的有关内容。三是压实公司责任,要求制定披露豁免制度,不得以涉密为名进行宣传,对豁免披露事项进行登记管理并定期报送登记材料。四是强化监管约束,对未按规定建立制度、不符合条件豁免披露,甚至利用豁免披露从事内幕交易、操纵市场的,依规处理。
(四)《推动公募基金高质量发展行动方案》(证监发〔2025〕21号)
为落实2024年9月26日中央政治局会议“稳步推进公募基金改革”决策部署,中国证监会于2025年5月7日公开印发《推动公募基金高质量发展行动方案》。
行动方案坚持党对公募基金行业的全面领导,突出行业发展的政治性与人民性,坚持以投资者为本的发展理念,以强监管、防风险、促高质量发展为主线,探索建立适合中国国情、市情的公募基金发展新模式;坚持问题导向、目标导向,提出一系列回应市场和社会关切的改革措施,着力督促基金公司、基金销售机构等行业机构从“重规模”向“重回报”转变,形成行业高质量发展的“拐点”。行动方案共提出25条举措,重点如下:
1、优化主动管理权益类基金收费模式。对主动管理权益类基金,推行与基金业绩表现挂钩的浮动管理费率收取模式,对于符合一定持有期要求的投资者,根据其持有期间产品业绩表现适用差异化的管理费率。业绩明显低于比较基准的,须少收管理费,有力扭转基金公司“旱涝保收”的现象。
2、强化基金公司与投资者的利益绑定。全面建立以基金投资收益为核心的行业考核评价体系,将业绩比较基准对比、基金利润率等直接关乎投资者利益的指标引入考核体系,相应降低产品管理规模排名、基金公司收入利润等指标的考核权重。提高基金公司高管、基金经理跟投本公司管理产品的比例和锁定期要求。督促基金公司建立健全与基金投资收益挂钩的薪酬管理制度,对产品中长期业绩差的基金经理,要求其绩效薪酬应当明显下降,更好体现与投资者的“同甘共苦”。
3、提升行业服务投资者的能力。引导基金公司、基金销售机构围绕投资者最佳利益,全面优化投资研究、产品设计、风险管理、市场推广等资源配置,践行长期投资、价值投资、理性投资,努力给投资者带来更优回报。抓紧出台公募基金投资顾问管理规定,促进基金投顾业务规范发展,为投资者提供适配其特点和需求的组合投资服务。加快推出机构投资者直销服务平台,便利各类机构投资者参与基金投资。
4、提高公募基金权益投资的规模和稳定性。优化基金注册安排,推出更多场内外指数基金和中低波动含权型产品,促进权益类基金创新发展。强化基金产品业绩比较基准的约束力,充分发挥其体现产品定位、衡量产品业绩的作用,对基金投资业绩全面实施三年以上长周期考核,提升公募基金投资行为稳定性,促进资本市场投融资平衡发展。
5、一体推进强监管防风险促高质量发展。完善监管制度,丰富执法手段,将“长牙带刺”落到实处。提升基金公司治理水平,督促大股东、董事会、经营层归位尽责。完善行业多层次流动性风险防控机制,持续提高行业合规水平。提升行业声誉管理能力,唱响经济光明论,充分发挥引导和塑造预期的积极作用。大力弘扬和践行“五要五不”的中国特色金融文化,加快建设一流投资机构。
(五)《关于修改<上市公司重大资产重组管理办法>的决定》(证监会令【第230号】)
为贯彻落实党的二十届三中全会精神和《国务院关于加强监管防范风险推动资本市场高质量发展的若干意见》等要求,进一步深化上市公司并购重组市场改革,在深入调研论证的基础上,中国证监会于2025年5月16日发布了《关于修改<上市公司重大资产重组管理办法>的决定》,自公布之日起施行。
本次对《上市公司重大资产重组管理办法》(以下简称《重组办法》)的修改主要包括以下内容:一是建立重组股份对价分期支付机制。将申请一次注册、分期发行股份购买资产的注册决定有效期延长至48个月。二是提高对财务状况变化、同业竞争和关联交易监管的包容度。三是新设重组简易审核程序。明确适用简易审核程序的重组交易无需证券交易所并购重组委审议,中国证监会在5个工作日内作出予以注册或者不予注册的决定。四是明确上市公司之间吸收合并的锁定期要求。对被吸并方控股股东、实际控制人或者其控制的关联人设置6个月锁定期,构成收购的,执行《上市公司收购管理办法》18个月的锁定期要求;对被吸并方其他股东不设锁定期。五是鼓励私募基金参与上市公司并购重组。对私募基金投资期限与重组取得股份的锁定期实施“反向挂钩”,明确私募基金投资期限满48个月的,第三方交易中的锁定期限由12个月缩短为6个月,重组上市中控股股东、实际控制人及其控制的关联人以外的股东的锁定期限由24个月缩短为12个月。此外,根据新《公司法》等规定,对《重组办法》的有关条文表述做了适应性调整。
《重组办法》修改发布后,《关于深化上市公司并购重组市场改革的意见》(以下简称“并购六条”)的各项措施全面落地,进一步释放市场活力。“并购六条”发布以来,并购重组市场规模和活跃度大幅提升,上市公司累计披露资产重组超1400单,其中重大资产重组超160单。今年以来,上市公司筹划资产重组更加积极,已披露超600单,是去年同期的1.4倍;其中重大资产重组约90单,是去年同期的3.3倍;已实施完成的重大资产重组交易金额超2000亿元,是去年同期的11.6倍,资本市场功能得到有效发挥。
(六)《关于在科创板设置科创成长层 增强制度包容性适应性的意见》
为深入贯彻党的二十届三中全会精神,认真落实中央金融工作会议、中央经济工作会议和《国务院关于加强监管防范风险推动资本市场高质量发展的若干意见》部署要求,深化资本市场投融资综合改革,增强科创板制度包容性、适应性,更好服务科技创新和新质生产力发展,中国证监会制定并于2025年6月18日发布了《关于在科创板设置科创成长层 增强制度包容性适应性的意见》(以下简称《科创板意见》)。
《科创板意见》在持续抓好“科创板八条”落地实施的基础上,以设置专门层次为抓手,重启未盈利企业适用科创板第五套标准上市,推出一揽子更具包容性、适应性的制度改革,着力打通支持优质科技型企业发展的堵点难点,同时进一步加强投资者合法权益保护。一方面,设置科创板科创成长层,在科创成长层的定位、企业入层和调出条件、强化信息披露和风险揭示、增加投资者适当性管理等方面明确具体要求。另一方面,围绕增强优质科技型企业的制度包容性适应性,推出6项改革举措,主要包括:一是对于适用科创板第五套上市标准的企业,试点引入资深专业机构投资者制度。二是面向优质科技型企业试点IPO预先审阅机制,进一步提升证券交易所预沟通服务质效。三是扩大第五套标准适用范围,支持人工智能、商业航天、低空经济等更多前沿科技领域企业适用。四是支持在审未盈利科技型企业面向老股东开展增资扩股等活动。五是健全支持科创板上市公司发展的制度机制。六是健全科创板投资和融资相协调的市场功能。
(七)《上市公司治理准则》(证监会公告〔2025〕18号)
为贯彻落实《国务院关于加强监管防范风险推动资本市场高质量发展的若干意见》《中共中央办公厅 国务院办公厅关于完善中国特色现代企业制度的意见》,进一步规范上市公司董事、高级管理人员和控股股东、实际控制人行为,提升上市公司治理水平,中国证监会修订了《上市公司治理准则》(以下简称《治理准则》),自2026年1月1日起施行。
本次《治理准则》的修订主要包括以下内容:一是完善董事、高级管理人员监管制度,从任职、履职、离职等方面进行全面规范,督促董事高管忠实、勤勉地履行职责。二是健全董事、高级管理人员激励约束机制,要求上市公司建立薪酬管理制度,规定董事高管薪酬与公司经营业绩、个人业绩相匹配,促进董事高管和公司更好实现利益绑定。三是规范控股股东、实际控制人行为。严格限制可能对上市公司产生重大不利影响的同业竞争,进一步完善关联交易审议责任、决策要求。四是做好与其他规则的衔接。根据《证券法》《上市公司独立董事管理办法》等,完善公开征集股东权利以及董事会提名委员会、薪酬与考核委员会职责等规定,提升规则协调性。
(八)《上市公司监督管理条例(公开征求意见稿)》
为深入贯彻党的二十大和二十届二中、三中、四中全会精神,落实中央金融工作会议和《国务院关于加强监管防范风险推动资本市场高质量发展的若干意见》部署要求,进一步健全上市公司监管法规体系,推动提高上市公司质量,中国证监会立足监管实践,根据《公司法》《证券法》等法律规定,研究起草了《上市公司监督管理条例(公开征求意见稿)》(以下简称《条例》),于2025年12月5日起向社会公开征求意见。
本次《条例》起草工作坚持以习近平新时代中国特色社会主义思想为指导,坚守监管的政治性、人民性,紧扣防风险、强监管、促高质量发展的工作主线,以推动提高上市公司质量和夯实监管执法及投资者保护基础为主要内容,依法规范上市公司及相关各方的行为,努力夯实资本市场高质量发展的基础。
《条例》共八章、七十四条,除总则和附则外,主要内容包括:一是完善上市公司治理要求,规范治理架构以及控股股东、实际控制人、董事、高管等关键少数的行为,促进提升治理的有效性,夯实上市公司高质量发展的根基。二是进一步强化信息披露监管。特别是针对上市公司信息披露“财务造假”,通过健全上市公司内部监督制约、追责追偿机制,禁止第三方配合造假等方式,多维度予以重点打击和防范。三是规范并购重组行为。细化完善上市公司收购、重大资产重组等规定,进一步明确财务顾问的职责定位和独立性要求,支持产业整合升级和企业转型。四是加强投资者保护。对市值管理、现金分红、股份回购等作出明确要求,推动上市公司提升投资价值、增强回报投资者意识。明确主动退市中投资者保护安排,防范上市公司规避退市、利用破产重整损害投资者利益。五是严厉打击违法违规行为,细化国务院证券监督管理机构在依法履职过程中可以采取的措施,对占用担保、配合造假等行为设置专门罚则。
(九)《证券期货市场监督管理措施实施办法》(证监会令〔第231号〕)
为贯彻党的二十大和二十届二中、三中、四中全会及中央金融工作会议、中央全面依法治国工作会议精神,落实法治政府建设相关要求,进一步规范证券期货市场监督管理措施(以下简称监管措施)的实施程序,中国证监会制定了《证券期货市场监督管理措施实施办法》(以下简称《实施办法》),自2026年6月30日起施行。
《实施办法》共二十五条,主要包括以下内容:一是明确监管措施的种类。列出责令改正、监管谈话、出具警示函、责令定期报告等十四类比较常用的措施,并将“法律、行政法规、中国证监会规章规定的其他监督管理措施”作为兜底规定。二是明确监管措施的实施原则。实施监管措施,应当遵循依法、效率、公正原则,应当符合法律、行政法规、中国证监会规章规定的程序,应当及时矫正违法行为,防范风险蔓延与危害后果扩散,坚持风险防控与教育相结合,应当以事实为依据,与行为的性质、情节、危害程度以及风险大小相当。三是明确实施监管措施的程序要求。包括监管措施的取证、决定、送达、现场执法、回避、法制审核等一般程序要求,事先告知等特别程序要求,以及紧急情况下的快速处置机制。四是明确监管措施决定的作出及执行要求。包括监管措施决定书应当载明的事项、公开要求、送达程序等。
(十)《上市公司募集资金监管规则》(证监会公告〔2025〕10号)
2025年5月9日,证监会公布《上市公司募集资金监管规则》(证监会公告〔2025〕10号,以下简称《监管规则》),自2025年6月15日起施行。
此前募集资金持续监管规则主要为《上市公司监管指引第2 号—上市公司募集资金管理和使用的监管要求》,为适应新形势下严格募集资金监管的工作需要,证监会对其进行修订,本次规则修订方向为:一是对实践中各方关注的焦点问题予以重点明确或规范,包括募投项目变更的认定标准、募集资金现金管理的信息披露要求等。二是建立与《证券法》《证券发行上市保荐业务管理办法》《上市公司信息披露管理办法》等上位法的衔接,进一步促进上市公司规范管理使用募集资金和中介机构勤勉尽责。三是总结提炼实践中成熟的经验做法,将交易所自律管理制度中运行较为成熟、受到市场认可的规则要求提升到证监会规范性文件层面,强化规范约束效力。四是做好与独董制度改革和《公司法》修订衔接配套,根据最新要求进行了规则适应性调整完善。
(十一)《中国证监会关于推出商业不动产投资信托基金试点的公告》(证监会公告〔2025〕21号)
为贯彻落实党中央、国务院决策部署和资本市场新“国九条”要求,推动不动产投资信托基金(REITs)市场高质量发展,丰富资本市场投融资工具,支持构建房地产发展新模式,持续增强多层次资本市场服务实体经济质效,中国证监会制定了《中国证监会关于推出商业不动产投资信托基金试点的公告》(以下简称《公告》),自2025年12月31日起实施。
《公告》共八条,主要包括以下内容:一是产品定义,商业不动产REITs是指通过持有商业不动产以获取稳定现金流并向基金份额持有人分配收益的封闭式公开募集证券投资基金。二是基金注册及运营管理要求,明确基金管理人及基金托管人、尽职调查、申请材料、商业不动产等方面要求,以及基金管理人的主动运营管理责任。三是发挥基金管理人和专业机构作用,压严压实责任,要求严格遵守执业规范和监管要求。四是强化监管责任,明确各监管机构依法依规履行商业不动产REITs监管和风险监测处置等职责。此外,商业不动产REITs其他有关事宜,参照《公开募集基础设施证券投资基金指引(试行)》有关规定执行。
(十二)《监管规则适用指引——债券类第1号:公开发行公司债券注册工作规程》
2025年12月31日,证监会发布《监管规则适用指引——债券类第1号:公开发行公司债券注册工作规程》(以下简称《规程》),自发布之日起施行。
《规程》提高了公开发行公司债券(含企业债券)注册工作的制度化、规范化和透明化水平,明确公司债券(含企业债券)公开发行注册工作的注册程序和监督机制。沪深北交易所负责受理、审核债券发行申请,证监会以交易所审核意见为基础履行注册程序,证监会债券监管司(以下简称“债券司”)具体负责公开发行公司债券注册工作,依法对交易所债券审核工作进行监督、评价和检查,同时与交易所、证监会各派出机构以及系统相关单位加强工作协同,发挥监管合力。规程规定注册会召开情形、合议意见类型及反馈流程,要求交易所健全审核全流程机制,并每年向证监会报送审核质量报告。债券注册工作需及时公开进度与结果,参与人员须严格遵守纪律和回避规定,禁止与发行人及中介私下接触或收受财物。
(十三)沪深北交易所修订上市规则
为深入贯彻落实新修订的《中华人民共和国公司法》,推动上市公司优化公司治理机制,提高规范运作水平,保护投资者特别是中小投资者合法权益,沪深北交易所针对不同板块的股票上市规则于2025年4月25日分别发布了《上海证券交易所股票上市规则(2025年4月修订)》、《上海证券交易所科创板股票上市规则(2025年4月修订)》、《深圳证券交易所股票上市规则(2025年修订)》、《深圳证券交易所创业板股票上市规则(2025年修订)》、《北京证券交易所股票上市规则》,自发布之日起实施,主要修订内容如下:


为规范上市公司董事、高级管理人员和控股股东、实际控制人等“关键少数”行为,促进和保障董事会秘书积极履职,提升上市公司治理水平,同时优化上市公司合并机制,切实保护中小投资者利益,按照中国证监会统一部署,沪深交易所于2025年12月31日发布了关于修订《上海证券交易所股票上市规则》《深圳证券交易所股票上市规则》等4件规则公开征求意见,北交所就修订《北京证券交易所股票上市规则》公开征求意见。
(十四)沪深交易所修订发布公募REITs 配套业务指引及指南
2025年12月31日,深交所发布《公开募集不动产投资信托基金业务办法》及配套规则指南,同日发布《关于商业不动产投资信托基金试点有关工作的通知》。深交所修订形成“1+7+6”REITs规则指南框架,即1项业务办法、7项业务指引和6项业务指南,夯实商业不动产REITs制度基础。一是将商业不动产REITs纳入规则范围,新增商业不动产REITs经营与财务情况、资产评估、运营管理安排等方面差异化的核查要求,分业态规范商业不动产REITs审核和存续期披露要求。二是健全审核机制,明确审核各环节程序、缩短审核时限,优化REITs合规性、回收资金用途、收益率、基金经理兼任等准入要求。三是优化发售定价安排,允许约定高价剔除机制,明确优先向认可REITs长期投资价值的网下投资者配售、合理确定战略配售规模等要求。四是完善扩募机制,细化拟购入的不动产项目业态要求,缩短申请新购入不动产项目的时限要求,调整扩募发售阶段战略投资者范围。五是强化存续期信息披露,细化交易相关提示性公告和触发停牌的临时公告披露要求,优化定期报告回收资金信息披露要求。
2025年12月31日,上交所修订发布了《上海证券交易所公开募集不动产投资信托基金(REITs)业务办法(试行)》(以下简称《不动产基金业务办法》),并完善了相关配套业务指引及指南,形成了1项业务办法、7项业务指引和4项业务指南。上交所重点从以下三方面对REITs业务规则进行了优化完善:完善基本规则,夯实REITs规范运作制度基础;优化标准规范,进一步提升制度适应性和包容性;强化信息披露要求,切实保护投资者合法权益。
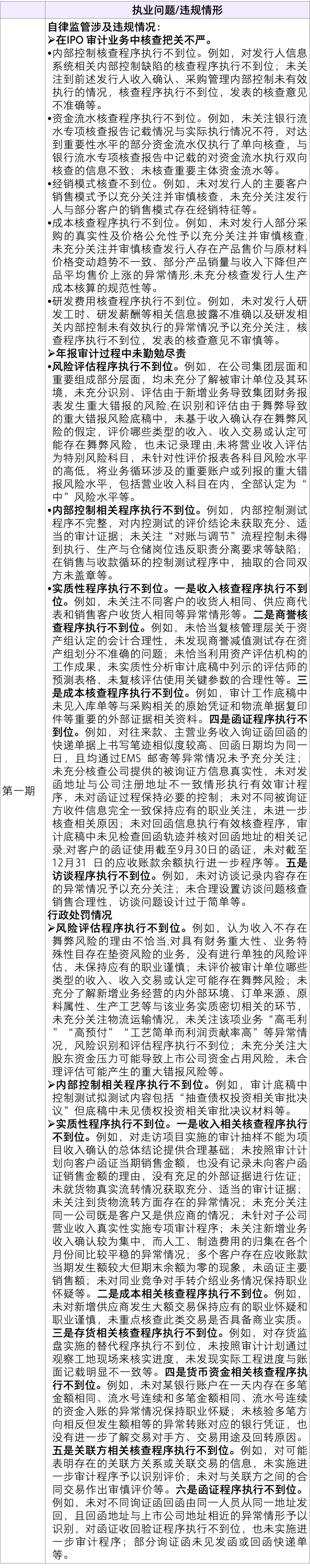
(十五)上海交易所会计监管动态
上交所于2025年度发布了5期会计监管动态。针对年报审计风险及审计机构涉及违规情形,主要提示如下:

(十六)深圳交易所会计监管动态
深圳交易所于2025年度发布了3期会计监管动态。针对审计机构执业质量问题主要提示如下:



(十七)北京交易所会计监管动态
北京交易所于2025年度发布了3期会计监管动态。针对审计机构执业质量问题主要提示如下:

截至目前,北交所发布了2026年第1期会计监管动态,针对2025年年审工作作出了提示:


2025年度,会计师事务所继续置身于一个高度动态且竞争日益激烈的市场环境中,同时面对着更加严格和全面的外部监管压力。一方面,市场环境在不断变化,客户需求呈现新趋势,技术革新推动服务模式变革(如人工智能、云平台和大数据分析的深度应用),全球经济波动对审计业务产生深远影响,这些因素共同为会计师事务所的业务拓展与客户维系带来显著挑战。另一方面,监管机构在2025年进一步深化了对会计师事务所的监管框架,不仅强化了审计程序的执行标准,还更加关注事务所内部治理结构的完善性、质量控制体系的有效性,以及独立性准则、职业道德规范的严格遵守。特别是随着资本市场造假事件频发,监管机构对会计师事务所的期望和要求提升到了新的高度,强调其在维护审计质量、防范审计风险方面需展现更强的责任担当与行动力,例如强化独立性要求并规范审计意见类型。
在此背景下,2025年度的财务报表审计工作更应认真、严格地执行准则的要求,事务所必须持续优化并强化其质量管理和独立性管理机制,确保每一位注册会计师及审计项目组能够深刻理解并践行“专业、严谨、透明、责任”的核心价值观。在执行审计程序时,注册会计师及审计项目组不仅需精通并严格遵守审计准则与监管要求(如新发布的《关于进一步压实会计工作责任 加强会计法律法规和国家统一的会计制度贯彻实施的意见》、新施行的《中国注册会计师独立性准则第1号》),还应利用先进技术手段(如人工智能、自动化应用控制与信息系统审计)提升审计效率与准确性,同时确保收集充分且适当的审计证据,细致记录工作底稿,维护专业诚信与职业操守,为市场公平、透明及健康发展贡献力量。
本文分为上下期,本期为2025年度财务报表审计需关注的监管要求和独立性准则(下),主要介绍新发布的独立性准则及问题解答、中注协年报通知、事务所透明度报告披露指引和标准体系建设指引等。
一
《中国注册会计师独立性准则第1号——财务报表审计和审阅业务对独立性的要求》
2025年1月20日,财政部发布关于印发《中国注册会计师独立性准则第1号——财务报表审计和审阅业务对独立性的要求》(财会〔2024〕29号,以下简称《独立性准则》)的通知,《独立性准则》自2025年7月1日起施行。
《独立性准则》的制定主要遵循以下三项原则:
一是坚持以提升审计质量、维护公众利益为目标。贯彻落实党中央、国务院关于促进注册会计师行业高质量发展和进一步加强财会监督工作的决策部署,充分考虑行业当前面临的新情况,提出进一步强化独立性要求、提升审计质量的措施。
二是坚持立足国情与国际趋同。一方面注重独立性要求与我国现行法律法规体系的有机衔接,在具体规定上保持一致或予以细化;另一方面注重将国际守则的先进成果与我国注册会计师的执业实践相结合,涵盖了国际守则的要求和内容,某些条款比国际守则更加严格,体现我国严肃财经纪律、从严打击资本市场财务造假的决心。
三是坚持准则闭环管理。特别注重归纳总结行业监管中发现的注册会计师独立性缺失、保持独立性不足等典型案例,有针对性地提出解决方案,确保能够解决制约行业高质量发展的实际问题。
《独立性准则》共十六章152条,主要内容包括:

具体参见致同往期微信文章:【致同提示】财政部发布《中国注册会计师独立性准则第1号—财务报表审计和审阅业务对独立性的要求》
二
中注协审计准则问题解答
(一)《中国注册会计师审计准则问题解答第18号——识别和应对第三方配合实施财务舞弊》
2025年1月7日,中注协发布《中国注册会计师审计准则问题解答第18号——识别和应对第三方配合实施财务舞弊》(以下简称《问题解答第18号》),自发布之日起实施。《问题解答第18号》指出在识别和应对第三方配合实施财务舞弊的过程中保持职业怀疑尤为重要,并以举例的形式说明第三方配合实施财务舞弊的常见手段及第三方的特征,同时说明了注册会计师在该领域的应对措施,详细内容如下:


由于未披露关联方关系或交易大都经过精心策划或蓄意隐瞒,注册会计师往往难以识别和认定。通过未披露关联方实施的舞弊已成为注册会计师执业面临的主要审计风险之一,也是会计监管工作中应重点关注的风险领域之一。2012年3月,证监会发布了《会计监管风险提示第2号——通过未披露关联方实施的舞弊风险》,对通过未披露关联方实施舞弊的常见形式、主要特征及其会计监管风险进行提示。
(二)《中国注册会计师审计准则问题解答第19号——运用信息技术识别与应对舞弊风险》
2025年1月7日,中注协发布《中国注册会计师审计准则问题解答第19号——运用信息技术识别与应对舞弊风险》(以下简称《问题解答第19号》),自发布之日起实施。《问题解答第19号》介绍了可用于识别与应对舞弊风险的信息技术,如机器人流程自动化、可视化分析工具等;说明了运用信息技术前会计师事务所和审计项目组的准备工作;还阐述了在承接审计业务前、审计计划和风险评估阶段、实施进一步审计程序时运用信息技术的方法,以及在审计工作底稿中记录信息技术运用的要求。详细内容如下:


(三)审计准则问题解答清单

三
中注协约谈、年报通知及其他监管文件
(一)中注协针对4类上市公司年报审计风险约谈事务所
2025年度,中注协分别针对“提示首次承接上市公司审计业务的风险”“提示防范上市公司内部控制审计风险”“提示防范持续经营能力存在重大不确定性的上市公司年报审计风险”“提示可能触发股票退市条件的上市公司年报审计风险防范” 等4类上市公司的年报审计风险进行了约谈,约谈主要内容如下:

(二)《会计师事务所从事证券服务业务辅导手册(2025年)》
2025年12月26日,中注协正式发布了《会计师事务所从事证券服务业务辅导手册(2025年)》(以下简称《辅导手册》),《辅导手册》梳理汇总了注册会计师行业相关法律法规和政策制度的要求,重点提示从事证券服务业务会计师事务所内部管理和在证券类业务的承接、执行、出具报告中应注意的特殊规定,强调了从事证券服务业务对质量管理体系建设的要求。《辅导手册》后附了相关案例及法规制度目录,以便全面理解,对照查阅。
截至2025年12月,从事证券服务业务备案的会计师事务所为 105 家,作为财会监督体系的重要组成部分之一,会计师事务所要充分发挥执业监督作用,切实加强对执业质量的把控,加强风险分类防控,规范承揽和开展业务,强化质量管理责任,依法有效履行“看门人”职责。
(三)《会计师事务所透明度报告披露指引(试行)》
2025年12月30日,中注协正式发布了《会计师事务所透明度报告披露指引(试行)》(以下简称《事务所披露指引》),《事务所披露指引》引导会计师事务所强化内部治理,提高审计市场透明度,更好满足社会公众需要。
会计师事务所在每年7月31日前编制上一年度透明度报告,通过会计师事务所官方网站等渠道公开披露。透明度报告自披露之日起至少保留3年。设立分所的会计师事务所,由总所统一编制透明度报告,报告内容应当涵盖所有分所的相关信息。
会计师事务所透明度报告的内容应当包括信息如下:

(四)《会计师事务所基础性标准体系建设指引》
2025年12月30日,为进一步指导和推动会计师事务所加强基础性标准体系建设,按照《关于加强会计师事务所基础性标准体系建设的指导意见》(财会〔2024〕2号)有关要求,中注协发布了《会计师事务所基础性标准体系建设指引》。该指引旨在为会计师事务所加强基础性标准体系建设提供参考,不具有强制性。会计师事务所应当综合考虑本所的规模、组织形式、分支机构数量、业务类型、管理模式等实际情况,在本所已有政策、程序、标准的基础上,参照本指引有关内容,查漏补缺,建立健全并有效实施符合本所实际情况的基础性标准体系。
(五)《关于做好上市公司2025年年报审计工作的通知》
2025年12月31日,中国注册会计师协会发布了《关于做好上市公司2025年年报审计工作的通知》,要求备案从事证券服务业务的会计师事务所在上市公司2025年年报审计工作中,应当严格遵守会计法、注册会计师法等法律法规,以国家统一的会计制度为依据,按照执业准则、规则等规定,实施必要的审计程序,获取充分、适当的审计证据,形成审计意见,出具审计报告。会计师事务所应当谨慎执业,保持应有的职业怀疑,恪守职业道德,遵守执业准则,守住诚信操守底线,筑牢法律法规红线,独立、客观、公正、规范执业,切实履行执业监督职责。
中注协还对会计师事务所和注册会计师提出以下要求:
1、严格执行独立性要求
会计师事务所不得以或有收费方式提供审计服务,不得以审计结果或者股票公开发行上市结果作为审计收费条件;不得为公众利益实体审计客户提供可能因自我评价对独立性产生不利影响的非鉴证服务,包括编制单一财务报表、财务报表特定要素、财务报表附注、合并财务报表等会计和记账服务;向公众利益实体审计客户提供非鉴证服务需要与客户治理层沟通并获得其允许;应在审计报告中披露业务适用了对公众利益实体财务报表审计的独立性要求。
2、强化会计师事务所质量管理
质量管理体系是会计师事务所持续高质量地执行审计的重要保障。会计师事务所要充分认识构建完善质量管理体系的重要性,培育以质量为导向的文化,落实各级人员特别是重要岗位人员的责任,压实会计师事务所主要负责人对质量管理体系的最终责任,实施事前、事中、事后全方位全流程管理。
(1)加强一体化管理,完善质量管理体系。会计师事务所要加强基础性标准体系建设,建立统一、高效的内部治理机制和管理体系,提高一体化管理水平和能力,在人员管理、财务管理、业务管理、技术标准和质量管理、信息化建设等方面,建立并有效实施实质统一的管理体系。要以合理保证执业质量为目标,建立并运行适合本所的质量管理体系,为质量管理要素设定具体的质量目标,根据会计师事务所和业务的性质、具体情况识别对质量目标产生的不利影响,并采取应对措施;定期开展评价,对质量管理体系的设计、实施和运行进行动态调整。
(2)加强风险管理,审慎承接高风险业务。树立风险意识,对于高风险的客户,实施专门的风险管理程序,充分考虑上市公司业务的性质和具体情况以及管理层和治理层的诚信等因素,评估自身胜任能力是否匹配;建立与工作量、业务风险和审计质量相匹配的收费机制,收费水平原则上不应低于执行审计准则规定必要程序所需的成本,不得以“恶意”低价等不正当竞争方式承揽业务。要始终坚持质量至上的文化,会计师事务所的战略决策和行动,不能以牺牲质量为代价。首次承接上市公司年报审计业务的会计师事务所要审慎承接高风险客户,尤其是具有退市风险的审计客户,应充分评估客户诚信状况,建立内部风险防控机制,加强风险分类管理,提高风险意识和风险识别水平。
(3)加强资源投入,强化项目质量复核。会计师事务所要向每项业务分派具有适当胜任能力的项目合伙人,并保证其有充足的时间持续高质量地执行业务;应当建立和运行完善的工时管理系统,确保相关人员投入足够的时间执行业务。会计师事务所要建立完善本所业务操作规程、审计软件等有关指引,确保执业人员实施必要的审计程序且执行到位,避免仅简单勾画程序表格、未实质性执行程序、程序与目标不一致、程序执行不到位、业务工作底稿记录不完整等问题。加强电子函证应用,加大反舞弊资源投入,增强审计程序的不可预见性,对发现的异常情形保持警觉,不得隐瞒审计中发现的问题。加强项目质量复核工作,项目质量复核人员应由合伙人或其他类似职位的人员担任,复核意见须得到回应与落实,在项目质量复核人员与项目组的意见分歧得以解决前,不得签发审计报告。
(4)加强外部沟通,履行报告义务。加强与审计委员会、独立董事的沟通,不能以管理层的回应代替与治理层的沟通,与治理层沟通质量管理体系是如何为持续高质量地执行业务提供支撑的;对重大意见分歧和突发事件,应及时跟进,依法依规妥善解决;对于识别或怀疑存在的违法违规行为,必要时应向监管机构报告。根据《会计师事务所反洗钱工作管理办法》(财会〔2025〕20号)的相关要求,注册会计师应对执业过程中可能涉及洗钱风险的情形保持警觉,发现有关情况应当及时向监管部门报告。
(5)提升报告质量,发表恰当审计意见。审计报告中的关键审计事项及应对要有针对性,避免同行业或年度间简单重复;恰当发表审计意见,关注持续经营相关事项及相关审计证据对财务报表编制和披露的影响,准确区分带持续经营事项段的无保留意见和非无保留意见;在应当发表非无保留意见的情况下,不得以无法获取充分、适当的审计证据为由,对应识别的财务报表整体重大错报不予识别,不能以管理建议代替审计调整,以“受限”代替“错报”。
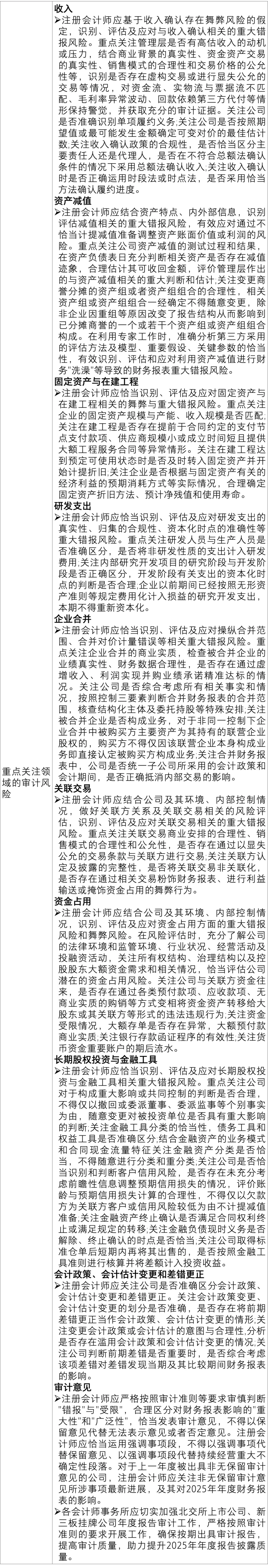
3、需重点关注的高风险领域

4、内部控制审计中需要重点关注的事项
(1)审慎制定审计计划,关注对应对舞弊风险的考虑。内部控制审计要坚持风险导向审计的思路,考虑财务报表审计中对舞弊风险的评估结果,恰当地计划内部控制审计工作,制订总体审计策略和具体审计计划。在识别和测试企业层面控制以及选择其他控制进行测试时,应当评价内部控制是否足以应对识别出的、由于舞弊导致的重大错报风险,并评价为应对管理层和治理层凌驾于控制之上的风险而设计的控制。
(2)识别、评价控制缺陷。应当充分识别、了解和测试对内部控制有效性有重要影响的企业层面控制以及重要账户、列报及其相关认定。恰当评价其识别的各项控制缺陷的严重程度,以确定这些缺陷单独或组合起来,是否构成内部控制的重大缺陷。在确定一项控制缺陷或多项控制缺陷的组合是否构成重大缺陷时,注册会计师应当评价补偿性控制的影响。在评价补偿性控制是否能够弥补控制缺陷时,应当考虑补偿性控制是否有足够的精确度以防止或发现并纠正可能发生的重大错报。
(3)出具恰当的内部控制审计报告。注册会计师应当获取经上市公司签署的书面声明。如果上市公司拒绝提供或以其他不当理由回避书面声明,注册会计师应当将其视为审计范围受到限制,解除业务约定或出具无法表示意见的内部控制审计报告。对于重大缺陷和重要缺陷,注册会计师应当以书面形式与管理层和治理层沟通。如果认为内部控制存在一项或多项重大缺陷,除非审计范围受到限制,注册会计师应当对内部控制发表否定意见。若财务报表审计报告为非无保留意见,应当合理评价并确定其对内部控制审计报告意见类型的影响,但不应仅以导致财务报表发表非无保留意见的事项为由,为内部控制发表非无保留审计意见。
(4)考虑信息技术对内部控制审计的影响。在会计信息化背景下,业务流程与信息系统紧密结合,依赖程度较高,对内部控制产生直接影响,可能出现利用技术权限进行隐蔽性舞弊的风险。要加强对信息系统本身控制的审计,重点关注信息系统一般控制和自动化应用控制的有效性;对于采用新技术的领域,如业务流程自动化、人工智能、云平台、大数据分析等,需要执行针对性的审计程序。应重视信息系统所依赖的基础数据的质量与完整性,关注数据从录入、处理到输出的全链条控制有效性。必要时,应当利用信息技术领域专家的工作。
5、及时做好年报审计业务信息报备
根据《上市公司年报审计监管工作规程》(会协〔2021〕56号)要求,上市公司变更财务报表审计机构或内部控制审计机构的,前后任会计师事务所均应在变更发生之日(董事会通过变更审计机构的决议之日)起5个工作日内,进行网上报备(网址:http://cmis.cicpa.org.cn)。若报备后信息发生变化的,应当在5个工作日内登录系统予以更正,并告知我会。
注会君推荐大家关注更多财融行业优质公众号,获得更全面的行业资讯信息。
咨询头条(ID: zixuntoutiao666)聚焦于咨询圈的最新热点资讯!
上市风云(ID:shangshifengyun)是有关企业上市的最新资讯和背后故事的推送平台!
四大新鲜事儿(ID:bigfournews)是有关国际四大会计师事务所的第一专业资讯平台!平台每日提供最新的国际四大会计师事务所的最新资讯及招聘信息、行业重大新闻、前四大或四大在职员工的专业分享、职业心得等精彩内容!
财融圈(ID: cairongquan360)是中国领先的财务金融职业发展机构!
CFO职业圈(ID:cfocareer)是CFO的职业发展和专业交流平台!
金融圈招聘(ID: jrqzhp )是最新的金融圈招聘资讯及职场分享平台!
财务招聘(ID: caiwuzhaopin)是最新的财税审计招聘资讯及职场分享平台!
END
精彩推荐
中国注册会计师俱乐部视频号




