手机版
二维码
购物车
(
0
)
供应
求购
公司
团购
展会
资讯
招商
品牌
人才
知道
专题
图库
视频
下载
商圈
推广
热搜:
采购方式
甲带
滤芯
气动隔膜泵
减速机
减速机型号
履带
带式称重给煤机
无级变速机
链式给煤机
首页
供应
求购
公司
团购
展会
资讯
招商
品牌
人才
知道
专题
图库
视频
下载
商圈
首页
>
资讯
>
展会资讯
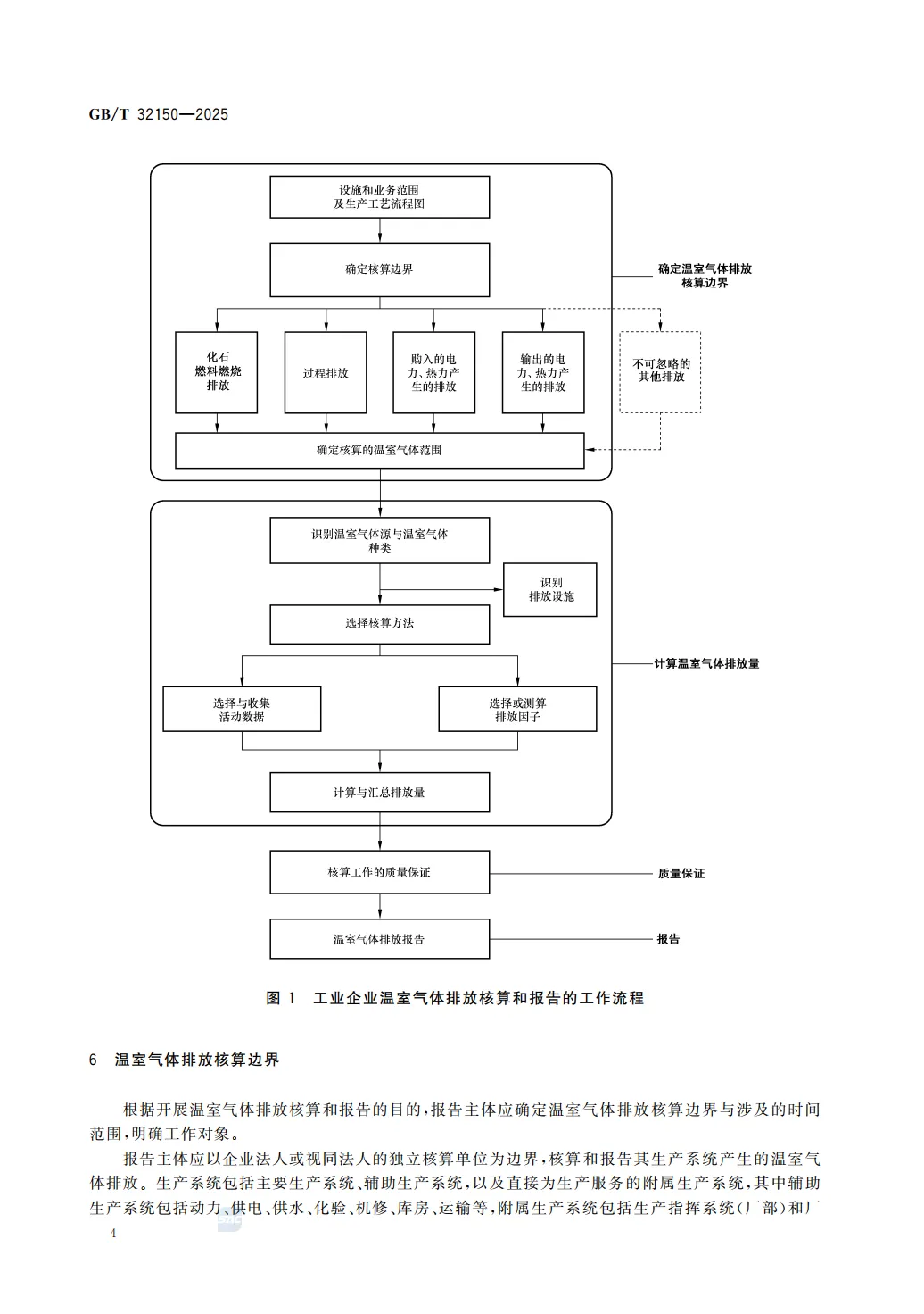
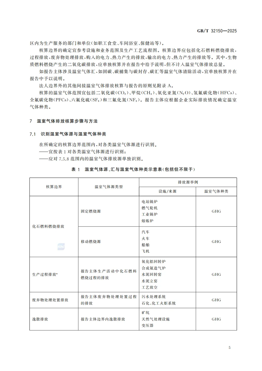
【标准】工业企业碳排放怎么算?最新GB/T 32150-2025《工业温室气体排放核算和通则》+系列行业标准整理
日期:2026-01-27 11:57:10 来源:网络整理 作者:本站编辑
评论:0
【标准】工业企业碳排放怎么算?最新GB/T 32150-2025《工业温室气体排放核算和通则》+系列行业标准整理
前面我们对“碳”的一些基本知识做了梳理,
【科普】关于双碳的一些基础知识1
、
【科普】关于双碳的一些基础知识2:碳市场
、
【科普】关于双碳的一些基础知识3-CCER方法学
、
【科普】关于双碳的一些知识4:碳普惠
,
那么碳排放应该怎么算?
整理不易,求个免费关注:
标准下载链接:
GBT32150-2025.1-30系列温室气体排放核算标准文件.zip
GBT 32150-2025.30-系列温室气体排放核算标准文件.zip
打赏
更多
>
同类资讯
• 聊聊最新的居民调查报告
0
条
相关评论
推荐图文
推荐资讯
点击排行
0
1
液冷系统 行业分析报告
0
2
行业分析 | 传统家禽企业如何发力电商赛道?
0
3
今日市场行业分析
0
4
我国光伏行业发展变化分析-2025年12月报告
0
5
AI自习室市场前景如何,加盟前必看的行业分析
0
6
我国分布式储能行业分析
0
7
小米创始人减持与AB股模式行业分析
0
8
逻辑分析,行业挖掘
0
9
[行业分析]2025年中国盐业研究分析
网站首页
|
关于我们
|
联系方式
|
使用协议
|
版权隐私
|
网站地图
|
排名推广
|
广告服务
|
积分换礼
|
网站留言
|
RSS订阅
|
违规举报
|
皖ICP备20008326号-18
(c)2008-2022 免费发布网 All Rights Reserved