1. 工业数智化转型概览
1.1 工业数智化转型的发展
工业领域的发展始终伴随着技术创新的步伐,从用机械替代人力劳动的自动化阶段,到利用信息网络打破数据壁垒的信息化阶段。这些技术迭代改变了工业生产模式,显著提高了生产效率。智能化已成为工业升级的根本力量,也是重塑全球工业竞争格局的关键驱动力,其特征是以数据为中心和智能决策。
人工智能(AI)作为推动工业数智化转型的关键要素,已深入渗透到各种工业场景中。通过深度学习和迭代优化,AI构建了一个集感知、分析、决定和优化于一体的系统,全面覆盖整个工业流程,从而提高效率并优化经济效益。
1.2 工业数智化转型的价值贡献
工业数智化转型的价值贡献主要包括经济提升、运营优化和绿色制造,为发展新商业模式带来了机遇。工业设备数智化转型被视为工业数智化转型的支柱,极大地拓展了工业硬件和设备的能力边界。
工业设备数智化转型的典型包括工业机器视觉和自主移动机器人。在工业机器视觉领域,与传统工业机器视觉组件相比,智能算法能够提高检测的准确性和效率。在AMR领域,数智化转型赋予AMR环境认知、自主决策和协同作业的能力,加速了向具有动态调度和智能交互的智能体发展。
1.3 工业数智化转型的未来趋势
未来,AI技术将推动工业数智化转型进程。随着AI技术的深度融合,工业数智化转型将使传统工业工作模式向云、边缘和设备端的协同生态系统转变。工业领域的自主决策能力将得到显著提升。
在工业机器视觉领域,工业领域专用的视觉AI模型将提升视觉识别和高精度测量过程中的性能。同时,AI技术将提高AMR在感知、操作和决策方面的性能,并提高系统调度和任务执行的效率。
2. 工业机器视觉核心组件及产品市场概览
2.1 工业机器视觉核心组件及产品的定义
工业机器视觉是指用于为工业领域提供基于成像的自动定位、识别、测量及检测的技术,涵盖跨学科领域,包括光学、力学、电子科学、算法和软件工程。
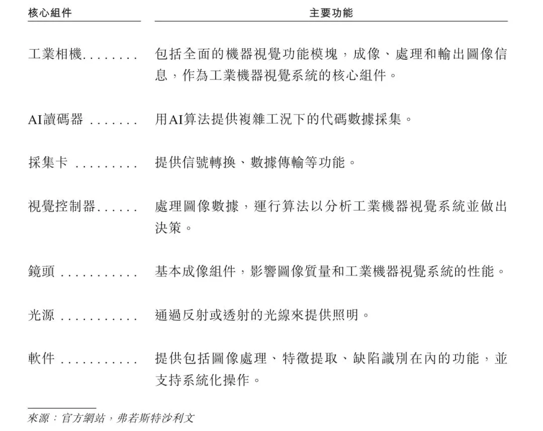
工业机器视觉核心组件及产品主要包括工业相机、AI读码器、采集卡、视觉控制器、镜头、光源等硬件,以及系统和相关算法等软件。作为核心感知模块,工业相机具备典型的图像捕捉功能,并决定着测量精度和运行稳定性,为算法分析和智能决策提供可靠的数据源。工业机器视觉核心组件及产品广泛应用于新能源(锂电、光伏等)、电子制造、PCB和半导体等各个工业领域中成像、识别、测量及检测。工业机器视觉在家电和钢铁等领域的渗透率也在迅速提高,引领着传统工业领域的产业升级。

工业相机主要包括2D工业相机、3D工业相机以及AI智能相机。下表展示了每种产品的定义和功能。

2.2 工业机器视觉的价值链
工业机器视觉价值链的上游主要包括核心组件及配件(包括工业相机、采集卡、视觉控制器、镜头、光源及软件)的供应商。工业机器视觉价值链的中游包括工业机器视觉系统、解决方案及设备的系统集成商、设备制造商及解决方案供应商。工业机器视觉价值链的下游包括新能源(锂电、光伏)、电子制造和半导体等下游应用场景。

2.3 工业机器视觉核心组件及产品的市场规模
近年来,在工业数智化转型推进和智能工业设备应用日益广泛的推动下,工业机器视觉核心组件及产品的全球和中国市场规模均稳步增长,2020年至2024年的复合年增长率分别为17.9%和27.5%。2024年,按收入计,工业机器视觉核心组件及产品的全球和中国市场规模分别为人民币981亿元和人民币185亿元。展望未来,随着对基于成像的自动定位、识别、测量及检测的需求日益增长,且要求更加精确和智能化,预计工业机器视觉核心组件及产品的全球市场规模将保持稳定增长势头,预期于2029年收入将达到人民币1,596亿元;2025年至2029年的预计复合年增长率将达到9.4%。相比之下,在新能源、电子制造、PCB和半导体等下游行业对智能检验和分析需求日益增长的推动下,工业机器视觉核心组件及产品的中国市场规模预计于2029年收入将达到人民币323亿元,2025年至2029年的预计复合年增长率达到11.1%。


随着全球工业智能制造的升级和对生产数据可追溯性的需求不断增加,作为智能制造数据获取的核心终端,全球和中国的AI读码器市场规模稳步增长,根据弗若斯特沙利文的数据,2020年至2024年的复合年增长率分别为12.7%和13.3%。2024年,全球和中国的AI读码器市场规模分别达到人民币98亿元和人民币33亿元的收入。展望未来,随着边缘智能在工业场景中的进一步发展,根据弗若斯特沙利文的数据,于2029年,AI读码器的全球及中国市场规模收入预计将分别达到人民币197亿元及人民币68亿元,全球和中国的AI读码器的复合年增长率将分别达到13.1%和13.6%。
2.4 工业相机的市场规模
近年来,受工业领域高精度检测需求的推动,全球和中国的工业相机市场规模稳步增长,2020年至2024年的复合年增长率分别为20.6%和31.8%。2024年,全球和中国的工业相机市场规模分别达到人民币262亿元和人民币78亿元的收入。展望未来,随着对更精确、更智能的基于成像的自动检测和分析的需求不断增长,全球工业相机市场规模预计将保持强劲增长势头,预期达到人民币455亿元,在2025年至2029年的预计复合年增长率将达到11.2%。相对的,中国工业相机市场规模预期达到人民币155亿元,在2025年至2029年的预计复合年增长率将达到14.0%。


2.5 全球及中国工业相机市场的竞争格局
在全球工业相机市场中,海外公司占据主导地位,而华睿科技按收入排名位列第五,在国内公司中排名第二,2024年市场份额为1.7%。下表展示了2024年全球工业相机市场参与者按收入的排名情况。


在中国工业相机市场,国内企业已占据重要市场地位,而华睿科技按收入排名位列第三,在国内企业中排名第二,2024年市场份额为4.9%。下表展示了2024年中国工业相机市场参与者按收入排名的情况。


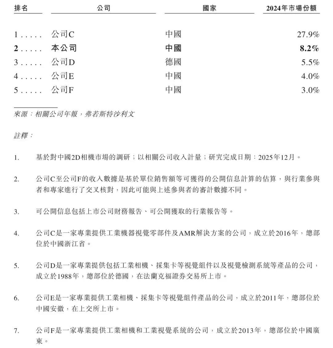
在中国2D相机市场,国内企业展现出强大的竞争力,而华睿科技按收入排名第二,2024年市场份额为8.2%。下表展示了2024年中国2D相机市场各参与者的收入排名。

2.6 工业机器视觉核心组件及产品市场的驱动因素与趋势
2.6.1 下游应用的需求激增
随着下游应用对高精度自动化定位、识别、测量及检测需求的不断增长,工业机器视觉核心组件及产品的需求将保持持续蓬勃发展的态势。
在新能源行业,EL测试和电极的缺陷检测在锂电池及光伏的制造中至关重要,它们决定着成品的性能。
在半导体行业,光刻和包装测试中的缺陷检测也是识别芯片组良率不可或缺的环节。随着在各种传统工业领域的广泛应用,工业机器视觉核心组件及产品的市场规模呈现出强劲的增长势头。
在PCB行业,AI的快速发展促进对PCB的技术要求和需求规模,并对检测精度和效率提出要求。工业机器视觉可以实现全面的缺陷识别,满足PCB的严格检测需求,其应用规模将不断扩大。
在向集成化、自动化方向发展的电子制造行业中,工业机器视觉已成为自动化生产线定位、引导及测试的核心支撑,市场需求稳步增长。
2.6.2 技术性能要求日益提高
随着下游行业技术复杂性的日益提高,对检测精度、速度和可靠性的要求也在不断提升。作为工业机器视觉系统的核心感知单元,对工业相机技术参数的要求也随之升级。以半导体行业为例,随着芯片制造的快速迭代,视觉检测的分辨率要求也显著提高。同时,人工智能算法的融入赋予了自动识别和缺陷分类的能力,从而提高了检测的效率和准确性。
2.6.3 AI 技术的赋能
通过部署端到端的智能模型,深度融合AI技术,工业机器视觉核心组件及产品能够实现数智化转型,从单一的成像功能转变为实时感知和决策。AI技术在工业机器视觉核心组件及产品上的应用,可以显著提高检测效率和自适应能力,通过算法平台实现智能、高效、易操作的机器视觉应用。
2.6.4 柔性制造的加速
工业机器视觉核心组件及产品可通过模型配置实现自适应识别、检测和配置,为柔性制造提供技术支持,并为传统工业领域的数智化转型带来巨大潜力。工业机器视觉核心组件及产品在识别、检测和配置方面的灵活性,能够高效适应不断变化的生产需求,节省硬件重新部署的时间,并为柔性制造提供坚实的技术基础。
2.7 工业机器视觉核心组件及产品市场的进入壁垒
2.7.1 技术壁垒
工业机器视觉核心组件及产品的制造商需要丰富的实践经验和深厚的行业知识积累,以在多元化的工业子领域中积累技术和数据。这些经验是公司在研发过程中开发具备微型硬件设计和低功耗核心组件及产品能力的基础。新公司很难通过短期复制来突破技术适应的瓶颈。
2.7.2 客户资源壁垒
下游客户通常对工业机器视觉核心组件及产品提供商的能力和稳定性提出严格要求,并对工业机器视觉核心组件的参数、质量和应用性能进行严格验证。通过验证的工业机器视觉核心组件及产品公司会与客户建立长期合作关系,深度融入客户生产体系。因此,具备技术实力和先发优势的公司能够建立起黏性高的强大客户资源网络。
2.7.3 资本壁垒
为了实现大规模开发,工业机器视觉核心组件企业必须跨越巨大的资金门槛。企业需要在工业机器视觉核心组件及产品开发的整个周期内持续投入资金,包括技术研发、方案验证和批量生产交付。同时,企业需要持续投资于人工智能算法,以形成领先的机器视觉人工智能算法技术。长期稳定的资金投入将成为新进入者的壁垒。
2.7.4 行业理解壁垒
工业领域的场景高度分散且多样化。企业需要将不同行业的应用经验总结提炼为可复制的标准化解决方案。以锂电行业为例。工业机器视觉核心组件广泛应用于电池单元和模块的检测,这些检测提出了不同的检验要求。企业需要掌握特定的行业知识,这需要企业积累经验和深入了解行业,这对新进入者来说很难做到。
3. 工业AMR产品和解决方案市场概览
3.1 工业AMR市场概述
工业AMR是指部署在工业领域中,用于自主执行物料运输和搬运任务的移动平台。它通过车载传感器、处理器和导航系统进行操作,显著提升工业场景中物料运输和搬运任务的自动化程度及效率。AMR在同步定位与建图(SLAM)、环境感知、智能调度和路径规划的支持下,实现了工厂和仓库内灵活高效的物料流转。采用AMR可以提高生产效率,减少对人工劳动力的依赖,并支持工业运营持续的数智化转型。
预计未来工业AMR将朝着具身智能及数字孪生技术的方向发展,在自主性、感知和适应性方面将有所提升。这一方向将使AMR能够在动态环境中更有效地运行,并随着技术的成熟支持更广泛的工业场景。工业数字化和人工智能驱动的自动化持续发展,也有望为AMR在合适的工业场景中的采用创造更多动力。
3.2 具身智能及数字孪生技术的开发与应用
具身智能是指将先进的AI模型集成到物理机器人系统中,以增强实际环境中的感知、理解和交互能力。多模态算法和工业数字化的进展正在扩大具身智能在工业场景中的潜在应用。这些发展有望从长远角度支持更高的灵活性、更安全的人机协作以及更具适应性的自动化。
得益于数字孪生技术的日益普及,AMR有望实现实体作业的虚拟建模、模拟及虚拟-实体反馈,从而提升动态工业环境中的集群级智能化、大规模调度效率和系统级优化能力。随着技术日趋成熟,AMR有望在更广泛的工业场景中高效作业;而工业数字化和AI驱动自动化的持续发展,则将进一步推动AMR的应用。
3.3 工业AMR产品和解决方案的定义
工业AMR的核心硬件组件主要包括移动底盘、电机驱动和核心控制器。工业AMR将这些硬件组件集成在一起,并根据工作方式分为潜伏举升型、叉取型和移载型。通过这些组件的协调,AMR能够自主执行物料运输和搬运任务。其设计强调自主性和运营灵活性,能够适应不断变化的环境,并在复杂的工业环境中安全运行。
工业AMR解决方案是指一种集成的自动化系统,该系统将AMR与包括智能调度和路径规划、物联网终端及相关基础设施在内的软件平台相结合。将这些元素嵌入下游生产流程中,可以实现上下料和组件传输等任务的定制化自动化。这些解决方案主要应用于工业制造领域,包括新能源、汽车和电子制造行业。
3.4 工业AMR产品与解决方案的价值链
工业AMR产业的价值链包括上游、中游和下游。上游涵盖移动底盘、电机驱动、主控制器和电控模块,这些组件为AMR操作的精确性、稳定性和可靠性提供了机械和功能基础。中游侧重于AMR产品和软件的研发与集成,集成后组成完整的AMR,并与用于智能调度、路径规划及相关功能的软件平台相结合,形成完整的工业AMR解决方案。下游则与应用领域相关,主要是制造业,主要包括新能源、汽车和电子制造,以及其他智能化升级的领域。

3.5 制造业AMR产品和解决方案的市场规模
近年来,受劳动力成本上升与数智化加速所驱动,全球和中国制造业AMR产品及解决方案市场持续扩大,市场规模分别由2020年的人民币120亿元及人民币47亿元增至2024年的人民币198亿元及人民币73亿元,2020年至2024年的复合年增长率分别为13.4%及11.6%。展望未来,受制造业对智能制造和柔性生产线改造的需求上升所驱动,市场有望维持稳健增长态势。预计于2029年,全球和中国的市场规模将分别达到人民币418亿元及人民币146亿元,2025年至2029年的复合年增长率分别为18.3%及16.8%。


3.6 全球制造业AMR产品和解决方案市场的竞争格局
在全球制造业AMR产品和解决方案市场呈现出多元化竞争,国内企业展现出较强的竞争力,下表为2024年以营收衡量的全球制造业AMR产品及解决方案市场排名。


3.7 中国制造业AMR产品和解决方案市场的竞争格局
在中国制造业AMR产品和解决方案市场中,2024年华睿科技按收入排名第三,市场份额为5.1%,下表为2024年以营收衡量的中国制造业AMR产品及解决方案市场排名。


3.8 工业AMR产品和解决方案市场的驱动因素与趋势
3.8.1 对劳动力和制造业的需求不断上升
人口结构变化和劳动力成本上升导致对适应性强、效率高的生产系统的需求不断增长。工业AMR能够协调工作流程、改善生产线物料流动以及提升生产稳定性。关于智能制造和数字化的政策的出台正在加速工厂运营的采用。在中国, 《中共中央关于制定国民经济和社会发展第十五个五年规划的建议》强调高质量发展和现代工业体系建设,强化了对提高制造效率、自动化与智能化生产能力的持续政策支持,为AMR在工业场景中的更广泛部署奠定了基础。
3.8.2 技术进步
AI模型和多模态感知的进步增强了工业AMR的环境理解能力、任务规划能力和场景适应能力。增强的算法能力支持更安全的人机交互,并在多变的生产条件下做出更可靠的决策。底盘模块、驱动系统、传感器和核心控制器方面的进步进一步提高了机动性、有效载荷能力、导航精度和安全性能。这些发展共同支持了从固定式向更灵活、更协作的机器人技术的转变,拓宽了应用范围,并提高了交付价值。
3.8.3 运营数据加速工业AMR 解决方案的迭代
工业领域更广泛的集群部署积累了关于任务周期、集群行为和维护等的专有数据集。对这些数据集的分析推动了导航逻辑和调度策略的不断更新,从而提高了解决方案的性能和稳定性。较早大规模推出工业AMR产品和解决方案的市场参与者不断积累更大的数据集和更深入的运营经验,从而能够加快发布节奏、更快地优化参数、降低调试时间和成本,进而加快更新周期,加速工业AMR解决方案的迭代。
3.8.4 在汽车领域的应用
汽车行业正成为工业AMR产品及解决方案需求的重要推动力,尤其是在中国新能源汽车及零部件生产快速扩张的情况下。越来越多的高产量和多车型汽车计划增加了厂内物流的复杂性,而劳动力短缺和劳动力成本上升促使汽车制造商采用AMR取代人工拖拽和叉车搬运,这有助于提高材料可用性、提升整体设备效率并降低单位制造成本。
3.8.5 工业领域之外的应用扩展
AMR产品和解决方案虽然主要集中在制造业,例如新能源、汽车和电子制造等,但正逐渐扩展到医疗、金融和食品冷链等非工业领域。例如在医院中,系统负责处理设施内的物料和样本运输,从而减少人工搬运和与生物污染物的接触。在金融机构和办公大楼中,AMR支持安全的文件和资产传输以及日常现场服务。这些应用拓宽了目标市场,使其超越了传统的工厂环境。
3.9 工业AMR产品和解决方案市场的进入壁垒
3.9.1 技术壁垒
工业AMR市场中的技术性壁垒主要存在于软件和硬件能力方面。在软件方面,竞争性表现依赖于成熟的感知、定位、规划和集群调度算法,这些算法必须在复杂的工业条件下可靠运行,同时满足安全性和互操作性要求。在硬件方面,AMR产品需要传感器、电机驱动、底盘和电力系统的集成设计,这些设计必须符合工业标准,以确保稳定性、耐用性和安全性。这些综合要求提高了开发的复杂性和资本密集度,对新进入者构成了壁垒。
3.9.2 行业经验壁垒
行业经验壁垒源于将AMR产品深度嵌入工业领域的垂直应用场景的需求。企业必须使系统功能与客户生产流程相匹配,并提供针对特定场景的配置、功能定制和工作流程优化能力。通过长期实施积累的实际部署经验和操作数据,能够持续改进工业AMR产品和解决方案,从而提高性能和满足终端客户需求。这种积累的洞察力和迭代能力对于新进入者来说难以复制。
3.9.3 应用能力壁垒
应用能力壁垒指的是将复杂的机器人技术转化为稳定、可扩展且可商业部署的解决方案的能力。供应商必须在系统集成、解决方案设计、现场部署和售后运维等方面展现出强大的能力,以确保在长期和多样化的工业条件下可靠运行。能否高效地大规模交付定制化解决方案、缩短调试时间并保持长期运行稳定性,是新进入者的重要壁垒之一。
4. 行业相关政策
4.1 有关机器视觉行业的政策
中华人民共和国(以下称「中国」)工业和信息化部(以下称「工信部」)及其他6个部门于2023年2月21日颁布施行的《智能检测装备产业发展行动计划(2023-2025年)》,在专栏基础创新重点方向中提出,要发展机器视觉算法、图像处理软件等专用检测分析软件以及典型产品检测基础数据库;在专栏供给能力提升重点方向中提出,要发展专用智能检测装备,在医药行业发展机器视觉识别系统、分拣检测机器人等。
工信部及其他4个部门于2023年6月2日颁布施行的《制造业可靠性提升实施意见》,提出推动生产制造装备数字化改造,促进机器视觉等技术在生产制造环节深度应用,提高生产效率,降低质量波动。
工信部及中华人民共和国国家发展和改革委员会(以下称「国家发改委」)于2024年1月16日颁布施行的《制造业中试创新发展实施意见》,提出推进中试智能化,推动机器视觉、机器学习、人工智能大模型在中试环节的应用,有利于通过全面感知、实时分析、科学决策和精准执行,实现自动化、高精度和跨场景的工业缺陷识别,优化工艺过程,提升试验效率,积累技术能力,形成人工智能赋能制造业中试发展的独特优势。
工信部于2024年12月17日颁布施行的《打造「5G+工业互联网」512工程升级版实施方案》,提出要加快机器视觉质检等「5G+工业互联网」典型应用场景规模推广。推动新型工业网络与工业互联网标识解析节点、工业互联网平台的一体部署、一体应用。
4.2 有关机器人行业的法规及政策
商务部及其他7个部门于2025年3月24日颁布施行的《加快数智供应链发展专项行动计划》提出,创新数智供应链底层技术是深化供应链创新与应用的主要任务,要支持供应链相关主体协同创新,突破机器人等关键核心技术,加快补齐底层技术短板,赋能工业AMR在供应链环节的应用升级。
国家发改委于2005年12月2日颁布、于2023年12月27日最新修订并于2024年2月1日起施行的《产业结构调整指导目录(2024年本)》,提出焊接机器人、喷涂机器人、装配机器人、洁净机器人、重载机器人、大负载协作机器人、柔性协作机器人、复合机器人等工业机器人及集成系统属于国家鼓励类产业。
国家统计局于2018年11月7日颁布施行的《战略性新兴产业分类(2018)》,提出战略性新兴产业是以重大技术突破和重大发展需求为基础,对经济社会全局和长远发展具有重大引领带动作用,知识技术密集、物质资源消耗少、成长潜力大、综合效益好的产业,其中工业自动控制系统装置制造、工业机器人制造均属于战略性新兴产业。
工信部于2016年12月9日颁布、于2024年7月29日最新修订并于2024年8月1日起施行的《工业机器人行业规范条件(2024年版)》,提出了工业机器人关键零部件、本体制造及集成应用企业的基本要求、技术能力和生产条件、质量要求、人员素质、销售和售后服务、安全管理和社会责任、监督管理等。
工信部于2017年7月7日颁布、于2024年7月29日最新修订并于2024年8月1日起施行的《工业机器人行业规范条件管理实施办法(2024版)》,提出对符合《工业机器人行业规范条件(2024年版)》的工业机器人企业实行公告管理,工信部负责对申请公告企业材料进行审核、公示并公告发布符合《规范条件》的工业机器人企业名单,负责对规范企业监督检查、调整、撤销公告等工作。
工信部及其他14个部门于2021年12月21日颁布施行的《「十四五」机器人产业发展规划》,明确要加快推动机器人产业高质量发展,提出到2025年我国成为全球机器人技术创新策源地、高端制造集聚地和集成应用新高地;到2035年我国机器人产业综合实力达到国际领先水平,机器人成为经济发展、人民生活、社会治理的重要组成,同时提出高效布局人工智能基础设施,提升支撑「智能+」发展的行业赋能能力,推动农林牧渔业基础设施和生产装备智能化改造,推进机器视觉等技术应用。
工信部及其他16个部门于2023年1月18日颁布施行的《机器人+应用行动实施方案》,提出到2025年制造业机器人密度较2020年倍增,服务机器人、特种机器人行业应用深度广度显著提升,聚焦10大应用重点领域,突破100种以上机器人创新应用技术及解决方案,推广200个以上具有较高技术水平、创新应用模式和显著应用成效的机器人典型应用场景,打造一批「机器人+」应用标杆企业,建设一批应用体验中心和试验验证中心,推动相关领域中机器视觉技术的融合应用。
工信部于2023年10月20日颁布施行的《人形机器人创新发展指导意见》提出要推动人形机器人产业高质量发展,培育形成新质生产力,高水平赋能新型工业化,到2027年人形机器人技术创新能力显著提升,形成安全可靠的产业链供应链体系作为重要的发展目标。
【免责声明】本文摘自华睿科技港股招股书,版权归原作者所有,仅用于知识分享与交流,非商业用途!对文中观点判断均保持中立,若您认为文中来源标注与事实不符,若有涉及版权等请告知,将及时修订删除!查看更多报告请关注微信公众号


