提示点击上方蓝字订阅↑为职业成长加满油~
【报告内容较多,仅展示部分】文末附干货下载方式
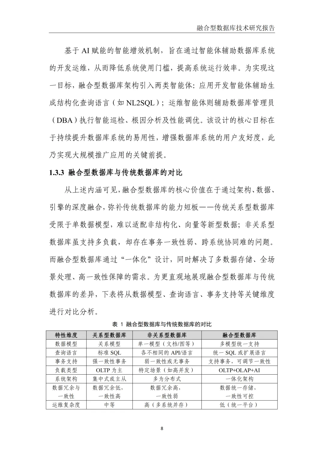
数字经济与AI技术浪潮下,多模态数据爆发式增长,传统“分库自治”模式的短板愈发凸显。融合型数据库凭借统一内核架构崛起,以“四个一体化”为核心能力,依托多负载、多模、AI融合等五大技术支柱,打破数据孤岛与技术栈冗余困境,成为企业全域协同的核心基础设施。它已深度渗透医疗、制造等关键行业,全球市场规模2025年将突破1300亿美元,中国市场保持超20%的年复合增长率,正朝着AI原生适配、全栈生态协同方向演进,筑牢数字化转型根基。
1.融合型数据库的核心技术优势体现在哪里?相较于传统数据库,它能针对性解决哪些转型痛点?
核心优势聚焦“统一内核+多维度融合”,将多模数据处理、AI能力、软硬协同等特性原生集成,搭配“四个一体化”体系形成差异化竞争力。传统数据库的分库模式易造成数据割裂,它通过多模混合搜索与统一存储打破壁垒;技术栈冗余难题则靠多负载一体化处理化解,无需维护多套系统。AI融合能力还能实现智能运维,大幅降低管理成本,统一接口设计更让传统系统平滑迁移,适配实时交易与AI推理并存的新需求。
2.融合型数据库在行业落地遵循怎样的逻辑?落地医疗行业能释放哪些实际价值?
落地逻辑紧扣场景适配,先锚定行业数据特性与核心需求,再匹配数据库技术能力提供定制方案。医疗行业的多模异构数据、高实时诊疗需求与强合规要求,恰好与融合型数据库的优势契合。它能整合HIS、EMR等系统的分散数据,实现跨业务数据互通;无缝兼容Oracle等传统系统,无需改造应用即可完成迁移。更能支撑影像辅助诊断等实时场景,将响应时间压缩至200ms内,通过动态脱敏满足合规,智能运维还能把故障修复时间从数十分钟缩短至5分钟。
3.全球融合型数据库市场竞争与未来趋势如何?国内厂商的核心竞争力在哪?
全球市场呈现全球扩张、国内细分领跑的格局,2025年规模将突破1300亿美元,中国市场增速亮眼,竞争焦点从基础融合转向深度融合。未来技术将向架构原生深化,场景端主打AI原生适配,生态层面走向全栈协同,Serverless架构与数模融合成为主流方向。国内厂商的优势集中在自主可控,适配国产软硬件满足政企合规;深耕集中式与分布式混合架构,保障高可用;贴合行业场景做定制化开发,同时强化兼容性,降低企业切换成本,部分厂商已在金融等领域实现全球领先。




















获取报告原文及海量企业数字化转型、大模型应用、新能源行业、碳中和、5G、元宇宙、区块链、智慧城市、短视频、微短剧等热门行业资料,专家PPT......等更多报告及行业方案、行业案例,请至星球:极光智库
【极光智库 | 你的职业成长加速器】 ——专注实战的行业知识共享社区
◆ 为什么选择我们?3大核心价值 ◆
✅ 省时:每日人工精选50+高质量报告
✅ 省钱:1个星球=10个垂直领域资源库(年省3000+订阅费)
✅ 省心:结构化知识库+行业术语词典
? 深度覆盖15+前沿领域:
AI大模型应用 | 企业数字化转型 | 新能源产业链 | 碳中和落地路径
5G+物联网 | 元宇宙商业场景 | 区块链技术 | 智慧城市解决方案
短视频运营指南 | 微短剧行业洞察 | 营销增长方法论...
? 会员专享资源库:
▷ 5000+份行业白皮书/案例集(含未公开内部资料)
▷ 300+套行业方案(商业计划书/可行性报告等)
? 加入我们你将获得:
1. 建立系统的行业认知框架
2. 获取决策支持的底层数据
3. 掌握先人一步的行业动向
▌常见问题解答
Q:适合哪些人加入?
→ 需要行业数据的市场人员 | 寻求转型机会的职场人 | 商业分析从业者 | 创新创业者
Q:资料如何获取?
→ 知识星球App端、网页端均已开放下载功能
让专业情报成为你的职场杠杆 与行业先行者共同进化 ↓↓↓
在星主的不断努力下,每周都会登上活跃星球榜前十,实际上作为一个资料分享的知识星球,意味着星主每天都是顶格在发很多的资料,加入本星球相当于加入10个专业星球!星球各行业资料分类标签见下图


资料领取方式:
本文获取方式:将文章分享至???圈,点击菜单栏“联系我们”,添加小客服领取哦



