推广 热搜: 采购方式  甲带  滤芯  气动隔膜泵  减速机  减速机型号  履带  带式称重给煤机  链式给煤机  无级变速机 

中国金融智能体发展研究与厂商评估报告(2025)-68页(附下载)

   日期:2026-01-25 23:57:45     来源:网络整理    作者:本站编辑    评论:0    
中国金融智能体发展研究与厂商评估报告(2025)-68页(附下载)

 提示点击上方蓝字订阅为职业成长加满油~

【报告内容较多,仅展示部分】文末附干货下载方式

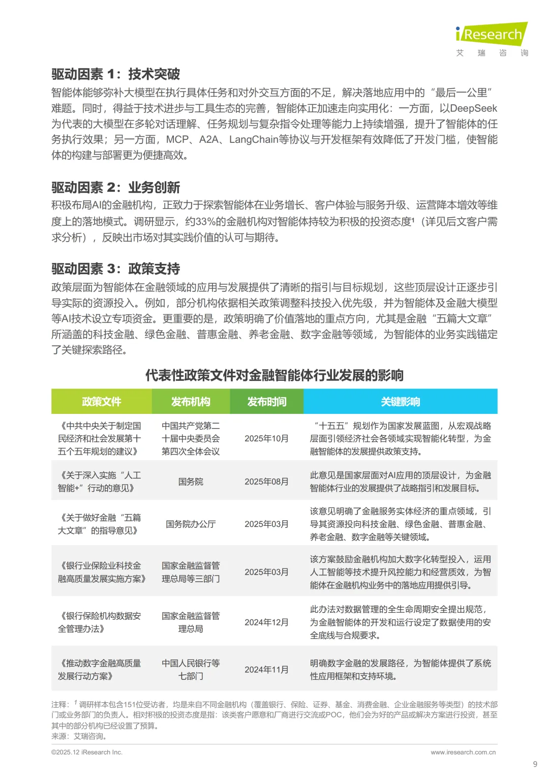
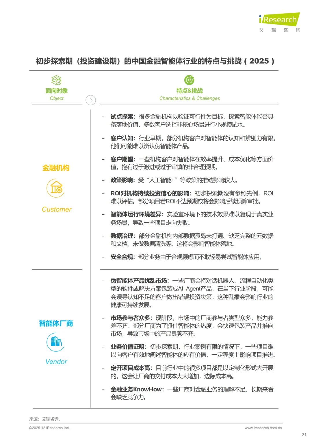
2025年成为金融智能体元年,行业在政策支持、技术突破与业务创新合力推动下迈入初步探索期。银行业作为核心应用阵地,项目占比达43%,2025年市场规模已达9.5亿元,预计2030年将攀升至193亿元,年复合增长率高达82.6%。当前应用多集中于职能运营及业务场景外围,需求重心正从降本增效转向业务增长驱动与客户体验重塑,生成式AI与金融大模型的深度融合加速了这一转变。厂商竞合格局多元,未来十年将逐步走过敏捷实践、规模扩展阶段,最终构建金融智能共生系统,催生新金融服务模式。

1.中国金融智能体当前市场规模与增长潜力如何?核心商业模式有哪些?

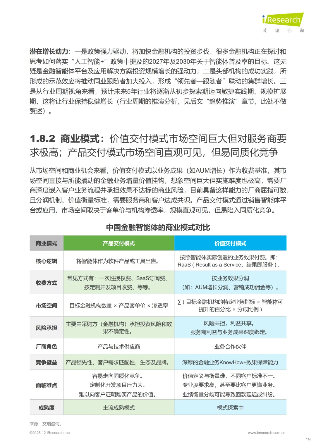
2025年市场规模已达9.5亿元,预计2030年突破193亿元,82.6%的年复合增长率彰显强劲潜力,增长动力源自政策扶持、头部机构示范及新旧机构的业务扩容。主流商业模式仍是成熟的产品交付,以一次性授权、SaaS订阅等形式落地,依赖目标机构覆盖度与客单价支撑市场空间。探索中的RaaS价值交付模式渐成热点,按AUM增长等业务成果分润,与金融业务增量深度绑定,对厂商的金融KnowHow与大模型适配能力提出极高要求。

2.金融机构对智能体的核心需求与关注重点是什么?不同机构投资策略有差异吗?

核心需求早已跳出降本增效,转向驱动业务增长与提升客户体验,两者占比分别达59.6%和57.8%。安全合规是首要关注重点,占比92.1%,远超价值评估与落地实践。头部机构多为积极探索型,从战略层面布局专项资金,聚焦智能体开发平台与核心场景搭建。中型机构务实跟进,以可量化ROI为核心导向。小型机构则审慎观望,对价格敏感,优先选择成熟易用的标准化产品。

3.2025至2035年行业关键发展趋势是什么?厂商竞争焦点在哪?

短期1-2年内,低质量项目将被淘汰,数据工程成为落地核心,模型幻觉治理与金融级API接入能力成关键门槛。中期2-3年,厂商竞争分化加剧,2027RaaS模式渗透率将达20%2028年八成机构会采纳智能体。长期5-10年,2030年智能体金融网络平台将承载四分之一业务交易,2033年形成金融智能共生系统。厂商竞争集中于技术产品、金融KnowHow与客户成功支撑,懂业务、能落地的厂商将握有长期优势。

获取报告原文及海量企业数字化转型、大模型应用、新能源行业、碳中和、5G、元宇宙、区块链、智慧城市、短视频、微短剧等热门行业资料,专家PPT......等更多报告及行业方案、行业案例,请至星球:极光智库

【极光智库 | 你的职业成长加速器】
——专注实战的行业知识共享社区

◆ 为什么选择我们?3大核心价值 ◆


✅ 省时:每日人工精选50+高质量报告

✅ 省钱:1个星球=10个垂直领域资源库(年省3000+订阅费)

✅ 省心:结构化知识库+行业术语词典

? 深度覆盖15+前沿领域:

AI大模型应用 | 企业数字化转型 | 新能源产业链 | 碳中和落地路径

5G+物联网 | 元宇宙商业场景 | 区块链技术 | 智慧城市解决方案

短视频运营指南 | 微短剧行业洞察 | 营销增长方法论...

? 会员专享资源库:

▷ 5000+份行业白皮书/案例集(含未公开内部资料)

▷ 300+套行业方案(商业计划书/可行性报告等)

? 加入我们你将获得:

1. 建立系统的行业认知框架

2. 获取决策支持的底层数据

3. 掌握先人一步的行业动向

▌常见问题解答

Q:适合哪些人加入?

→ 需要行业数据的市场人员 | 寻求转型机会的职场人 | 商业分析从业者 | 创新创业者

Q:资料如何获取?

→ 知识星球App端、网页端均已开放下载功能

让专业情报成为你的职场杠杆
与行业先行者共同进化 ↓↓↓

在星主的不断努力下,每周都会登上活跃星球榜前十,实际上作为一个资料分享的知识星球,意味着星主每天都是顶格在发很多的资料,加入本星球相当于加入10个专业星球!星球各行业资料分类标签见下图

资料领取方式:

本文获取方式:将文章分享至?‍?‍?圈,点击菜单栏“联系我们”,添加小客服领取哦

后台回复"deepseek",立即获取deepseek全套行业资料,回复“”,领取最新副业全套资料。
免责声明:以上报告版权归原撰写/发布机构所有,如涉侵权,请后台留言告知,我们将及时删除;内容为推荐阅读仅供参考学习,如对内容存疑请与原撰写/发布机构联系。

?戳“阅读原文” 
查看及下载更多
PDF高清完整版报告!
 
打赏
 
更多>同类资讯
0相关评论

推荐图文
推荐资讯
点击排行
网站首页  |  关于我们  |  联系方式  |  使用协议  |  版权隐私  |  网站地图  |  排名推广  |  广告服务  |  积分换礼  |  网站留言  |  RSS订阅  |  违规举报  |  皖ICP备20008326号-18
Powered By DESTOON