
特
别
声
明
《证券期货投资者适当性管理办法》已于2017年7月1日起正式实施。通过新媒体形式制作的本订阅号信息仅面向中原证券客户中的金融机构专业投资者。若您非中原证券客户中的金融机构专业投资者,为保证服务质量、控制投资风险,请取消关注本订阅号,请勿订阅、接受或使用本订阅号中的任何信息。因本订阅号暂时无法设置访问限制,若给您造成不便,烦请谅解!

核心观点
中国免税商品政策的深层意义远超过简单的购物优惠,它是一项集经济调控、产业升级、对外开放和国家形象于一体的战略性制度安排。在国内,免税政策是激活内需、升级产业、促进公平的重要引擎;在国际上,免税政策是中国连接全球市场、参与规则制定、展示文化自信的窗口。首先,通过免税政策国家可参与国际消费资源竞争;其次,通过免税政策国家推动制度开放,是压力测试的先行步骤;最后,通过免税政策达到中国文化输出与形象塑造的目的。
海南实践是免税商品政策的“试验田”,已形成了以“离岛免税”为核心品牌,并拓展至“零关税”与“加工增值内销免关税”等多元深入的制度体系。目前,海南已进入全岛封关运作的新阶段。封关运作后,海南免税的发展将呈现以下趋势:贸易与物流自由化升级,从“购物免税”升级为“贸易自由”;成为新型离岸贸易与金融聚集地;辅助高端制造与创新产业生根,减免进口关税,利用国际原料服务国内大市场;消费市场全面国际化;完成数据与数字经济的制度探索。
中国免税经营领域当前呈现“一超多强”的整体格局,但最新京沪机场招标事件将会引发行业深度洗牌,竞争开始从垄断竞争向多元竞争演变。中国中免作为全国龙头企业,在免税经营领域占据绝对份额与地位,它具有“全牌照、全渠道”的经营资质,拥有强大的全球供应链及上游议价权,并拥有独立的会员体系。
投资建议:中国免税龙头直接受益于海南离岛免税增长与市内免税政策放宽,关注A股上市公司中国中免(601888)。此外,拥有成熟会员体系和线上线下一体化运营能力的企业将会受益;在特定品类有深度整合能力的供应链企业也将会受益。中国免税政策强制推动国货销售比例,为国货品牌提供了零费用进入全球高端零售渠道的历史性机遇,建议关注有望进入免税渠道的头部国货品牌。
风险提示:政策与监管风险;地缘政治与经济周期性风险;商业模式与竞争风险;品牌与供应链风险
报告正文
1. 中国免税经营市场
1.1 免税市场的发展脉络
中国免税市场的发展历程可以追溯到1979年设立首家免税店,之后的1984年“中国免税品公司”成立。自1994年起,免税业务逐步走向市场化,零售网络、经营形式、销售场景和商品结构不断改善。2000年以来,中国密集出台相关政策,主要聚焦免税业务的经营方式和监管问题,形成了各个渠道的免税业务格局。2011年,海南离岛免税政策获批,标志着免税业务向国际市场迈出了重要一步。2020年全球疫情爆发,免税业受到严重冲击;但之后,随着全球旅游业的复苏,中国的免税品市场一跃成为全球免税品市场的主要增长引擎。此时,中国的免税店开始向数字化、体验化的方向发展,提供更多的线上和线下联动服务,增强消费者满意度和忠诚度。
纵深来看,中国的免税商品政策从最初的“服务特定群体”发展为如今“拉动消费、促进开放、提升品牌”的战略性工具,其演变路径清晰,且战略意义深远。

从政策发展脉络中可见,中国免税商品政策的定位从最初的外汇管理工具和特定福利载体,转变成为了国家级的经济调节工具和对外开放窗口。从经济层面来看,政策演变的直接目标是引导消费回流至境内,促进国内市场繁荣以及扩大内需;从更深层来看,政策演变的目标是构建国内和国际双循环的重要节点,既满足国内消费升级,也吸引境外消费入境。
此外,免税商品政策已经将国货纳入范畴,体现了将国产商品引导入国际高端零售渠道的国家意图。早期的免税商品市场以销售国际品牌为主。2025年新政标志性转向,通过强制面积比例和退税政策,系统性扶持国产品牌进入国际高端零售渠道,为其提供“准出口”通道和品牌溢价空间,从而推动中国的产业升级。
从文化和社会的层面来看,免税店正从“购物点”转变为“文化展示点”。国货、老字号、非遗通过这一渠道走向全世界,成为传播中国文化、塑造国家形象的新途径。
最后,政策管理从最初的“严格集中统一”走向“优化放权赋能”。2025年,国家下放免税审批权限给地方,将在有效监管下更灵活地激发市场与地方活力。
总体来看,中国免税商品政策的发展是一条从“特惠通道” 到“战略平台”,从“汇聚全球商品”到“推介中国品牌”的升级之路。它不仅反映了中国消费市场的巨变,也体现了国家经济发展战略从规模扩张到质量提升,从要素开放到制度开放的深刻转型。中国免税商品政策的演变,背后有清晰的战略意图和深层次的经济社会意义。
1.2 免税政策的深层意义
中国免税商品政策的深层意义远超过简单的购物优惠,它是一项集经济调控、产业升级、对外开放和国家形象于一体的战略性制度安排。其核心意义可以从国内和国际两个循环,以及治理现代化的维度来理解。
在国内,免税政策是激活内需、升级产业、促进公平的重要引擎。
首先,免税政策驱动消费与消费升级,引导原本发生在海外的高端消费回流至国内,直接扩大内需并满足居民对高品质、多样化商品的需求。
其次,免税政策为产业与品牌赋能,为国产品牌提供直接面向国内外中高端消费者的“黄金柜台”,助力其提升品牌形象、实现价值升级。2025年新政要求:市内免税店的国货销售面积不低于25%,并给予“视同出口”退税,从政策层面系统性地扶持国货。
最后,免税政策是区域发展的引擎,通过政策红利,将特定区域如海南打造为具有全球竞争力的旅游消费中心,带动整体经济发展。如今,免税是海南自贸港建设的核心政策之一,有效带动了旅游、物流、商贸等全产业链发展。
在国际上,免税政策是中国连接全球市场、参与规则制定、展示文化自信的窗口。
首先,通过免税政策国家可参与国际消费资源竞争。通过建设世界级免税购物目的地,与新加坡、迪拜等国际消费中心竞争,吸引全球消费资源。如,海南离岛免税销售额已占全球旅游零售市场的约8%,成为不可忽视的力量。
其次,通过免税政策国家推动制度开放,是压力测试的先行步骤。免税政策的创新是为了对接国际高标准经贸规则的测试,为更高水平的开放积累经验。海南的“一线放开、二线管住”自贸港模式就是中国自主扩大开放的重要压力测试器。
最后,通过免税政策达到中国文化输出与形象塑造的目的。目前,免税店已经成为展示中国制造、中华老字号和非遗产品的国际化平台,是文化软实力输出的新渠道,正在向国际旅客传递当代中国的品牌及其文化故事。
从治理层面讲,免税政策的演进推进了国家治理现代化,体现了中国政府宏观调控与市场治理能力的提升。免税作为一种政策工具,变得越来越精准化——从“一刀切”的特权福利发展为针对离岛、离境、市内等不同场景,以及针对境内居民、境外游客等不同群体的精准调控工具。就市场主体而言,也从严格的国家专营,逐步走向在法治框架下鼓励多元市场主体参与竞争;就审批权限而言,通过下放审批权限等方式,在中央顶层设计下充分调动地方积极性,形成央地协同推进改革的合力。
总而言之,中国免税商品政策的深层意义是实现从“市场开放”到“制度开放”、从“消费回流”到“品牌出海”、从“经济功能”到“综合战略功能” 的跨越。它不仅是提振消费的“催化剂”,更是中国在新时代构建新发展格局、推动高质量发展、参与全球治理的一个精巧而有力的战略支点。
2. 海南实践
2.1海南的免税体系
海南实践是免税商品政策的“试验田”,已形成了以“离岛免税”为核心品牌,并拓展至“零关税”与“加工增值内销免关税”等多元深入的制度体系。目前,海南已进入全岛封关运作的新阶段。
离岛免税是海南实践中最重要的消费相关政策,其核心内容是准予离岛/离境旅客享有购物免关税的优惠条件,每年每人额度10万元人民币,目前有47类可选商品。该政策主要为了引导中国本土的高端消费从境外流回至境内,促进境内消费。
加工增值免关税是海南实践中最核心的产业相关政策。入驻海南的加工企业从海外进口原料,其加工增值超过30%的情况下可免关税销往内地。该项政策降低了进口加工成本,促进产业本土化,增强了进口企业的实力,亦降低了内地的消费端成本。
零关税清单属于基础性政策,即对清单中的原辅料、自用生成设备、交通工具等商品实施免税。该项政策有效降低了企业的进口成本,促进进口,亦降低了内地的消费端成本。

2.2 海南免税资源布局
海南目前拥有丰富的离岛免税网点资源,主要包括三亚国际免税城、三亚凤凰机场免税店、海口国际免税城、海口美兰机场免税店、海口市内免税店、琼海博鳌免税店、三亚海旅免税城、海控全球精品免税城、三亚国际免税购物公园、海口观澜湖免税城、万宁王府井国际免税港。
其中,中国中免拥有最多的网点资源,包括三亚国际免税城、三亚凤凰机场免税店、海口国际免税城、海口美兰机场免税店、海口市内免税店和琼海博鳌免税店。
除中国中免外,海南省旅游投资发展有限公司、海南省发展控股有限公司、中国出国人员服务有限公司、深圳市国有免税商店集团有限公司以及王府井集体股份有限公司也拥有各自的离岛免税网点。
海南主要的免税网点布局如下图:

2.3 封关运作后的展望
2025年底海南全岛封关运作,即全岛成为海关监管特殊区域后,其政策实践进入新阶段,体现了中国免税政策从“购物优惠”到“制度集成创新”的升级。
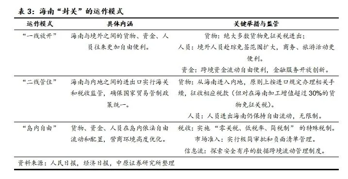
海南“封关”的运作模式可用一句话概括为“一线放开、二线管住、岛内自由”,旨在将海南全岛打造为一个与国际市场自由联通、与国内其他地区高效有序联动的特殊经济区域。
“一线开放”旨在促进海南与境外之间的货物、资金、人员往来更加自由便利。期间,绝大多数货物免征关税进出;境外人员赴琼免签范围扩大,商务、旅游活动更便利;跨境资金流动亦更加自由便利。
“二线管住”是指海南与内地之间的进出口实行海关和税收监管,确保国家贸易管制政策统一。货物从海南进入内地,原则上按进口规定办理相关手续,征收相应税款;但对在海南加工增值超过30%的货物免征关税。人员进出海南仍保持自由流动,无限制。
“岛内自由”是指货物、资金、人员在岛内依法自由流动和配置,营商环境高度优化。比如,岛内推行实施“零关税、低税率、简税制”的特殊税制;在市场准入方面,岛内实行极简审批和负面清单管理。

封关运作后,海南免税的发展将呈现以下趋势:
贸易与物流自由化升级,从“购物免税”升级为“贸易自由”。全球货物在海南仓储、加工、分拨转运的成本和限制大大降低,有望成为连接中国与东南亚乃至全球的新型国际贸易和物流枢纽。
成为新型离岸贸易与金融聚集地。依托资金自由流动政策,新型离岸国际贸易、跨国公司财资中心、跨境资产管理等业态将加速集聚,推动海南成为重要的区域性新型离岸金融中心。
辅助高端制造与创新产业生根,减免进口关税,利用国际原料服务国内大市场。“加工增值内销免关税”政策将吸引高端消费品制造、生物医药、医疗器械、绿色环保等“料轻工重”的先进制造业在海南设厂,利用全球原料,面向中国内地大市场。
消费市场全面国际化。消费选择将从免税商品拓展至全球同步上市的新品、服务产品和数字产品。消费场景从“购物”转向 “购物、服务与体验”的有机融合,打造真正的国际旅游消费中心。
完成数据与数字经济的制度探索。海南将成为中国探索数据跨境安全有序流动、发展数字贸易和数字经济的“试验田”,为全国建立相关规则提供经验。
海南封关运作的意义远超一省一地,是国家在新时代的战略棋眼。它的战略意义体现在以下几个方面:
海南封关是最高水平的对外开放“压力测试区”。在海南全面测试“一线放开”后可能遇到的风险,为未来全国更大范围、更高水平的制度型开放探路、积累经验以及建立防火墙。
构建国际、国内“双循环”的关键交汇点。既吸引消费回流,达到内循环的目的;又通过离境免税、国货出海对接国际市场,达到外循环的目的。
打造面向太平洋和印度洋的重要开放门户。在地缘政治上,海南封关运作将极大提升中国与 《区域全面经济伙伴关系协定》(RCEP) 成员国乃至更广大地区的经贸合作深度,增强区域影响力。
探索中国式现代化的发展范式。海南的实践将回答在一个相对独立的区域内,如何统筹高水平开放与安全、高质量发展与绿色生态、政策红利与治理现代化等一系列重大课题,为中国式现代化提供实践范例。
3. 免税经营市场的竞争格局及国际比较
3.1 中国免税经营市场的竞争格局
中国免税经营领域当前呈现“一超多强”的整体格局,但最新京沪机场招标事件将会引发行业深度洗牌,竞争开始从垄断竞争向多元竞争演变。
具体讲,中国中免作为全国龙头企业,在免税经营领域占据绝对份额与地位,它具有“全牌照、全渠道”的经营资质,拥有强大的全球供应链及上游议价权,并拥有独立的会员体系。此外,部分地方运营商也具有各自的经营特色,着力在特定的区域或者渠道深耕市场,但整体销售规模不大,国际供应链体系有待完善。跨界参与者如王府井利用全业态零售巨头的优势,正在加速布局免税经营业务。此外,外资运营商Dufry通过最近一次招标正式切入中国免税经营领域,并带来国际化运营经验,成为国内运营商正面的竞争对手。

2025年底至2026年初,京沪两大国际枢纽机场免税经营权重新招标,招标结果显示:中国中免拿下关键标段,王府井成功跻身首都机场并实现战略突破,外资背景的Dufry首次切入上海浦东机场,而曾经长期主导两地枢纽业务的日上免税行则彻底退出舞台。作为免税行业流量的核心入口,两大机场的渠道资源分配变更显示出行业竞争的新格局,在强者恒强的背景下跨界竞争和外资竞争跻身行业再分配的过程。
3.2 国际比较
3.2.1 韩国
韩国免税市场是一个高度成熟、竞争激烈但结构失衡的样本。韩国的免税经营市场曾长期位居全球榜首,但近年来因其高度依赖中国消费者而面临根本性挑战,市场处于关键的转型与调整期。根据韩国免税店协会数据,疫情前的2019年,韩国免税市场销售额一度突破200亿美元;疫情后,随着中国免税市场发展及消费回流,韩国免税市场的销售额开始下滑:2024年销售额降至14.4万亿韩元,约合103亿美元,较2019年规模减半。在2023年全球旅游零售市场排名中,韩国被中国超越而退居第二位。
韩国的免税市场以市内免税店为主导,后者约贡献80%销售额,市内免税店是韩国区别于全球以机场免税为核心的最大特色。其中,首尔明洞、江南等商圈是免税店聚集的核心区域。
韩国的免税市场由本土财阀集团主导,彼此竞争激烈,呈现“双雄争霸,多强并存”的格局。乐天集团与新世界集团分别主导的“乐天”和“新罗”是两大免税零售品牌,门店资源集中在黄金地段,品牌齐全,以高端品牌资源和优质服务著称,长期吸引中国游客前往消费和代购。此外,新世界免税店、现代百货免税店和SK免税店作为新兴参与者,依托各自的资源,亦具备各自的经营特色。
韩国的成功与困境都源于其独特的“代购驱动型”模式。韩国免税市场过往的运转核心在于代购产业链:免税店通过“返点公司”向代购(主要是中国籍代购)提供高达商品价格20%至40%的现金回扣,以吸引其大量采购。其结果是为代购商提供了套利空间:代购将商品带至中国,以低于官方售价但仍有利可图的价格销售给终端消费者,这也使得韩国免税店成为事实上的“品牌水货批发中心”。
中国免税市场的崛起对韩国构成直接竞争。海南离岛免税让中国消费者无需出国就能以相近价格购买同类商品,从而截流了代购商的下游流量。此外,中国海关加强对个人物品入境监管,以及韩元汇率波动,也挤压了代购的利润空间。再者,国际奢侈品牌开始对韩控货,以避免冲击其在中国市场的官方定价体系。由于过度依赖单一客群,导致韩国免税市场结构脆弱,销售额随之出现了大的波动。
3.2.2 欧洲
欧洲的免税经营市场是全球历史最悠久、市场化程度最高、且由专业巨头主导的成熟体系。它的核心逻辑紧密围绕国际旅客流动,并深受欧盟内部市场规则的影响。
以行业巨头杜福睿(Dufry,现Avolta)和拉加代尔(Lagardère)的营收规模推算,整个欧洲免税市场的年销售额在数百亿欧元规模。欧洲免税市场发展的核心驱动力完全依托国际航空及跨境旅客的巨大流量,销售额与机场客流、跨境客运量高度正相关,也因此对全球旅游业的波动极为敏感。
欧洲免税市场由两家全球顶级的运营商主导,它们通过长期的收购整合,形成了极高的市场集中度,这两家运营商分别是杜福睿(Dufry现Avolta)和拉加代尔 (Lagardère Travel Retail)。此外,在东欧和南欧还存在一些本土或区域性的中小型运营商,但在整体市场份额上无法与两大巨头抗衡。为了应对多国业务,欧洲运营商往往拥有复杂的全球供应链体系和保税库存管理系统,其会员计划、数字化营销等销售体系也非常成熟,是全世界运营商参照的标杆。
在欧洲的免税市场,市内免税店相对式微,而机场门店贡献80%以上的销售额。机场门店租金高昂,运营成本压力大,因而免税门店依赖于高客流和高转化率。由于欧盟内部免税取消及退税流程相对繁琐,市内免税店的重要性远低于韩国市场。欧洲免税市场以香水、化妆品和烟酒为主要品类,其中香水、化妆品是最大的品类,而烟酒是重要的利润来源。
欧盟的“免税废除”政策导致欧洲免税市场萎缩。自2020年7月1日起,欧盟成员国之间旅行的旅客不再享受免税购物待遇,但离境前往非欧盟国家的除外。这直接导致欧盟内部机场、港口、边境的免税店销售额大幅萎缩,尤其冲击了烟酒等传统免税品类。欧盟内部免税废除对欧洲免税市场是永久性利空,迫使运营商更聚焦于长途国际旅客。此外,地缘政治导致客流量波动,亦对欧洲的免税市场构成不利影响。最后,欧洲市场也面临来自阿联酋迪拜、新加坡、中国机场的客流分流竞争。
3.2.3 总结
我们将中国、韩国、欧洲三大免税市场从核心维度进行对比,下面表格直观地呈现了全球免税产业三种发展范式:

三大市场代表了三种路径。
中国遵循“战略驱动型”的市场发展路径,国家意志通过政策设计和资源投入,将免税行业打造为引导消费回流和产业升级的战略工具,市场格局由本土龙头主导。
韩国遵循“渠道驱动型”的市场发展路径,凭借极致的市内免税便利性和代购产业链,成为全球奢侈品牌的“批发渠道”,但商业模式存在根本缺陷。
欧洲遵循“流量驱动型”的市场发展路径,依托其作为全球交通枢纽的历史地位和专业化运营,深耕机场流量变现,是最传统和成熟的旅游零售市场,但也面临来自世界新兴枢纽的分流竞争。
三大免税市场的共同趋势是都在向数字化、体验化转型,并更加关注商业模式的可持续性发展。未来,全球免税市场的竞争将是这三种模式在效率、创新和韧性上的综合较量。
4. 投资建议及风险提示
4.1 投资建议
就免税经营而言,中国是全球唯一由政策持续创造增量的市场,尤其是海南封关运作将带来长期制度红利,其增长将独立于全球旅游流量波动。中国免税龙头直接受益于海南离岛免税增长与市内免税政策放宽,关注A股上市公司中国中免(601888)。此外,海南本地商业与物流也将因封关而受益。
目前免税经营行业正从“流量变现”向“体验与效率驱动”转型,具备强大供应链、数字化能力和全渠道运营效率的企业将胜出。因而,拥有成熟会员体系和线上线下一体化运营能力的企业将会受益;此外,在特定品类(如国货美妆、精品烟酒)有深度整合能力的供应链企业也将会受益。
中国免税政策强制推动国货销售比例,为国货品牌提供了零费用进入全球高端零售渠道的历史性机遇。建议关注有望进入免税渠道的头部国货品牌,尤其在美妆、珠宝、时尚消费品等领域具有强品牌力和产品力的上市公司。
4.2 风险提示
政策与监管风险:行业高度受政策影响,包括免税牌照、免税额度、品类审批变化,以及国际税收协定、海关监管的政策变动。
地缘政治与经济周期性风险:国际旅客流量是行业的生命线,极易受到经济衰退、汇率波动、国际关系紧张及公共卫生事件的冲击。
商业模式与竞争风险:过度依赖单一渠道或客群;机场等高租金模式在客流下降时利润将急剧压缩;重新招标时,新竞争者涌入导致行业利润率下滑。
品牌与供应链风险:国际奢侈品牌为维护全球定价体系,可能收紧对免税渠道的供货或调整合作条款,直接影响运营商核心品类销售。

免
责
声
明
证券分析师承诺:
本报告署名分析师具有中国证券业协会授予的证券分析师执业资格,本人任职符合监管机构相关合规要求。本人基于认真审慎的职业态度、专业严谨的研究方法与分析逻辑,独立、客观的制作本报告。本报告准确的反映了本人的研究观点,本人对报告内容和观点负责,保证报告信息来源合法合规。
重要声明:
中原证券股份有限公司具备证券投资咨询业务资格。本报告由中原证券股份有限公司(以下简称“本公司”)制作并仅向本公司客户发布,本公司不会因任何机构或个人接收到本报告而视其为本公司的当然客户。
本报告中的信息均来源于已公开的资料,本公司对这些信息的准确性及完整性不作任何保证,也不保证所含的信息不会发生任何变更。本报告中的推测、预测、评估、建议均为报告发布日的判断,本报告中的证券或投资标的价格、价值及投资带来的收益可能会波动,过往的业绩表现也不应当作为未来证券或投资标的表现的依据和担保。报告中的信息或所表达的意见并不构成所述证券买卖的出价或征价。本报告所含观点和建议并未考虑投资者的具体投资目标、财务状况以及特殊需求,任何时候不应视为对特定投资者关于特定证券或投资标的的推荐。
本报告具有专业性,仅供专业投资者和合格投资者参考。根据《证券期货投资者适当性管理办法》相关规定,本报告作为资讯类服务属于低风险(R1)等级,普通投资者应在投资顾问指导下谨慎使用。
本报告版权归本公司所有,未经本公司书面授权,任何机构、个人不得刊载、转发本报告或本报告任何部分,不得以任何侵犯本公司版权的其他方式使用。未经授权的刊载、转发,本公司不承担任何刊载、转发责任。获得本公司书面授权的刊载、转发、引用,须在本公司允许的范围内使用,并注明报告出处、发布人、发布日期,提示使用本报告的风险。
若本公司客户(以下简称“该客户”)向第三方发送本报告,则由该客户独自为其发送行为负责,提醒通过该种途径获得本报告的投资者注意,本公司不对通过该种途径获得本报告所引起的任何损失承担任何责任。
特别声明:
在合法合规的前提下,本公司及其所属关联机构可能会持有报告中提到的公司所发行的证券头寸并进行交易,还可能为这些公司提供或争取提供投资银行、财务顾问等各种服务。本公司资产管理部门、自营部门以及其他投资业务部门可能独立做出与本报告意见或者建议不一致的投资决策。投资者应当考虑到潜在的利益冲突,勿将本报告作为投资或者其他决定的唯一信赖依据。


