

汽车减速器行业相关概述
汽车减速器是一种能降低汽车动力输出转速、同时增大输出扭矩的机械装置,部分类型还可改变动力传递方向。在汽车行驶时,发动机或电机输出的转速较高而扭矩较小,无法直接满足车辆行驶所需的动力条件,减速器通过齿轮等传动部件的啮合传动,依据功率恒定原理实现转速与扭矩的转换。
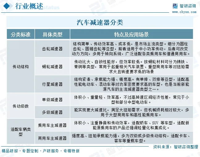
汽车减速器可按传动结构、传动级数、适配车型等多维度分类:按传动结构可分为齿轮减速器、蜗轮减速器、行星减速器;按传动级数分为单级减速器和多级减速器;按适配车型则分为注重静音与集成化的乘用车主减速器,以及强调强度与承载能力的商用车减速器,各类产品通过差异化设计满足不同场景的动力传递需求。

汽车减速器的产品结构通常由核心传动部件(如齿轮副、蜗杆蜗轮或行星齿轮组)、支撑与润滑系统(包括轴承、轴系及润滑通道)、密封与防护壳体以及必要的连接与安装部件构成。其中,齿轮组承担核心的降速增扭功能,其设计直接影响传动效率与NVH性能;壳体不仅提供结构支撑与密封,也日益集成冷却与轻量化设计。在新能源汽车领域,减速器产品结构更趋向高度集成化,常与电机、控制器共壳体组成“三合一”电驱模块,通过紧凑布局实现功率密度与效率的提升。


中国汽车减速器行业产业链
中国汽车减速器行业产业链上下游协同紧密,整体呈现出本土化与集成化的发展趋势。产业链上游以齿轮钢、铝合金等原材料以及轴承等关键零部件和精密加工设备为主,其中高端轴承钢仍有约35%依赖进口,但国产化替代进程正在持续加速。中游环节聚焦于减速器的研发、制造与系统集成,国内企业如精锻科技、双环传动等凭借精密制造能力已占据主流市场,而博格华纳等国际厂商则仍在高端领域保持优势。下游主要包括整车市场与后市场两大板块:整车市场作为核心需求端,涵盖乘用车与商用车,其中新能源汽车尤其是纯电与混动车型对减速器轻量化、高效率的要求,正强力驱动中游产品的技术迭代;后市场则包括维修、保养与更换等服务,随着汽车保有量的增长,第三方维保服务商也在逐渐兴起。

乘用车作为汽车减速器最核心的应用市场,其需求正随着电动化转型而呈现爆发式增长,并持续推动技术升级。具体来看,纯电动乘用车早期普遍采用单级减速器,但随着800V高压平台和碳化硅电驱系统的普及,市场对减速器的性能提出了更高要求,例如转速需达到18000rpm以上,同时噪声需控制在65分贝以内;目前,纯电车型的减速器市场规模已占据整个乘用车细分市场的半数以上。与此同时,混合动力乘用车因传动系统结构复杂,对精密减速器有着特殊需求,伴随比亚迪DM-i、理想增程式等热门混动技术路线车型的持续热销,混动专用减速器的市场需求也保持强劲增长。从乘用车产销量看,2025年1-10月,我国乘用车产销分别完成2423.7万辆和2420.9万辆,同比增幅均超过12%,这为乘用车减速器需求的持续扩大提供了直接动力。

在商用车领域,减速器的需求核心在于重载和高可靠性,近年来自动变速器普及与新能源转型共同驱动了该领域产品的结构性升级。一方面,传统燃油商用车为适应长途运输、工程作业等重载场景,多采用多挡位减速器;随着物流行业对运输效率及燃油经济性的要求不断提高,商用车自动变速器的渗透率持续上升,进而拉动了与之匹配的专用减速器需求。另一方面,新能源商用车(包括纯电动、氢燃料电池等)发展加速,在城市配送货车、环卫车等行驶路线固定、启停频繁的细分场景中,对减速器的耐用性与传动效率提出了独特要求,正推动商用车减速器向轻量化、集成化方向转型,例如采用铝合金壳体以降低整车能耗的应用比例正在逐步提升。当前,行业增长基础稳固。数据显示:2025年1-10月,商用车产销分别完成345.6万辆和347.9万辆,同比实现约10%和9%的显著增长,为汽车减速器行业在商用车领域的持续发展注入了明确动能。

相关报告:智研咨询发布的《中国汽车减速器行业市场研究分析及前景战略研判报告》

中国汽车减速器行业发展现状分析
减速器作为工业传动系统的关键核心部件,如同机械运转的“动力关节”,其性能直接决定装备的传动效率、稳定性与使用寿命,广泛应用于汽车、工业机器人、工程机械等众多领域。政策层面,《制造业可靠性提升实施意见》等多项国家政策精准聚焦精密减速器的可靠性提升、技术创新与标准体系构建,为行业高质量发展筑牢政策保障。产品端已形成覆盖通用型、重型设备配套型及高技术装备专用齿轮箱的全面产品矩阵,本土企业通过持续技术攻关,在齿轮精度、传动效率等核心指标上不断缩小与国外同类产品的差距,国产替代进程稳步推进。市场规模方面,行业保持稳健增长态势,2024年中国减速器行业市场规模约1448亿元,同比增长4.4%;预计随着新能源汽车、工业机器人、高端装备制造等下游需求的持续释放,2025年市场规模将进一步增长至1510亿元,行业发展潜力持续凸显。

中国作为全球最大的汽车生产国与消费市场,为汽车减速器行业提供了庞大且稳定的需求基础,行业正借新能源汽车产业爆发式增长的东风实现高速扩容。2024年中国汽车减速器行业市场规模约289.5亿元,受益于新能源汽车渗透率持续提升、混动车型专用需求激增等利好因素,预计2025年市场规模将达到302.5亿元。技术层面,800V高压平台、SiC电驱系统的快速普及,倒逼减速器向高转速、低噪声、轻量化方向迭代升级,头部企业纷纷加大材料与工艺创新投入,其中20CrMnTiH超高强度齿轮钢的应用率已达67%,有效提升产品承载能力与耐久性;拓扑结构轻量化设计的规模化应用,实现了超15%的减重幅度,助力整车降低能耗,技术升级成为驱动行业持续增长的核心动力。


中国汽车减速器行业企业竞争格局
中国汽车减速器行业的竞争格局呈现出清晰的分层特点,整体上由国际巨头主导高端市场,而本土企业在中端及新能源汽车细分领域快速崛起,形成差异化竞争。在全球及中国市场上,博格华纳(BorgWarner)、吉凯恩(GKN)、采埃孚(ZF)等跨国公司凭借深厚的技术积累和品牌优势,在高端乘用车和商用车市场占据领先地位。与此同时,一批优秀的本土企业通过技术突破和精准布局,在激烈的市场中确立了自身地位:例如,双环传动、精锻科技等凭借在精密齿轮制造方面的深厚积累,成为新能源汽车齿轮的核心供应商;而中马传动、万里扬、法士特等则分别在纯电乘用车、新能源轻卡及重卡减速器领域形成了专长。当前,这种“中外企业同台竞技、细分市场各有侧重”的格局,正随着汽车电动化、集成化转型而动态演变。


中国汽车减速器行业发展趋势分析
中国汽车减速器行业未来将沿着技术迭代、产业整合与生态协同三大方向演进:技术层面,紧扣新能源汽车特性,以精密化加工、轻量化材料应用推动产品向高转速、低噪声升级,“多合一”集成化电驱系统成为主流,同时聚焦线控底盘适配等智能化技术攻关;产业格局上,头部企业凭借核心技术与规模优势持续领跑,行业集中度提升,自主品牌加速高端领域突破,国产替代与结构性产能优化并行推进;生态层面,政策驱动下行业标准不断完善并对接国际,减速器企业与整车厂深度协同开展定制化开发,同时通过与芯片、热管理等领域的跨界融合,结合数字化测试验证技术,构建高效协同的产业创新生态。具体发展趋势如下:
1、技术迭代:精密化与集成化深度融合
行业技术升级将围绕“高效适配新能源汽车特性”展开,800V高压平台与SiC电驱系统的普及,推动减速器向高转速、低噪声、轻量化方向突破。企业将重点优化齿轮加工工艺与材料应用,通过精密磨齿技术提升传动精度,采用超高强度齿轮钢与铝合金壳体降低重量。同时,集成化成为核心路径,减速器与电机、电控的“多合一”电驱系统将进一步普及,不仅简化结构布局,更能通过系统级协同优化提升传动效率。此外,适配线控底盘的冗余设计、宽温域适应性技术等将成为新的技术攻关方向,满足智能化与复杂工况需求。
2、产业整合:头部集中与国产替代双向提速
市场竞争将呈现“强者恒强”的集中化趋势,具备核心技术、稳定供应链与规模化产能的头部企业将持续扩大优势,通过技术专利与客户资源构建竞争壁垒。自主品牌将加速高端领域突破,凭借模块化设计、成本控制与本地化服务优势,逐步打破国际巨头在高端车型市场的垄断。同时,行业将面临结构性产能优化,中低端同质化产能逐步出清,而满足高精度加工要求的先进产能将成为争夺焦点。企业通过产学研合作与数字化转型提升研发与生产效率,进一步巩固国产替代成果。
3、生态协同:标准统一与跨界融合成为常态
行业发展将更注重全产业链协同与标准体系完善,国家政策将推动减速器可靠性、能效、噪声等领域的标准升级,同时加快与国际标准对接,提升产品全球化适配能力。测试验证体系将向数字化、场景化转型,数字孪生与云测试技术的应用将缩短研发周期、降低成本。此外,减速器企业将深度参与整车厂的前期研发,围绕特定车型平台进行定制化开发,形成“整车-零部件”协同创新生态。跨界融合趋势凸显,与润滑油、芯片、热管理系统等领域的技术融合,将推动减速器向更智能、更可靠的方向发展。
●以上数据及信息可参考智研咨询(www.chyxx.com)发布的《中国汽车减速器行业市场研究分析及前景战略研判报告》。
● 您可以关注【智研咨询】公众号,每天及时掌握更多行业动态。
往期推荐


中国专业的产业咨询服务平台
智研咨询(www.chyxx.com)专注产业咨询十五年,是中国产业咨询领域专业服务机构。公司以“用信息驱动产业发展,为企业投资决策赋能”为品牌理念。为企业提供专业的产业咨询服务,主要服务包含精品行研报告、专项定制、月度专题、市场地位证明、专精特新申报、可研报告、商业计划书、产业规划等。提供周报/月报/季报/年报等定期报告和定制数据,内容涵盖政策监测、企业动态、行业数据、企业排行、产品价格变化、投融资概览、市场机遇及风险分析等。

智 研 产 研 中 心
深度剖析 全景思维 优质服务










部分案例







智 研 咨 询 优 势
专业 严谨 权威 客观

15年产业研究经验

自主研发数据库

10000+客户选择

100+团队成员

质量领先保障

精密准确的研究方法

权威资质

99.9%客户满意率

完善的售后保障

文章转载、引用说明:
智研咨询推崇信息资源共享,欢迎各大媒体和行研机构转载引用。但请遵守如下规则:
1.可全文转载,但不得恶意镜像。转载需注明来源(智研咨询)。
2.转载文章内容时不得进行删减或修改。图表和数据可以引用,但不能去除水印和数据来源。
如有违反以上规则,我们将保留追究法律责任的权力。


