文末可咨询招生获客
日本教育行业及校外培训伴随经济文化发展和人口结构的变化经历了多次变迁,从「宽松教育」到「去宽松化」,日本学习塾已步入规范化发展进程、校内外教育走向融合。上世纪 70 年代日本推行宽松教育并没有真正地减轻学生负担反而引发了学习塾数量激增,通塾率也持续提升;进入本世纪后,面临宽松教育带来的学习能力下降和学习塾乱象,2008 年日本重新修订《学习指导要领》标志着「去宽松化」的转变正式开始。在行业自律和政府监管双线并行演变发展下,学习塾从诞生到爆发式增长,进而走向规范融合发展。
经历多年行业起伏洗礼,脱颖而出的是具备优质服务能力的日本教育龙头,跑出了各具特色的成长曲线,规模化、集团化、多元化是教育龙头的发展趋势。镜鉴日本,走向规范化、集中化是强监管下的教培行业发展方向。通过复盘日本教培行业发展和各具特色的龙头崛起路径我们发现,经历学习塾乱象后政府的态度转变为合理规范地治理、引导校塾融合发展互为补充,进而加快的是具备服务能力的规模化、集团化的教育集团发展。我们认为在当前我国教培强监管环境下,机构准入门槛不断提升、「小黑班」缺乏成熟的教研和销售体系支撑,我国教培行业同样走向规范化、集中化,龙头机构显著受益。教育消费具备刚需属性,当前供需格局下的新东方、好未来、学大教育、科德教育等教培龙头机构的经营扩张和业绩兑现受益于行业的景气度。
01
日本教培市场发展复盘
1.1. 日本人口结构对教育行业的影响
日本战后迎来两波生育高峰,此后出生人口持续下滑。日本战后经济和文化迅速恢复,新出生人口出现了两波高峰,第一波出现在 1947-1949 年,三年间每年的出生人口都超过了 260 万;在 1971-1974 年,第二波生育高峰到来,这是第一波婴儿潮的孩子成年后进入生育期的结果,四年间每年出生人口均超过 200 万。但 1974 年之后新出生人口一路走低,1974-2023 年出生人口数从 203 万下降到 73 万,CAGR为-2.07%。全国的出生率在 1949 年之前波动较大,但总体维持在 3%左右;1949 年之后,出生率总体呈现不断下降的趋势,从 1949 年的 3.3%下降到 2023 年的 0.6%,39 年来出生率降低了 2.7 pct。

老龄化程度不断加深,目前位列世界第一。日本由于新出生人口不断减少,0-14 岁的青少年人口比例不断下降,65 岁以上老年人口比例持续提高,1960-2023 年 0-14岁青少年人口比例从 29.5%下降到 11.5%,65 岁以上老年人人口比例从 5.8%提高到30.1%。根据世界卫生组织的划分标准,日本 65 岁以上人口比例超过 20%,已步入「超老龄化社会」,目前老龄化程度位列世界第一。

K12 教育适龄人口和中小学学生数自两波高峰后不断下滑。战后 K12 教育适龄人口同样有两波高峰,分别在 1955-1965 年和 1980-1990 年间,对应着日本战后的两波生育高峰。1935-1955 年,5~9 岁人口数从 853 万增长到 1116 万,1955 年达到第一个高峰,对应着第一波婴儿潮开始进入小学;1935-1960 年,10~14 岁人口数从 769万增长到 1113 万;1935-1965 年,15 岁~19 岁人口数从 664 万增长到 1095 万。随着第二波婴儿潮的出生和成长,5~9 岁人口数、10~14 岁人口数、15~19 岁人口数相继在 1980 年、1985 年、1990 年达到第二波高峰;自此之后 K12 教育适龄人口一路下滑,1990-2022 年整体 5~19 岁人口数从 2600 万下降到 1577 万,CAGR 为-1.55%。


中小学学校数和学生数双下滑,私立学校数和学生数占比不断提高,学校总数和在校生下滑的背后教育质量成果的追求仍然日益增强。进入 21 世纪,受出生人口持续下行的影响中小学的学校数量持续减少,2009-2023 年小学数量从 2.2 万家下降到1.9 万,CAGR 为-1.13%,初中数量从 1.1 万家下降到 1 万家,CAGR 为-0.63%,高中数量从 5183 家下降到 4791 家,CAGR 为-0.56%。与此情形相反的是,私立小学和私立数量均有所提升,2009-2023 年私立小学数量从 210 家增长到 244 家,占比从 0.94%提高到 1.29%,私立初中数量从 745 家增长到 781 家,占比从 6.86%提高到 7.85%;私立高中数量稳定在 1321 家左右,但是由于公立高中的减少,私立高中的占比从 2009 年的 25.49%提高到 2023 年的 27.57%。2009-2023 年私立小学的学生人数从 7.8 万增长到 8 万,占比从 1.11%提高到 1.32%;2009-2023 年私立初中的学生数从 26 万减少到 24.8 万,而公立初中学生数量下滑更快,私立初中学生数占比从 7.2%提高到 7.8%;2009-2023 年私立高中学生数有所波动,总体维持在 101 万人左右,而学生数占比持续提高,从 2009 年的 29.8%提高到 2023 年的 34.7%。


初中升学率稳定高位,高中升学率持续提高,高等教育普及度在供需共同推动下实现翻倍。日本的教育制度是九年义务制教育,小学升初中的学生比例是 100%;初中升高中的学生比例自 1984 年以来一直在小幅上涨,1984-2023 年从 94.1%增长到98.7%,39 年提高了 4.6 pct;高中升入大学和短期大学的学生比例自 1984 年以来有着较为明显的提升,1984-2023 年从 29.6%提高到 60.9%,提高了 31.3 pct,高等教育普及程度翻了一倍。

1.2. 发展历程:从「宽松教育」到「去宽松化」,日本校内外教育走向融合
日本作为世界上老龄化程度最高的国家,人口结构和出生率趋势不可避免地影响教培行业的适龄基数,在此进程中日本教育行业及校外培训伴随经济文化发展和人口结构的变化经历了多次变迁,现代学习塾(日本的校外补习班)的发展可以分为三个阶段:
学习塾开始萌芽,多所著名教培机构相继诞生(1945 年以前):江户时代,日本现代学习塾开始萌芽,为了推广平民识字教育,寺子屋开始出现,但整体规模较小。1872 年,日本颁布了《学制》,国民教育体系开始建立,初等教育开始快速发展。1887 年,日本政府确立了雇佣公务员制度,主要根据应聘者毕业学校和考试成绩的好坏实施选拔;但是此时期中高等教育入学率非常低,完成初等教育的学生面临严峻的升学考验,为此,现代学习塾(校外补习机构)开始成立发展起来,其中三所日后非常著名的教培机构也诞生于此时代,1918 年骏台塾成立,1931 年 Z-KAI 成立,1933 年河合塾成立。然而在二战期间,由于社会政治和经济不稳定,学习塾行业的发展较为缓慢。
战后婴儿潮推动学习塾数量增长,「宽松教育」造就大爆发(1946-2005 年):二战后,日本的经济、文化、教育迅速恢复和发展,学习塾再度发展成长起来。20 世纪60 年代左右,日本战后第一批婴儿潮成长起来,开始参加初高中升学考试,优质的教育资源在抢夺下愈发稀缺由于学生人数众多导致的激烈竞争,越来越多的家长把目光转向了学习塾,学习塾的数量开始了快速增长。1977 年,日本开始推行「宽松教育」,教学内容减少了 20%~30%;1989 年,文部科学省对中小学《学习指导要领》进行修订,目标是培养学生的生存能力;1998 年《学习指导要领》再次修订,引入「综合学习时间」科目,培养学生独自寻找和解决问题的能力;2002 年学校的学习内容减少约 3 成,上课时间减少约 1 成,同时全面实施中小学双休制。「宽松教育」的实施并没有真地减轻学生的负担,反而引起了学习塾数量的爆发式增长。学校宽松的教学内容与激升学考试竞争难度不匹配,这导致越来越多的学生进入学习塾补习,1981 年日本全国有 1.9 万家学习塾,1991 年这一数字是 4.6 万,10 年间的年复合增长率是 9.4%,此后学习塾数量也保持着较长时间的增长。
脱离「宽松教育」学习塾规模回落,学习塾与学校逐步走向融合(2006 年至今):进入 21 世纪,日本连续几次在国际学生学习能力测试中排名下降,叠加社会各界对「宽松教育」的普遍质疑,日本政府开始认识到宽松教育对学习能力过度放松的问题,2008 年重新修订了《学习指导要领》,完全脱离宽松教育,学习内容有所增加,2016 年文部科学省确定了「教育强劲化」方向,新的《学习指导要领》以培养学生扎实的学力为目标,学习内容进一步增加。在脱离宽松教育的大背景下,叠加出生人口数量的下降和政府的强监管,学习塾数量开始回落,2009 年学习塾降为 5.0 万家。脱宽松政策出台后,学习塾与学校逐步走向融合,学习塾开始充当学校的合作者,作为校内教育的有益补充共同发展。

学习塾从诞生到爆发式增长,进而走向规范融合发展离不开政策的引导和相关法规的出台,在行业的不同发展阶段,监管的态度很大程度上影响着学习塾的发展趋势:无行业自律和政府监管,学习塾野蛮生长无序发展:二战之前,日本没有学习塾相关的法律法规,1949 年日本政府颁布了《社会教育法》,把青少年的校外教育明确归类为社会教育,从法制层面肯定了提供校外教育的民间团体的地位和价值,但该法对「民间团体」的定义不明确,造成学习塾被排除在社会教育监管体系之外,这也为之后学习塾行业的乱象埋下了隐患。20 世纪 60 年代后,学习塾数量大爆发的同时也伴随着行业的混乱无序,由于巨大的市场需求和利益,很多没有资质的机构和没有教育经验的教师涌入这一行业,完全扰乱了这一行业的生态,「乱塾」现象日益严重。
行业自律和政府监管双管齐下,学习塾行业开始回归有序:1986 年,通商产业省开始推动学习塾行业制定自律规则;1987 年学习塾自我管理规约形成,同年,文部科学省在《加强学校学习指导的通知》中,公开批评了学习塾,指出其对学生身体健康和学校教育信赖造成的不利影响,要求全国各地区继续充实学校教育和改革入学考试制度,减少学生参加课后补习的情况;1988 年日本全国学习塾协会成立,其主要职责是对学习塾进行资质认证、审查以及对塾师进行考核认证。除此之外,日本政府修订和完善了一系列相关的法律法规,对学习塾的运营进行了全方位的约束和监管,其中包括《特定商业交易法》《法人税法》等经济法规,以及《劳动合同法》《最低工资法》等相关劳动法律。
去宽松化方向确立后,学习塾充当学校的合作者,开始走向塾校融合:脱离宽松教育后,日本政府分别于 2006 年和 2013 年修订了《教育基本法》和《学校教育法实施规则》,对学习塾的存在价值给予了肯定,2018 年经济产业省联合文部科学省提出了「未来的教室」发展提案,对学习塾的教育发展目标、宗旨和形式等进行新的规划。学习塾逐步从学校教育的「干扰者」转变为「合作者」,与治理之前相比,学习塾与学校的合作取得快速发展,两者在教师培训、教材使用、教学方法改进和学校运营等方面持续进行深入交流,互相取长补短,合作共生,共同推动日本教育行业的发展进步。


1.3. 行业现状:小规模机构数量众多,学习塾花费波动上升
「宽松教育」造就学习塾数量爆发式增长,21 世纪行业进入成熟期。日本政府实施「宽松教育」以后,1981-1991 年的学习塾数量从 1.9 万家爆发式增长到 4.6 万家,CAGR 为 9.39%,2001 年学习塾数量超过 5 万家。进入 21 世纪以后,由于政府监管和行业自律的双重制约,叠加 K12 教育适龄人口的下滑,学习塾数量有所下降,学习塾行业步入成熟发展时期,学习塾总数维持在 5 万家左右。
学习塾行业集中度低,小规模机构众多。据日本经济产业省调查,2018 年员工人数在 1~4 人的学习塾共有 2.7 万家,占全体学习塾的比例为 57.2%,员工人数不足 30人的学习塾比例为 97%,而大规模的补习机构非常少,员工人数超过 100 人的学习塾仅有 71 家。


小学生通塾率持续提高,初中生通塾率相对稳定。据日本文部科学省调查显示,小学生通塾率自 1985 年以来持续提高,1985-2007 年从 17%增长到 26%,提高了 9pct;初中生通塾率则从 1985 年的 45%增长到 1993 年的 60%,而在脱宽松教育政策实施后,初中生通塾率 2007 年下降到 54%,相对于小学阶段,初中阶段学习塾发展快,渗透率高,进入成熟期也较早,1993 年以来初中生通塾率稳定在 60%左右。

公立小学和初中人均学习塾费波动上涨,公立高中人均学习塾费稳定提升。2004-2021 年,公立小学人均学习塾费从 5.8 万日元(折合人民币约 2825 元)增长到 8.1万日元(折合人民币约 3945 元),CAGR 为 2%;2004-2021 年公立初中人均学习塾费从 17.5 万日元(折合人民币约 8523 元)增长到 25 万日元(折合人民币约 1.2 万元),CAGR 为 2.1%;2004-2021 年公立高中人均学习塾费从 6.8 万日元(折合人民币约 3312 元)增长到 12 万日元(折合人民币约 5844 元),CAGR 为 3.4%。

通塾学生数持续增长,推动行业销售额和学费收入稳定增长。2004-2021 年通塾学生数从 956 万增长到 1475 万,CAGR 为 2.6%,2021 年通塾人数达到顶峰 1475 万后,开始连续两年下降,但仍维持在 1400 万以上。2004 年以来日本学习塾行业的年销售额和学费收入持续增长,2004-2023 年销售额从 3124 亿日元(折合人民币约155 亿元)增长到 5834 亿日元(折合人民币约 290 亿元),CAGR 为 3.34%;2004-2023 年学费收入从 2882 亿日元(折合人民币约 143 亿元)增长到 5479 亿日元(折合人民币约 272 亿元),CAGR 为 3.44%。


全职讲师人数相对稳定,兼职讲师不断增长。2004-2011 年,全职讲师人数从 1.1 万增长到 1.5 万,CAGR 为 4.2%,此后人数稳定在 1.5 万左右;兼职讲师人数呈现比较明显的上升趋势,2004-2019 年从 4.8 万增长到 8.5 万,CAGR 为 3.9%,而 2019-2020 年间,兼职讲师人数出现了大幅增长,从 8.5 万增长到 11.7 万,同比提高 37.9%,此后人数稳定在 12 万左右。

02
日本龙头公司:规模化、集团化
多元化是教育龙头的发展趋势
2.1. Benesse:综合教育服务龙头,顺应时代转型养老拓展增量
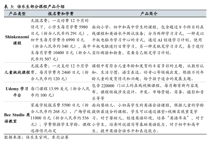
日本教育行业巨头,从教育切入养老。1955 年,倍乐生(Benesse)从出版业务起家,为初中生出版教辅材料和口袋书;20 世纪 60 年代和 70 年代,成功推出高中模拟考试业务和函授课程业务,函授课程迅速成为公司的核心业务之一,此后业务范围拓展到了台湾,90 年代,倍乐生收购了 Berlitz International,布局国际化的语言培训业务,这一时期倍乐生还收购了贝立兹(Berlitz),开始了儿童保育业务;进入 21 世纪,倍乐生设立了护理公司,之后将经营老年人上门护理服务的 Shinkou-kai 和经营介护收费养老院的 bon Sejour 纳为子公司,重点发展老人护理业务。目前其业覆盖了幼儿到老年等多个年龄阶段,主要分为日本国内教育业务、养老护理和儿童保育业务、大学和在职者业务这三大板块。截至 2023 年,倍乐生已为超过 9000 所中小学提供教育软件服务,学习中心数量超过 2200 所,国内教育业务覆盖超过 910 万名学生,疗养院居民达到约 1.7 万人。

主营业务收入达顶后波动下降,净利润落差较大。2006-2014 财年主营业务收入从3338 亿日元(折合人民币约 163 亿元)增长到 4664 亿日元(折合人民币约 227 亿元),CAGR 为 4.3%,此后开始波动下降,2015-2023 财年主营业务收入从 4632 亿日元(折合人民币约 226 亿元)下降到 4108 亿日元(折合人民币约 200 亿元),CAGR 为-1.3%。2006-2014 财年净利润相对稳定,维持在 100~220 亿日元(折合人民币约 4.9~10.7 亿元)之间,2015 财年净利润转为负值,亏损达 107 亿日元(折合人民币约 5.2 亿元),2016 财年亏损 82 亿日元(折合人民币约 4 亿元)亿元,此后净利润转正,2017-2024 财年净利润均不超过 130 亿日元(折合人民币约 6.3 亿元),难以恢复到 2014 财年之前。
毛利率波动下滑,国内教育业务营收占比最大。2006-2024 财年,公司毛利率从 50.5%下降到 43.7%,降低了 6.8 pct。集团将业务分为三大板块,2024 财年,国内教育业务贡献了 50.55%的营收,仍然是公司的核心业务;老人护理和儿童保育业务的营收占比达到了 33.92%,该业务是集团的重点发展业务和增长支柱,未来仍有广阔的发展空间;大学和在职业培训业务营收贡献为 10.23%,其他业务为 5.3%。


夯实现有教育业务,积极拓展养老业务。随着日本人口规模和结构的变化,倍乐生集团积极寻求转型,在夯实公司现有教育业务的同时,积极推进老人护理领域的业务发展。日本社会老龄化程度不断加深,老人护理市场迎来爆发周期,老人护理和儿童保育业务目前已成为倍乐生公司业绩的第二支柱,未来也将是公司收入的核心增长点。2020 年倍乐生集团宣布了中期经营计划,将利用在日本国内老人护理服务领域打下的基础,积极推进在中国市场的老年护理业务。创立将近 70 年的倍乐生公司是日本最早进入养老行业的企业之一,也是日本规模最大的专业养老机构,拥有成熟且系统化的养老护理服务体系,在养老服务领域具有巨大的先发优势和体系化优势。

2.2. 河合塾:广泛年龄段覆盖,提供综合性教育解决方案
河合塾的组织结构与规模是其成功的关键因素之一,从补习班成长为日本大型综合教育集团。河合塾的前身创立于 1933 年,由英文学者河合逸治创立的「河合英学塾」,1955 年正式建立学校法人河合塾。随着业务的不断扩展,河合塾逐渐发展成为集教育、教育活动支援、教育研究开发为一体的多元化教育集团。集团内部设有多个部门,包括教育事业部门、学校面向教育活动支援部门以及教育研究开发部门,这些部门相互协作,共同推动集团的教育创新和社会价值创造。
河合塾不断巩固日本国内规模领先的地位,并走向海外扩张。在规模方面,截至 2023年 3 月 31 日,河合塾集团累计学生数达到 10.7 万人,覆盖从幼儿到社会人的广泛年龄段,开设校舍及教室数超过 500 所,教员数达到 2004 人,员工总数超过 3000人。河合塾的教育服务与产品不仅在国内市场占据重要地位,同时积极布局海外扩张,例如在中国成立的上海阿尔晟河合塾科技有限公司,展现了其全球化的教育服务布局和产品创新。

河合塾实现从婴幼儿教育到成人教育的全年龄段覆盖,同时拓展出版社及专门学校业务板块,提供综合性的教育解决方案。河合塾提供多元化的教育产品,不仅为 K12 在读学生、毕业学生、海外留学生等多群体提供教育培训服务,还涉足了语言教育和幼教领域,通过多样的课程体系满足需求。

2.3. KUMON:独创单一教材与自适应学习模式风靡海内外
以培养孩子自主学习能力为核心要旨,KUMON 凭借独特的教育理念和独创的标准化教研体系赢得海内品牌知名度和影响力。KUMON 即「公文式学习法」,创立于1958 年,依靠独创的阶梯式分级数学练习题起家,目前在日本国内拥有 1.5 万间教室、海外拥有 8200 间教室,业务遍布 60 多个国家,截至 2024 年 3 月学习人数达到 355 万(其中日本 132 万、海外 223 万)。与其他教培机构跨区域、跨文化扩张困难的现象不同,KUMON 不仅风靡日本,还走向海外成为了北美地区非常流行的课外补习方式,尤其受到北美亚裔家长的喜爱。
KUMON 的模式区别于传统教培的「输入」式教育转而强调「输出」学习,即通过练习而非被动听课来提升学习效果,给予学生在学习进度、个性化需求方面较大的自由度。KUMON 的核心教材是一整套分层细化的自创题库,从数学起家延申至其他学习领域,无论是国内拓展还是海外扩张使用的都是长期稳定的标准化教材。因此 KUMON 的核心卖点不在于教师的指导而在于监督和学习进度的把控,如果学生在练习中出现错误和理解困难即退回前一档练习题,边做边理解。KUMON 的商业模式对教师的要求较低带来经营成本大幅降低,加盟对于场地要求同样不高,公司为教师建立社群形成研讨的氛围,进一步降低了教研和培训成本,因而在创业之初存在较多家庭主妇加盟的门店。而 KUMON 的缺陷也同样鲜明,自适应题库并不以升学、应试为第一目标,更多的培养自学习惯和学习能力,所以一旦进入升学压力较大的学段或本身追求应试教育的家长和学生并不会选择 KUMON。近年来,为迎合技术发展趋势,KUMON 积极探索教育科技创新,不断拓展 AI 等技术在教育领域中的应用以实现更高效、个性化的学习体验。


03
复盘启示:
机遇与挑战并存,龙头发展受益
通过复盘日本教培行业发展和各具特色的龙头崛起路径我们发现,日本历史上经历过学习塾野蛮生长时期、较长时间的「宽松教育」,随之而来的是学习塾乱象,而后政府的态度转变为合理规范地治理、引导校塾融合发展互为补充,进而加快的是具备服务能力的规模化、集团化的教育集团发展。我们认为在当前的强监管环境下,我国教培行业同样将走向规范化、集中化,龙头机构受益。
从「双减」后的政策方向看,合法合规的高质量教育培训、课后服务受到扶持和鼓励。国务院 2024 年 8 月 3 日印发的《关于促进服务消费高质量发展的意见》中指出激发包括教育和培训消费在内的改善型消费活力,提出包括推动高等院校、科研机构、社会组织开放优质教育资源,满足社会大众多元化、个性化学习需求;推动职业教育提质增效,建设高水平职业学校和专业。推动社会培训机构面向公众需求提高服务质量;指导学校按照有关规定通过购买服务等方式引进具有相应资质的第三方机构提供非学科类优质公益课后服务;鼓励与国际知名高等院校在华开展高水平合作办学一系列举措。基于我们此前教育行业系列深度对监管政策的分析复盘,「双减」三年来的成果已有充分肯定认知,在合法合规的基础上,优质的教育培训和课后服务将成为校内教育的有益补充,在明确校内教育的主导地位后,教培将走向健康发展。
与日本学习塾市场竞争格局相仿,国内教培市场行业集中度低,大量的中小机构占据下沉市场的一隅,尽管行业特性导致教培天然分散难有全国龙头形成垄断,但我们仍然认为当前供需环境有助于龙头市占率的提升。双减政策出台前,国内教培市场中有 70%的机构都是个体老师和工作室,这些工作室的营收规模都在百万左右,主要扎根于下沉市场,分布在三线、四线及以下城市;另外有 20%的机构是中小型的培训机构,营收规模在千万级,主要分布在邻近的几个城市中,互为犄角;全国头部机构和区域龙头则占据了剩下的 10%,营收规模都在亿级以上,教学网点主要分布在一、二线和省会城市,如新东方、学大教育、昂立教育等机构。

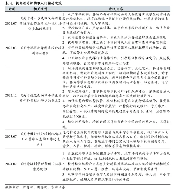
行政审批标准逐渐明确,严控培训机构条件和教师资质,行业准入门槛不断提升意味着行业难有新进入者杀出重围,市场注定走向规模化、规范化、集中化。2021 年双减政策后出台的新政策,越来越明确对非学科类培训机构的审批标准,主要是对培训机构条件和教师身份和资质的要求,以此提高教培机构的准入门槛。一方面,非学科类培训机构要在培训场地条件、运营条件符合各地区制定的底线标准,跨区域经营的机构要符合多地监管标准,对培训机构收费、培训时间等条件的限制也使得运营水平不足的潜在进入者难以进入或者进入后无法正常开展业务;另一方面是对教师资质的要求和从业人员身份的核查,同时也限制中小学老师的兼职,教师的招聘和培养对于规模化的教育集团来说具备显著优势。在当前机构广告投放受到限制、准入门槛日益提升的背景下,新进入机构难以形成规模化办学,「小黑班」缺乏成熟的教研体系支撑和完备的生源入口体系导致经营不稳定,最终受益的仍然是现有的龙头机构。

来源:东方证券

如果你是教育机构创始人
如果你是工作室创始人
如果你是独立老师或个体老师
如果你的机构遇到了线上流量的困境
可以联系助手,沟通解决方案
线上获取流量 往期精彩回顾 1、教培行业强劲复苏,我们一起深度链接 2、教师工作室,一年如何从200万到1000万? 3、教培机构招生的12种渠道(上) 4、教培机构招生的12种渠道(下) 5、教育行业的12种推广方式(一):新型地推 6、社群,教培机构招生和口碑传播的利器(上) 7、社群,教培机构招生和口碑传播的利器(下) 8、教培机构市场推广八大招(三):美团和大众点评招新生 9、教育机构如何线上引流?小红书账号起号全流程 10、教培机构都要会的做推广三板斧 11、关于运营的一些思考
加入骆驼树会员,学习引流招生打法。








