推广 热搜: 采购方式  甲带  滤芯  气动隔膜泵  减速机  减速机型号  履带  带式称重给煤机  无级变速机  链式给煤机 

交互式问答、税务工作总结、审核税务文档、书写税务风险应对报告、税务风险分析报告、税务检查指引、AI写作、生成PPT

   日期:2026-01-23 04:45:59     来源:网络整理    作者:本站编辑    评论:0    
交互式问答、税务工作总结、审核税务文档、书写税务风险应对报告、税务风险分析报告、税务检查指引、AI写作、生成PPT
税乎网AI助手现已正式上线手机端和电脑端。
其核心功能在于整合税乎网平台内积累的数十万篇专业税务文章,以此为基础精准响应用户提问,而非依赖互联网上的泛信息源。
我们充分融合当前最先进的大模型与前沿技术,致力于高效、精准地解决用户的各类涉税疑问。
相信税乎网AI助手的上线,将帮助用户更轻松、更快捷地获取权威税务知识,提升学习与应用效率。
利用税乎网AI可实现:交互式问答、税务工作总结、审核税务文档、书写税务风险应对报告、行业税务风险分析报告、税务检查指引、AI写作、生成PPT、生成播客等功能。
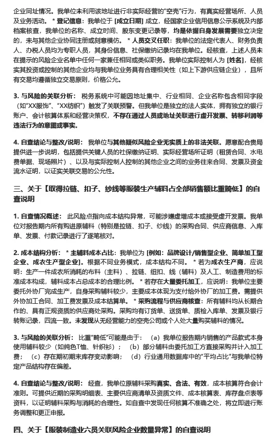
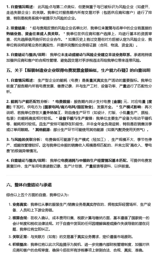
以下为税乎网AI写的税务风险应对报告截图:
加入税乎网会员,立即享受专业大模型带来的便利。以下为会员介绍:
税乎网会员服务详细介绍
一、税乎网介绍

网址:www.taxhu.com,是一个税务信息大数据平台,在大家的大力支持下,发展迅速,在市场上拥有良好的口碑和声誉,得到了众多财务、税务、法律专业人员的认可,在全国税务领域拥有较强的影响力。

目前整个网站已收录超24万篇文章,我们网站内容一直在持续不断更新,目前主要以税务方面的信息为主,财务、法务、工商、外汇、海关等信息为辅。
二、网站结构
我们目前有以下栏目:
1、税收法规:涉及国家、省、市(包括县)的相关法规,每周确保全面更新。目前税收法规超过9万件。
2、税法解读:总局和各地税务局的税收解读。
3、税务案例:每天实时收集总局和各地税务局有代表性的案例,确保平台在此方面的信息领先地位。目前税务稽查案例精选超过4万件。
4、税务问答:总局12366问答库为主,各地税务局问答为辅,目前问答数量超过7万个。
5、税务资料:包括表单、报表、软件、PPT、视频链接等
6、法院判例:中国裁判文书网上涉税案例,目前数量超1万件。
7、税务新闻:总局和各地税务局的资讯
8、专题:本平台整理的热点专题
三、我们的优势
1、权威性。信息基本来自总局和各地税局平台,有来源,权威有保障
2、及时性。第一时间抓取、第一时间收录,紧跟税局平台。
3、全面性。涉税信息全面扫描,确保对征纳双方有帮助的信息全收录。
4、专业性。我们的网站编辑拥有注册会计师、税务师资质,将以专业视角对信息进行选择和过滤,确保重大信息不遗漏。
5、便利性。强劲的检索工具,我们投入巨大的成本打造,助你一键检索,快速定位,迅速解决涉税问题。我们共提供了三种检索方式。
同时,我们提供微信小程序、手机端、PC端三种登录方式,以充分满足您的使用方式。
四、收费标准和服务
会员费标准为:1年999元,2年1998元另送3个月,3年2997元另送6个月,4年3996元另送1年,5年4995元另送1年半,谢绝议价。
本平台会不时更新此价格清单,请购买时咨询,以最新价格标准为准。
会员号为一人一号,禁止外借账号。一经发现,封号处理并且不退还已缴费用。
会员费可开发票,单位报销列支教育经费。
缴费后您将拥有网站信息浏览权,可选择加入税乎网会员群,另外还赠送接入Deepseek的会员独享IMA税务政策+税务司法案例+增值税大模型(非税乎网AI助手)。需要特别提醒的是,如因各种原因终止大模型的运营,本赠送不构成本平台会员服务的违约,并且本平台随时有回收的权利,不排除后续有转为单独收费的可能性。另外因购课赠送的短于1年的临时会员不赠送上述大模型。
五、开通方式
需要提供您的手机号,本平台开通后将用户名、密码发给您,同时带入税乎网会员群。如果您需要开具发票报销,需要您提供单位名称和税号,本平台将向你开具增值税电子普通发票交付给您。
六、其他问题
1、有群友咨询,税乎网有APP吗?在哪里下载?这里统一回复:税乎网无APP,只有小程序:税乎网知识库,另外也可手机浏览器、网页登录,效果一样,不需要手机APP。
2、另有群友问,税乎网需要注册吗?是的,现在税乎网是会员制,不能自行注册,需要加入会员后才能访问税乎网。
3、特别提醒:因我们的价格是最终折扣价,缴费后一律不退,除非网站提前终止运行,我们将按天折算使用费并进行退付。为此,请您在付费前充分知悉并了解网站的内容。
4、禁止批量搬运、复制、镜像、爬虫税乎网网站的内容至自己的网站服务器、APP、小程序或其它存储装置、系统里,一经发现将做封号处理且不退还费用。
本平台未来会不时更新上述说明,请以最新内容为准!
税乎网平台欢迎您的加入!
加入会员,请联系微信:taxhu6扫下面的二维码了解详情(其它目的勿扰)。
线下培训及其它:

税乎网AI助手现已正式上线手机端和电脑端

【访问大型税务稽查案例库请点文末“阅读原文”进入申请试用】
强烈推荐:42个税务PPT下载
2025年度税务工作总结汇总(20251225更新)
 
打赏
 
更多>同类资讯
0相关评论

推荐图文
推荐资讯
点击排行
网站首页  |  关于我们  |  联系方式  |  使用协议  |  版权隐私  |  网站地图  |  排名推广  |  广告服务  |  积分换礼  |  网站留言  |  RSS订阅  |  违规举报  |  皖ICP备20008326号-18
Powered By DESTOON