手机版
二维码
购物车
(
0
)
供应
求购
公司
团购
展会
资讯
招商
品牌
人才
知道
专题
图库
视频
下载
商圈
推广
热搜:
采购方式
滤芯
甲带
带式称重给煤机
气动隔膜泵
减速机型号
无级变速机
链式给煤机
履带
减速机
首页
供应
求购
公司
团购
展会
资讯
招商
品牌
人才
知道
专题
图库
视频
下载
商圈
首页
>
资讯
>
社会热点
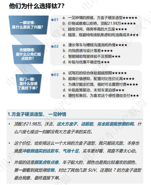
方程豹钛7-VOC洞察报告—— 基于404位车主的真实VOC-用户研究
日期:2026-01-22 22:44:18 来源:网络整理 作者:本站编辑
评论:0
方程豹钛7-VOC洞察报告—— 基于404位车主的真实VOC-用户研究
版权归原
作者所有,仅作为内部学习哦
原报告总计19页请到平台AutoY资料栏目查阅
打赏
更多
>
同类资讯
• 2026年中国徽章定制行业白皮书
0
条
相关评论
推荐图文
推荐资讯
点击排行
0
1
梧州生命乐园研学白皮书
0
2
2026低空新基建白皮书:万亿赛道入局指南
0
3
梧州市龙圩区全域研学白皮书
0
4
第9期-行业洞察
0
5
覆铜板玻纤布产业深度报告: AI算力驱动下的高频高速增强材料革命
0
6
调研报告:数字产业高质量发展的现实问题与有效路径
0
7
中国人力资源数智化发展白皮书-135页
0
8
碳基生物职场生存白皮书
0
9
机器人产业具身智能产业发展现状与趋势调研报告2025.pdf
网站首页
|
关于我们
|
联系方式
|
使用协议
|
版权隐私
|
网站地图
|
排名推广
|
广告服务
|
积分换礼
|
网站留言
|
RSS订阅
|
违规举报
|
皖ICP备20008326号-18
(c)2008-2022 免费发布网 All Rights Reserved