
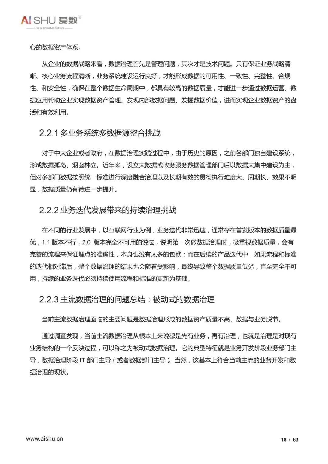
木木自由· 数据分析·领地 《全域数据治理白皮书》系统阐述了数字化转型浪潮下,组织如何构建覆盖全域的数据治理体系以释放数据资产价值。白皮书指出,当前组织面临数据资产安全挑战加剧、数据治理能力瓶颈凸显、治理ROI提升困难三大核心困境,传统被动式、脱离业务的治理模式已难以为继,亟需转向"全域数据治理"新范式。
全域数据治理是以服务组织战略为目标,对结构化数据、非结构化数据、机器数据三大类型数据实施的主动式、全生命周期管理体系。其核心在于"以业务为导向的即时治理":从业务规划阶段即植入数据标准,通过DataFabric架构构建动态数据资产知识网络,实现业务迭代与治理规则同步演进,彻底打破数据孤岛。白皮书特别强调,治理不再是IT部门的孤立行为,而需架构团队主导业务与数据协同,在数据生成和应用的同时完成治理,形成"即时采集、即时治理、即时服务"的闭环。
针对结构化数据,白皮书提出基于业务认知模型建立增强数据目录,通过元数据智能关联形成数据资产图谱,支撑跨业务域的即时数据服务和质量管控。对于占比超80%的非结构化数据,倡导以中台方案为基础,融合AI技术实现资产分类、安全合规、知识治理与资产保留四大维度的智能化治理,将文档、图像、音视频等异构数据转化为可管理的知识资产。机器数据治理则聚焦日志、指标、链路数据,构建可观测性能力,赋能运维效能提升、业务运营优化与合规审计强化。
白皮书最终强调,成功的全域数据治理需要CXO层战略支持、领域认知智能驱动、数据驱动文化培育与数字生态协同,通过持续多维度的治理活动,将数据从"负债"转变为驱动运营创新、风险控制与商业决策的核心竞争力,最终实现从"治理数据"到"洞察业务"的价值跃迁,打造真正的数据驱动型组织。
报告下载!
在此,【数据分析·领地】整理了《数据治理体系指南》具体如下: 2025数据治理体系构建指南(44页 PPT)
数据治理顶层架构(81页 PPT).pptx
数据治理体系建设指南(56页PPT).pptx
数据治理体系的框架构建与全球市场展望——基于“数据二十条”的数据治理路径探索.pdf
基于鲲鹏云的政务数据治理融合联合解决方案.pptx
企业数据治理方法论与顶层设计思路.pptx
数据治理体系基础知识.pptx
【数据治理】华为XX大学数据治理解决方案售前主打胶片(精华版).pptx
【数据治理】华为数据治理案例:引领企业数字化新纪元的
··· 文来源:【数据分析·领地星球】以及个人实践总结
【报告部分展示】 ··· 篇幅有限只展示部分。(分享PPT在星球“数据治理) 企业大数据治理平台规划与设计方案(52页PPT)
····
数据治理工作实施指南
★
··· 篇幅有限只展示部分。(分享PPT在星球“数据治理) 文│来源:整合网络资源和个人实践经验,进【数据分析·领地】星球查看完整版PPT~ - END - 附1:2025数据治理体系构建指南(44页 PPT)
····
附2:数据治理与数据指标库规划指南
......(由于篇幅有限) 附3:《数据治理全攻略指南》 数据治理全攻略(119页 PPT).pptx 企业数据治理体系知识(26页 PPT).pptx 数据治理-组织架构(51页 PPT).pptx 数据治理知识培训(53页 PPT).pptx 数据治理(质量治理、安全治理、全生命周期治理、治理考核)33页.pptx 华为面向业务价值的数据治理实践(58页).pdf 数据治理解决方案与行业案例.pdf 【数据治理】企业数据治理价值解读白皮书.pdf ···· ··· 附4:数据资产入表知识地图
···
(进星球看高清版)
「完」
版权声明:本号内容部分来自互联网,转载请注明原文链接和作者,如有侵权或出处有误请和我们联系。 进星球获取更多~搜素关键词“数据资产”完整资料~
完
热文先推荐↓:
【推荐】如何编制一套数据治理体系+数据治理平台+数据资产化+数据中台建设与解决方案?附案例+PPT+15个方案 收藏 | 如何编制一套数据资产管理体系+数据资产入表六步法&评估&实践&案例(附数据治理应用案例、入表操作指引等材料下载) 【收藏】如何编制一套数据治理+中台+资产+平台+可视化+数字化&实践&案例(附数据治理应用案例、28个方案等材料下载)
···












































































































































