2025年,我国新食品原料领域迈入“合规升级”与“创新提速”双轮驱动的新阶段。国家卫健委通过优化审评流程、强化科学依据、细化申报指引,系统性升级了新食品原料的管理体系,为创新原料的合规转化铺设了高效通路,全面激发了行业创新活力。
在此背景下,新食品原料从受理到审批的全链条运行呈现崭新格局:受理数量显著增长,审批效率持续提高,创新方向更加聚焦,共同为食品产业的高质量发展注入了强劲而清晰的动力。

2025年我国新食品原料受理情况分析

截至2025年底,卫健委共受理53例新食品原料申请,同比增加了76.7%,创下近年来新高。

所有受理的新食品原料中国内原料占主导地位(43例国内的和10例进口);从原料类型看,植物提取物(如青钱柳叶提取物、藤茶多酚)、微生物发酵产物(如威尼斯镰刀菌蛋白、玉米发酵物)以及功能成分(如麦角硫因、N-乙酰神经氨酸)是申报热点。


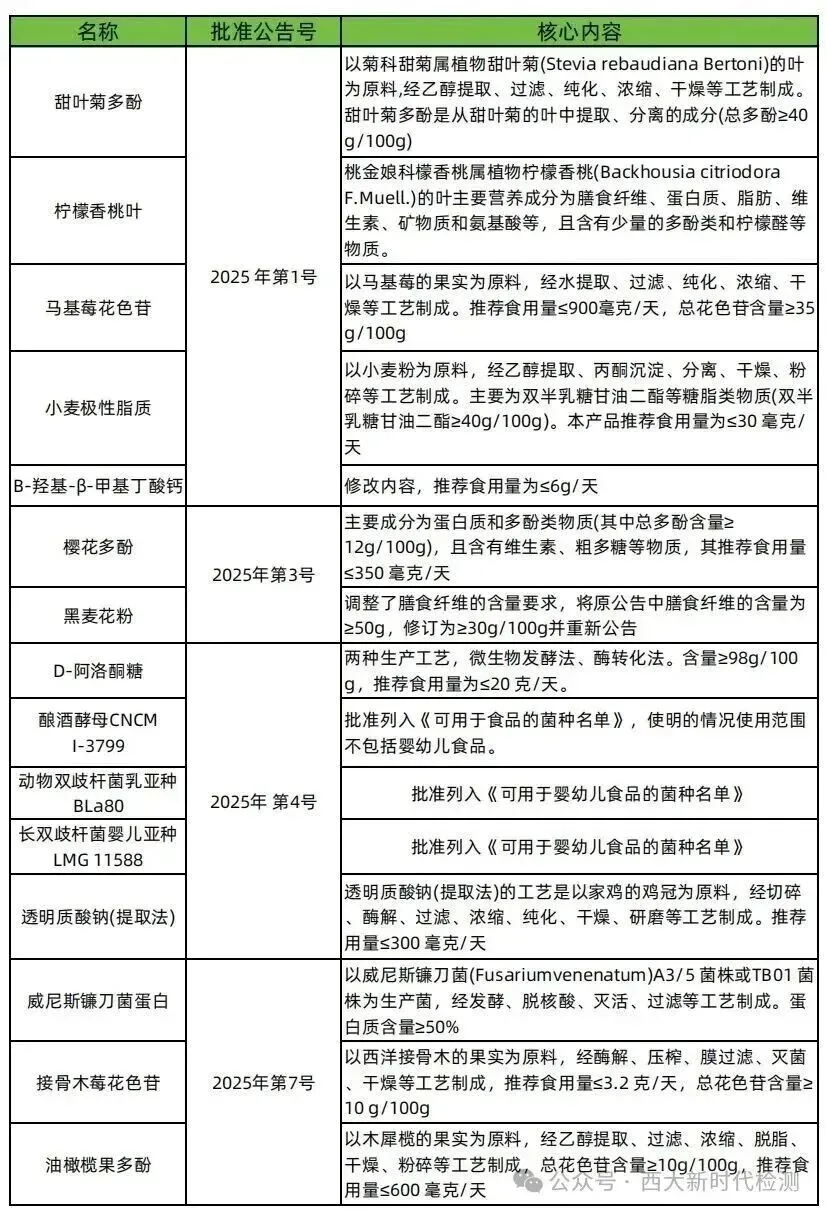
2025年我国新食品原料批准情况分析

2025年,国家卫健委先后发布4个“三新食品”公告(第1、3、4、7号),共批准15例新食品原料,与2024年获许可的12个新食品原料相比较,同比增加了25%。其中黑麦花粉修订了原2023年第3号公告(原公告相关内容作废)。值得注意的是:首个生物合成的D-阿洛酮糖成功获批,标志着合成生物学原料在法规路径上的进一步突破。

新批准原料覆盖植物提取物、微生物、活性成分等多个领域,以“天然来源为基础、精准需求为导向”,代表当前食品产业“健康化、功能化、可持续化”的发展方向,也为未来产品创新提供了明确路径,聚焦于植物提取物与新型发酵产物。


2025年我国新食品原料征求意见情况分析

2025年国家食品安全风险评估中心共发布5次新食品原料公开征求意见,涉及23种原料,是2024年的近两倍(2024年6次12种的征求意见),征求意见的数量有显著提高。截至2025年底,当年度征求意见名单中已有8个已经获批为新食品原料。


2025年我国新食品原料终止审查情况分析

2025年间共有13个产品进入终止审查名单,其中11例和已批准新食品原料实质等同,2例(梁河滇皂英和罗汉参)有相关食用历史,具体信息参考下表:

期望2026年有更多的新食品原料申报和获许可,为国人的餐桌添加丰富的食材,为舌尖上的中国保驾护航。


◆【行业要闻】从1800亿到70%的企业战略布局,清洁标签不再是企业的选择题而是必答题?


