

随着“十四五”收官与“十五五”谋篇,中国生态环保产业在经历了规模快速扩张后,正站在一个关键的转型十字路口。传统增长模式见顶,系统性、高质量、可持续的新发展逻辑成为核心命题。未来已来,行业将驶向何方?又将如何穿越当下的迷雾?本文将深度剖析四大确定性趋势与两大核心挑战,探寻行业的破局之道。
壹
四大趋势:
描绘行业未来十年新图景
趋势一:管网建设引领“五万亿”新市场,
地下战场决定未来格局
过去二十年,环保投资集中于地上的“厂”与“站”;未来十年,决胜关键在于地下的“管”与“网”。国家层面已明确,“十五五”期间全国将新建、改造各类地下管网超过70万公里,直接投资需求预计超过5万亿元。这不仅是基础设施的物理更新,更是一场深刻的产业变革。

市场呈现结构化特征:
1
排水防涝管网(占比约40%)
旨在系统性治理城市内涝,提升城市韧性,是“里子”工程的核心。
2
燃气、供水等老旧管网更新(占比约25%)
聚焦城市生命线安全与效率,目标将供水管网漏损率降至10%以下。
3
数字化赋能(占比约35%)
配套构建的管网数字孪生系统,将催生从智能传感器、检测机器人到大数据分析平台的千亿级智慧运维市场。
这标志着行业重心从“建设为王”转向“全生命周期管理”,为具备勘察设计、智能监测、非开挖修复、数据分析等综合能力的企业打开全新的成长天花板。
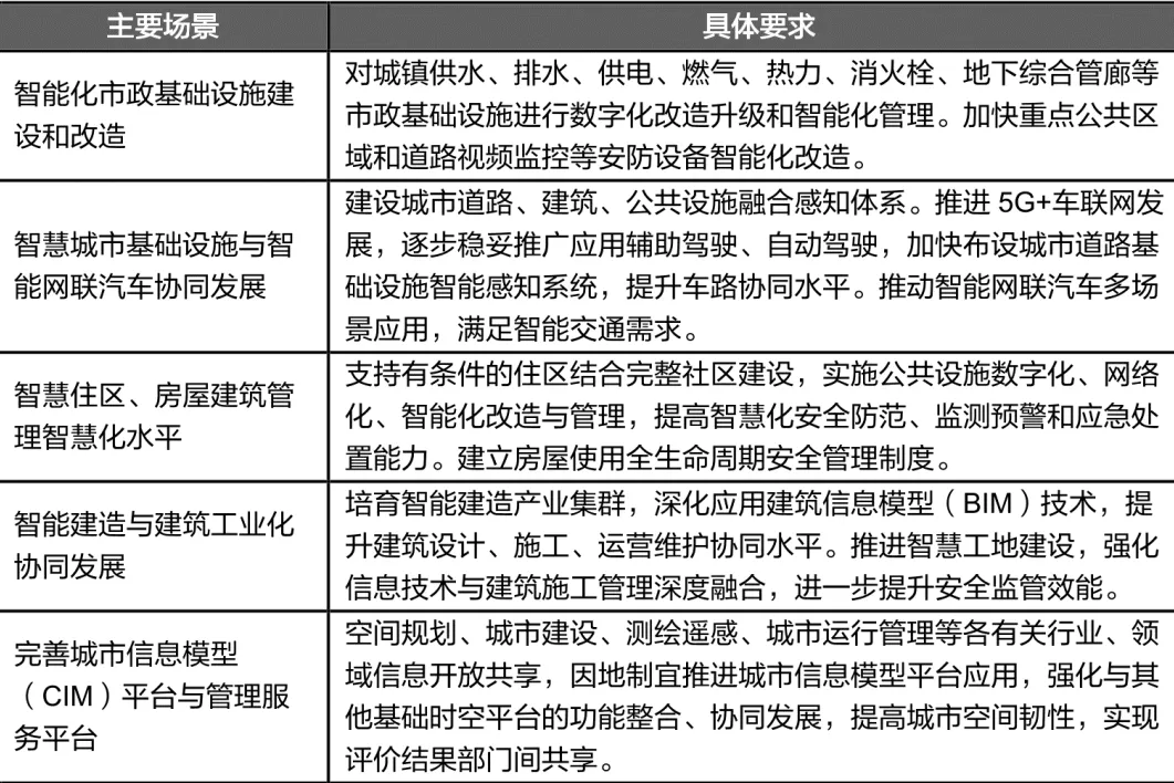
趋势二:韧性城市建设与智慧化赋能,
环保融入城市核心功能
“韧性城市”理念的普及,正将环保从边缘化的治理单元,提升为保障城市安全运行的核心支撑系统。未来的环保产业,必须提供能够应对极端气候、公共卫生事件等冲击的弹性解决方案。

智慧化是实现韧性的关键路径:
1
数字孪生
在虚拟世界完整映射并模拟城市水系统、大气环境,实现污染事件的提前预警与最优调度。
2
AI精准溯源
通过算法模型快速锁定污染源,将环境监管从事后处罚转向事前预防。
3
智能应急
构建医疗废物、突发水污染等事件的快速响应与处置系统。
环保企业的角色,因此将从“工程承包商”和“设备供应商”,升级为城市环境的“智慧管家”和“决策支持者”,其价值创造点延伸至数据服务、算法模型与持续优化的运营智慧。
趋势三:减污降碳协同成为核心驱动力,
重塑产业价值逻辑
“双碳”目标并非环保的“附加题”,而是驱动其从“成本中心”转向“价值中心”的核心引擎。减污与降碳的深度融合,要求环保设施在治理污染的同时,系统性地管理自身的“碳足迹”,并积极创造新的“碳资产”。
实践路径围绕“节能、增汇、创能”展开:
1
过程降碳
系统削减全链条碳排放,包括控制污水处理中CH₄、N₂O的直接逸散,通过智慧化与工艺优化降低电耗、药耗带来的间接排放,以及在建设中选用低碳材料以减少隐含碳。
2
能源回收
将处理设施转变为“能源工厂”与“资源工厂”,如深度开发沼气发电、污水源热泵,以及从废物中回收磷、氮、再生水等高价值资源。
3
提升碳汇与协同价值
超越单纯的“减碳”,通过技术创新主动创造“碳收益”。例如,污水厂沼气发电上网可形成可交易的“碳减排量”;海绵城市建设、人工湿地修复不仅能增强生态调蓄能力,也显著提升了城市生态系统的碳吸收能力,实现环境效益与碳汇价值的协同增长。
未来的竞争,是碳生产力的竞争。企业的核心竞争力将体现为提供“污染治理-碳减排-资源回收-碳资产开发”的一体化解决方案,其价值回报也将拓展至处理费、绿色能源收益及碳信用交易等多元渠道。环保产业正从被动治理走向主动的价值创造。
趋势四:出海拓疆成为重要突围路径,
从“走出去”到“走进去”
面对国内市场的结构性调整,全球化布局已成为领先环保企业的必然战略选择。中国在垃圾焚烧、膜法水处理、超低排放等领域已形成具备全球竞争力的技术、成本与工程管理优势。

海外市场呈现差异化格局:
1
东南亚、中亚、非洲等新兴市场
核心需求是基础设施“从无到有”,中国企业的EPC总包能力、高性价比的模块化装备极具吸引力。
2
欧洲、中东等高端市场
需求集中于技术升级、存量改造与智慧化管理,为中国企业的先进技术、运营服务提供了突破口。
成功的关键在于模式升级:从单一的设备出口或工程承包,转向“技术+装备+投资+运营”的综合服务,甚至通过股权投资深度绑定。这要求企业必须具备跨文化管理能力、本地化融合能力以及对国际标准、规则的深刻理解。

贰
两大挑战:
横亘在高质量发展路上的关隘
挑战一:资金压力
应收账款与融资成本的双重挤压
行业仍严重依赖“政府付费”模式。在地方财政承压的背景下,项目回款周期普遍拉长,大量企业陷入“高应收账款、高负债率”的流动性困境。同时,绿色金融资源更多向重资产的国企、央企倾斜,大量从事技术服务、运营管理的民营企业面临融资难、融资贵的问题,制约了其创新与扩张能力。
挑战二:技术瓶颈
关键材料依赖与科技成果转化率低
部分高端环保装备的核心材料、部件(如高端膜丝、高性能催化剂、精密传感器)仍依赖进口。此外,产学研脱节现象突出,大量实验室成果停留在论文和专利阶段,“最后一公里”的工程化、产品化通道不畅,导致企业面对新需求时往往无成熟、经济的国产技术可用。

叁
破局之道:
系统性构建面向未来的能力
对政府而言,需加快完善污水处理费等价格机制,使优质服务获得合理回报;创新绿色金融产品,打通技术型企业的融资渠道;建立全国统一、公平透明的市场环境。
对企业而言,必须进行深刻的战略重构:
从“规模扩张”转向“价值深耕”,聚焦核心技术与运营服务能力。
拥抱数字化转型,将数据资产转化为决策能力和服务产品。
构建开放合作的生态,在出海、大型系统项目中善于联合产业链伙伴。
行业的未来,属于那些能深刻理解趋势、勇于直面挑战、并持续进行组织与能力更新的企业和个人。


北水教育
面向行业提供人才培养服务
面对深刻变革的环保行业,人才的专业化与领导力的战略性升级,是把握结构性机遇、驾驭未来挑战的核心。北水教育自2011年起深耕行业人才培养,针对当前“系统化转型、智慧化赋能、全球化布局”的产业脉搏,精心打造覆盖管理人才、专业人才及技能人才培养的核心产品体系,为从业者提供从战略视野到运营实战的全方位赋能。
中国环境产业高级经理人研修班
旨在培育引领未来的产业领袖,课程聚焦科技创新、企业出海与AI+思维,通过九大模块助力决策者完成战略领导力跃迁。
运营经营研修班
专注于提升企业的精细化运营与持续增长能力,通过赋能、增长与实践三大课程模块,驱动运营向智能化、低碳化转型升级。
一线员工技能等级培训及评定
面向基层技术与操作岗位,提供系统的线上及线下技能培训、等级认定与取证服务,夯实企业人才梯队的基础能力。
定制化企业内训
根据企业特定需求与发展阶段,提供量身定制的培训解决方案,将行业前沿趋势与企业实战问题深度融合。
北水教育
以深厚行业积淀和前瞻课程设计
致力于成为
环保人才终身学习伙伴
与北水同行
洞见未来,驾驭变革
出品/北水教育官方微信
供稿/徐惠东
责编/郭青
审稿/徐惠东



