全球湿电子化学品行业竞争格局及国内市场突围路径分析
1、湿电子化学品行业概述
湿电子化学品包括通用性湿电子化学品和功能性湿电子化学品。通用性湿电子化学品主要为单品试剂,由单一化学物质构成,包括各类单酸、单碱或其他有机溶剂,如过氧化氢、硝酸、硫酸、氢氟酸、异丙醇等;功能性湿电子化学品主要为混配试剂,是由多个单品试剂按一定配方进行配比得到的试剂,包括各类蚀刻液、显影液、剥离液、清洗剂、扩散源等。
2023年,全球湿电子化学品整体市场规模约684.02亿元,在集成电路、显示面板、太阳能光伏三个应用市场使用的湿电子化学品市场规模分别达到462.00亿元、134.60亿元、87.42亿元。近年来,随着我国经济发展和居民生活水平提高,消费升级促进集成电路、显示面板等行业快速发展,为国内湿电子化学品行业带来发展机遇;同时,伴随集成电路国产化进程加快、我国显示面板制造产能持续增长,国内湿电子化学品市场规模快速扩大。
2、湿电子化学品行业发展历史
(1)国外湿电子化学品发展历史
湿电子化学品(又称超净高纯化学品)于20世纪60年代从高纯化学试剂发展而来,60年代末开始用于集成电路制造的清洗、蚀刻等工艺。1975年,国际半导体设备与材料组织(SEMI)成立标准委员会,制定湿电子化学品的统一国际等级标准,SEMI标准成为业界权威。进入21世纪,SEMI对标准按品种归并,形成G1至G4级成熟技术,G4以上级别也随集成电路纳米化发展逐渐成熟。该化学品已成为超大规模集成电路、显示面板、太阳能电池等领域不可或缺的关键辅助材料,需求快速增长,技术迅速发展。世界市场早期由德、美、日企业垄断,近年来随新市场扩展,韩国、中国大陆及台湾地区的份额逐渐提升。
(2)我国湿电子化学品发展历史
我国湿电子化学品发展阶段

资料来源:普华有策
3、湿电子化学品行业竞争格局
目前全球电子湿化学品市场主要由欧美及日本企业主导。该行业具有较高的技术壁垒,欧美与日本企业凭借长期积累的技术优势,在全球市场中占据支配地位。同时,由于湿电子化学品下游的半导体等产业对生产精度要求极高,客户对供应商的选择极为审慎。欧美传统厂商凭借良好的品牌声誉和较高的市场认可度,在同业竞争中形成了显著的品牌优势。
(1)全球市场格局
美国陶氏杜邦、德国巴斯夫、荷兰阿斯麦等欧美老牌化工企业合计占有全球市场份额约30%以上。其产品线覆盖G4及以上等级,尤其在光刻胶、蚀刻液等高端细分市场处于垄断地位。以陶氏杜邦为例,其在半导体级湿电子化学品市场的占有率超过20%,相关产品广泛应用于EUV光刻机配套工艺中。
日本湿电子化学品企业数量相对较少,但单体企业技术密集度高。东京应化、信越化学等日本企业依托精密的制造工艺,占据全球约27%–28%的市场份额,在光刻胶、高纯度试剂等高端领域与欧美企业处于同一竞争梯队。
此外,韩国SK海力士、中国台湾长春集团等企业通过持续自主研发,逐步打破原有市场垄断,在存储器制造配套化学品领域获得约15%的市场份额。例如,SK海力士的蚀刻液技术已可支持7纳米及以下先进制程。
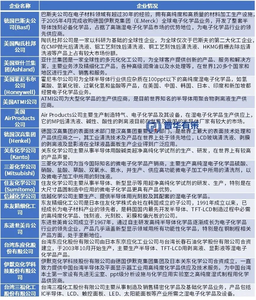
湿电子化学品行业境外主要企业

资料来源:普华有策
(2)国内市场格局
在国内电子化学品产业中,江化微、兴福电子等企业已在太阳能电池及分立器件领域占据主导地位,国内厂商在中低世代线面板用化学品市场的占有率已超过80%。然而,在高端产品领域,如半导体级高纯硫酸、EUV光刻胶等关键材料,依然主要依赖进口。值得关注的是,部分国内领先企业正逐步突破技术壁垒,例如晶瑞电材通过并购整合等举措,已成功实现G5级高纯化学品的规模化生产,并在华虹集团、长鑫存储等国内主要半导体客户中实现批量供货。
国内相关企业有江化微、晶瑞电材、格林达、中巨芯、兴福电子等。
国内相关企业情况

资料来源:普华有策
4、行业发展趋势分析
“十五五”时期,在科技创新与产业链安全的国家战略导向下,湿电子化学品行业将迎来结构性发展机遇。国产化替代成为核心主线,政策持续聚焦关键材料自主可控,推动企业在半导体级高纯试剂、高端光刻胶等领域加快技术攻关与产能建设,逐步突破外资垄断。
AI技术正深度融入研发与生产环节,通过智能配方设计、工艺优化与质量控制,提升产品纯度与一致性,助力行业向高端化、精细化跃升。技术创新驱动下,产品向G5级以上、支持先进制程的方向迭代,绿色工艺与循环利用也成为可持续发展重点。
市场需求持续增长,集成电路仍是最大动力,12英寸晶圆与先进封装带来强劲需求。同时,在光伏、显示面板及第三代半导体等新兴领域,湿电子化学品的应用场景不断拓展,推动行业向多元高端应用延伸。
行业竞争格局加速重塑,具备技术、资本与客户资源的头部企业优势凸显,市场份额进一步集中。国内企业依托本土供应链与政策支持,在中高端市场持续渗透,逐步形成与欧美日企业竞合并存、区域化发展的新态势。
《“十五五”时期湿电子化学品行业市场调研及发展趋势预测报告》涵盖行业全球及中国发展概况、供需数据、市场规模,产业政策/规划、相关技术/专利、竞争格局、上游原料情况、下游主要应用市场需求规模及前景、区域结构、市场集中度、重点企业/玩家,企业占有率、行业特征、驱动因素、市场前景预测,投资策略、主要壁垒构成、相关风险等内容。同时北京普华有策信息咨询有限公司还提供市场专项调研项目、产业研究报告、产业链咨询、项目可行性研究报告、专精特新小巨人认证、市场占有率报告、十五五规划、项目后评价报告、BP商业计划书、产业图谱、产业规划、蓝白皮书、国家级制造业单项冠军企业认证、IPO募投可研、IPO工作底稿咨询等服务。(PHPOLICY:GYF)
目录
第一章 湿电子化学品行业相关概述
第一节 湿电子化学品行业定义及分类
一、行业定义
二、行业特性及在国民经济中的地位及影响
第二节 湿电子化学品行业特点及模式
一、湿电子化学品行业发展特征
二、湿电子化学品行业经营模式
第三节 湿电子化学品行业产业链分析
一、产业链结构
二、湿电子化学品行业主要上游“十四五”时期供给规模分析
三、湿电子化学品行业主要上游“十四五”时期价格分析
四、湿电子化学品行业主要上游“十五五”时期发展趋势分析
五、湿电子化学品行业主要下游“十四五”时期发展概况分析
六、湿电子化学品行业主要下游“十五五”时期发展趋势分析
第二章 湿电子化学品行业全球发展分析
第一节 全球湿电子化学品市场总体情况分析
一、全球湿电子化学品行业的发展特点
二、全球湿电子化学品市场结构
三、全球湿电子化学品行业市场规模分析
四、全球湿电子化学品行业竞争格局
五、全球湿电子化学品市场区域分布
六、全球湿电子化学品行业市场规模预测
第二节 全球主要国家(地区)市场分析
一、欧洲
1、欧洲湿电子化学品行业市场规模
2、欧洲湿电子化学品市场结构
3、“十五五”时期欧洲湿电子化学品行业发展前景预测
二、北美
1、北美湿电子化学品行业市场规模
2、北美湿电子化学品市场结构
3、“十五五”时期北美湿电子化学品行业发展前景预测
三、日韩
1、日韩湿电子化学品行业市场规模
2、日韩湿电子化学品市场结构
3、“十五五”时期日韩湿电子化学品行业发展前景预测
四、其他
第三章 《国民经济行业分类与代码》中湿电子化学品所属行业“十五五”时期规划概述
第一节 “十四五”时期所属行业发展回顾
一、“十四五”时期所属行业运行情况
二、“十四五”时期所属行业发展特点
三、“十四五”时期所属行业发展成就
第二节 湿电子化学品行业所属行业“十五五”时期规划解读
一、“十五五”时期规划的总体战略布局
二、“十五五”时期规划对经济发展的影响
三、“十五五”时期规划的主要目标
第四章 “十五五”时期行业发展环境分析
第一节 “十五五”时期世界经济发展趋势
第二节 “十五五”时期我国经济面临的形势
第三节 “十五五”时期我国对外经济贸易预测
第四节“十五五”时期行业技术环境分析
一、行业相关技术
二、行业专利情况
1、中国湿电子化学品专利申请
2、中国湿电子化学品专利公开
3、中国湿电子化学品热门申请人
4、中国湿电子化学品热门技术
第五节“十五五”时期行业社会环境分析
第五章 普华有策对湿电子化学品行业总体发展状况
第一节 湿电子化学品行业特性分析
第二节 湿电子化学品产业特征与行业重要性
第三节 “十四五”时期湿电子化学品行业发展分析
一、“十四五”时期湿电子化学品行业发展态势分析
二、“十四五”时期湿电子化学品行业发展特点分析
三、“十五五”时期区域产业布局与产业转移
第四节 “十四五”时期湿电子化学品行业规模情况分析
一、行业单位规模情况分析
二、行业人员规模状况分析
三、行业资产规模状况分析
四、行业市场规模状况分析
第五节 “十四五”时期湿电子化学品行业财务能力分析与“十五五”时期预测
一、行业盈利能力分析与预测
二、行业偿债能力分析与预测
三、行业营运能力分析与预测
四、行业发展能力分析与预测
第六章 POLICY对“十五五”时期我国湿电子化学品市场供需形势分析
第一节 我国湿电子化学品市场供需分析
一、“十四五”时期我国湿电子化学品行业供给情况
二、“十四五”时期我国湿电子化学品行业需求情况
1、湿电子化学品行业需求市场
2、湿电子化学品行业客户结构
3、湿电子化学品行业区域需求结构
三、“十四五”时期我国湿电子化学品行业供需平衡分析
第二节 湿电子化学品产品市场应用及需求预测
一、湿电子化学品产品应用市场总体需求分析
1、湿电子化学品产品应用市场需求特征
2、湿电子化学品产品应用市场需求总规模
二、“十五五”时期湿电子化学品行业领域需求量预测
1、“十五五”时期湿电子化学品行业领域需求产品功能预测
2、“十五五”时期湿电子化学品行业领域需求产品市场格局预测
第七章 我国湿电子化学品行业运行分析
第一节 我国湿电子化学品行业发展状况分析
一、我国湿电子化学品行业发展阶段
二、我国湿电子化学品行业发展总体概况
第二节 “十四五”时期湿电子化学品行业发展现状
一、“十四五”时期我国湿电子化学品行业市场规模(增速)
二、“十四五”时期我国湿电子化学品行业发展分析
三、“十四五”时期中国湿电子化学品企业发展分析
第三节 “十四五”时期湿电子化学品市场情况分析
一、“十四五”时期中国湿电子化学品市场总体概况
二、“十四五”时期中国湿电子化学品市场发展分析
第四节 我国湿电子化学品市场价格走势分析
一、湿电子化学品市场定价机制组成
二、湿电子化学品市场价格影响因素
三、“十四五”时期湿电子化学品价格走势分析
四、“十五五”时期湿电子化学品价格走势预测
第八章 POLICY对中国湿电子化学品市场规模分析
第一节 “十四五”时期中国湿电子化学品市场规模分析
第二节 “十四五”时期我国湿电子化学品区域结构分析
第三节 “十四五”时期中国湿电子化学品区域市场规模
一、“十四五”时期东北地区市场规模分析
二、“十四五”时期华北地区市场规模分析
三、“十四五”时期华东地区市场规模分析
四、“十四五”时期华中地区市场规模分析
五、“十四五”时期华南地区市场规模分析
六、“十四五”时期西部地区市场规模分析
第四节 “十五五”时期中国湿电子化学品区域市场前景预测
一、“十五五”时期东北地区市场前景预测
二、“十五五”时期华北地区市场前景预测
三、“十五五”时期华东地区市场前景预测
四、“十五五”时期华中地区市场前景预测
五、“十五五”时期华南地区市场前景预测
六、“十五五”时期西部地区市场前景预测
第九章 普●华●有●策对“十五五”时期湿电子化学品行业产业结构调整分析
第一节 湿电子化学品产业结构分析
一、市场细分充分程度分析
二、下游应用领域需求结构占比
三、领先应用领域的结构分析(所有制结构)
第二节 产业价值链条的结构分析及产业链条的整体竞争优势分析
一、产业价值链条的构成
二、产业链条的竞争优势与劣势分析
第十章 湿电子化学品行业竞争力优势分析
第一节 湿电子化学品行业竞争力优势分析
一、行业整体竞争力评价
二、行业竞争力评价结果分析
三、竞争优势评价及构建建议
第二节 中国湿电子化学品行业竞争力剖析
第三节 湿电子化学品行业SWOT分析
一、湿电子化学品行业优势分析
二、湿电子化学品行业劣势分析
三、湿电子化学品行业机会分析
四、湿电子化学品行业威胁分析
第十一章 “十五五”时期湿电子化学品行业市场竞争策略分析
第一节 行业总体市场竞争状况分析
一、湿电子化学品行业竞争结构分析
1、现有企业间竞争
2、潜在进入者分析
3、替代品威胁分析
4、供应商议价能力
5、客户议价能力
6、竞争结构特点总结
二、湿电子化学品行业企业间竞争格局分析
1、不同规模企业竞争格局
2、不同所有制企业竞争格局
3、不同区域企业竞争格局
三、湿电子化学品行业集中度分析
1、市场集中度分析
2、企业集中度分析
3、区域集中度分析
第二节 中国湿电子化学品行业竞争格局综述
一、湿电子化学品行业竞争概况
二、重点企业市场占有率分析
三、湿电子化学品行业主要企业竞争力分析
1、重点企业资产总计对比分析
2、重点企业从业人员对比分析
3、重点企业营业收入对比分析
4、重点企业利润总额对比分析
5、重点企业负债总额对比分析
第三节 “十四五”时期湿电子化学品行业竞争格局分析
一、国内主要湿电子化学品企业动向
二、国内湿电子化学品企业拟在建项目分析
三、我国湿电子化学品市场集中度分析
第四节 湿电子化学品企业竞争策略分析
一、提高湿电子化学品企业竞争力的策略
二、影响湿电子化学品企业核心竞争力的因素及提升途径
第十二章 普华有策对行业重点企业发展形势分析
第一节 企业一
一、企业概况及湿电子化学品产品介绍
二、企业核心竞争力分析
三、企业主要利润指标分析
四、“十四五”时期主要经营数据指标
五、企业发展战略规划
第二节 企业二
一、企业概况及湿电子化学品产品介绍
二、企业核心竞争力分析
三、企业主要利润指标分析
四、“十四五”时期主要经营数据指标
五、企业发展战略规划
第三节 企业三
一、企业概况及湿电子化学品产品介绍
二、企业核心竞争力分析
三、企业主要利润指标分析
四、“十四五”时期主要经营数据指标
五、企业发展战略规划
第四节 企业四
一、企业概况及湿电子化学品产品介绍
二、企业核心竞争力分析
三、企业主要利润指标分析
四、“十四五”时期主要经营数据指标
五、企业发展战略规划
第五节 企业五
一、企业概况及湿电子化学品产品介绍
二、企业核心竞争力分析
三、企业主要利润指标分析
四、“十四五”时期主要经营数据指标
五、企业发展战略规划
第十三章 普●华●有●策对“十五五”时期湿电子化学品行业投资前景展望
第一节 湿电子化学品行业“十五五”时期投资机会分析
一、湿电子化学品行业典型项目分析
二、可以投资的湿电子化学品模式
三、“十五五”时期湿电子化学品投资机会
第二节 “十五五”时期湿电子化学品行业发展预测分析
一、产业集中度趋势分析
二、“十五五”时期行业发展趋势
三、“十五五”时期湿电子化学品行业技术开发方向
四、总体行业“十五五”时期整体规划及预测
第三节 “十五五”时期规划将为湿电子化学品行业找到新的增长点
第十四章 普●华●有●策对 “十五五”时期湿电子化学品行业发展趋势及投资风险分析
第一节 “十四五”时期湿电子化学品存在的问题
第二节 “十五五”时期发展预测分析
一、“十五五”时期湿电子化学品发展方向分析
二、“十五五”时期湿电子化学品行业发展规模预测
三、“十五五”时期湿电子化学品行业发展趋势预测
四、“十五五”时期湿电子化学品行业发展重点
第三节 “十五五”时期行业进入壁垒分析
一、技术壁垒分析
二、资金壁垒分析
三、政策壁垒分析
四、其他壁垒分析
第四节 “十五五”时期湿电子化学品行业投资风险分析
一、竞争风险分析
二、原材料风险分析
三、人才风险分析
四、技术风险分析
五、其他风险分析


