
▍报告来源:国务院国有资产监督管理委员会(国资委)& 国家数据局
▍会员权益:每天50篇各领域最新的高质量报告
《中央企业高质量数据集建设研究报告》深入剖析了在新一轮科技革命和产业变革背景下,中央企业高质量数据集建设的背景、挑战、实践与未来展望。报告指出,高质量数据集已成为支撑人工智能发展和行业智能化转型的关键基础,是提升央企核心竞争力的重要抓手。在国务院国资委推动的“人工智能+”行动和产业焕新行动引领下,央企正从单点建设应用转向体系化建设,以加速行业智能化转型。
建设背景:政策与需求双重驱动
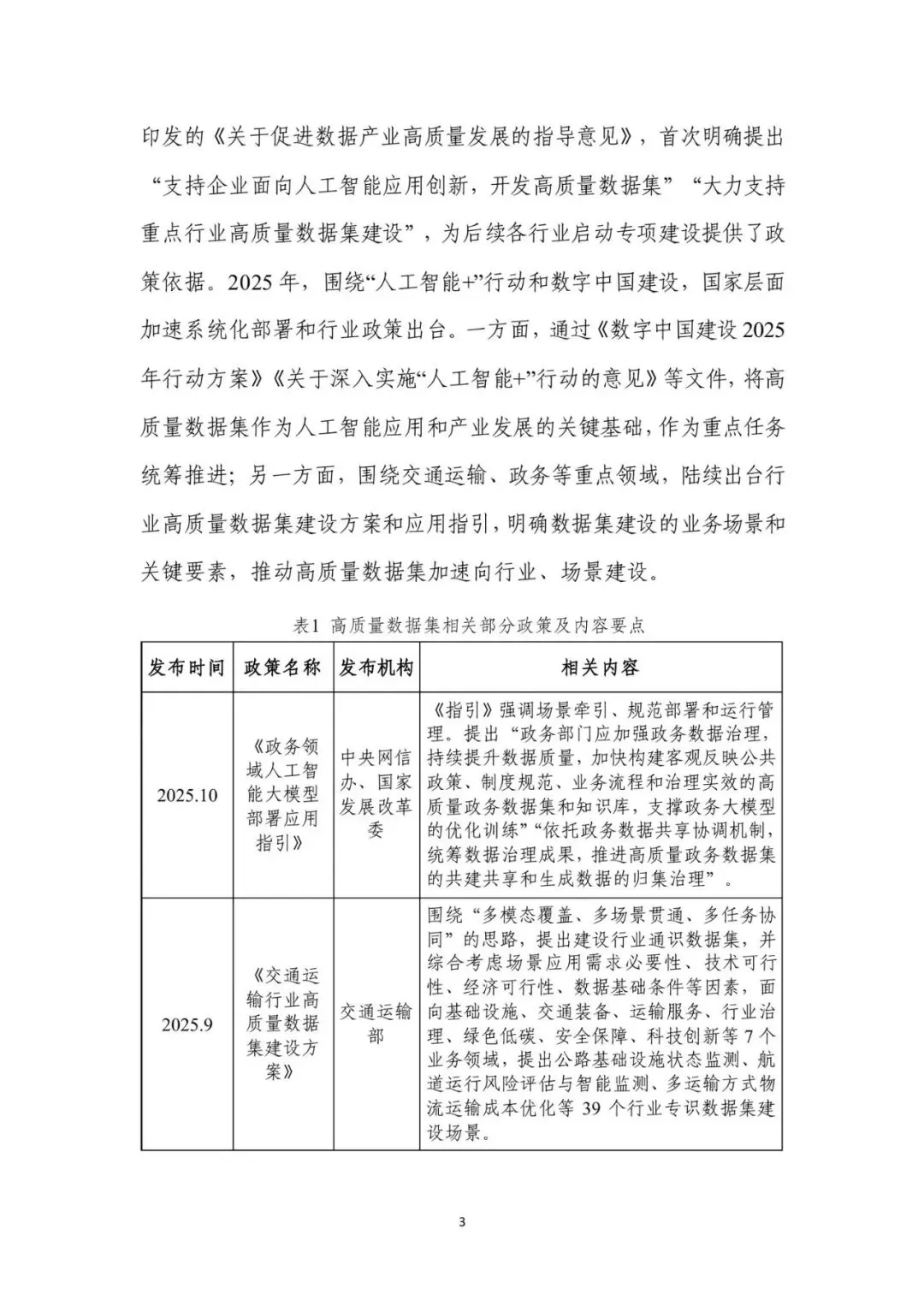
报告强调,行业智能化转型已深度渗透至生产运行优化、风险预警等核心环节,对数据的规模、质量和多模态融合提出了更高要求。能源、制造、交通等重点行业的数据具有来源多样、标准不一、时序跨度长等特点,亟需通过高质量数据集实现统一组织与治理。与此同时,国家层面政策引导持续加强。从2023年的《“数据要素×”三年行动计划》,到2024年的《关于促进数据产业高质量发展的指导意见》,再到2025年《数字中国建设2025年行动方案》和《关于深入实施“人工智能+”行动的意见》等一系列文件,均明确将高质量数据集建设作为人工智能应用和产业发展的关键基础,并推动其在交通运输、政务等具体领域加速落地。
面临的主要问题与挑战
尽管建设步伐加快,但报告指出央企高质量数据集建设仍处于起步阶段,面临多重挑战。制度层面,数据所有权、使用权和收益分配等基础制度不清晰,企业内部也缺乏覆盖全环节的配套制度,制约了数据的共享流通和数据集持续建设。标准层面,多数行业尚未形成覆盖数据采集、格式、标注和质量评估的完整标准体系,导致数据互通与质量互认困难。技术层面,数据处理全流程未完全打通,面向非结构化、多模态数据的智能处理工具不足,质量评估也多为事后环节,影响建设效率与效果。生态层面,可信数据空间的运营机制和以“数据即服务”为核心的商业模式尚未成熟,阻碍了数据集的流通应用与迭代。
建设实践与核心环节分析
报告将高质量数据集建设视为一项系统性工程,并从建设、运营和基础保障三方面分析了央企实践。在建设环节,核心包括需求管理、数据采集、处理、标注、质量管理和交付。当前,数据需求正从部门单点提出转向结合企业智能化规划进行集中统筹。数据采集来源广泛,涵盖内部业务系统、采购的数据产品及开源数据等,逐步形成“面向场景取数”和“多源多模态”的特点。数据处理环节,部分央企正优化技术架构,研发覆盖全流程的工具链,并通过算子化、流水线化提升处理的一致性与灵活性。数据标注则高度依赖业务场景的专业性,需要制定清晰的标注规则并确保质量。
行业应用案例与未来展望
报告通过智慧能源、工业制造、绿色低碳、交通物流、医疗卫生、现代农业、移动通信、应急管理等八大领域的案例,具体展示了高质量数据集如何赋能行业智能化转型。例如,交通物流企业汇聚多源数据建设数据集,能源企业推动行业数据资源整合与共享。展望未来,报告认为需进一步细化内外部制度、完善标准体系、强化技术支撑能力,并构建协同共赢的产业生态。只有系统性地解决这些问题,才能推动高质量数据集从支撑性资源真正转变为基础性能力,从而决定央企乃至整个产业智能化转型的深度与质量。























