Netflix 最新发布的 2025 年第四季度股东信以及后续的财报采访,表面上它仍是财务披露文件,但字里行间传递的,是一份更接近“作战计划”的战略宣言——以及一个让整个娱乐行业无法忽视的关键词:华纳兄弟。
当市场的目光从“季度表现”转向“潜在并购”,你就会意识到:这不再是一次普通的财报解读,而更像一份行业大地震来临之前的“震前预警”。
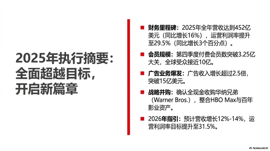
一、财报,不止是数字
漂亮的数字——收入、利润、用户规模——当然值得关注,但它们在这里更像是“证据链”。它们共同指向一个更核心的问题:
Netflix 到底是如何积蓄力量,去发动一场市级(量级巨大)的收购?
换句话说,财报里的所有数据,不是为了证明“我过得不错”,而是为了证明“我有资格、有能力、也有理由做一件更大的事”。
若把这份报告当作一张“作战地图”,它至少包含三层逻辑:
1.军火库有多雄厚:现金流与盈利能力是否足以支撑大规模资本动作。
2.王牌武器怎么升级:内容战略是否发生了关键转向,能否支撑更大版图。
3.最后一枚重棋:并购本身将如何重构行业格局与竞争边界。

二、军火库:Netflix 的“底气”从哪来?
在讨论任何“惊天收购”之前,首先要回答一个朴素的问题:钱从哪里来?
股东信披露的信息里,最能体现“底气”的,往往不是营收或用户,而是两项更接近“战备指标”的数字:
1)盈利能力继续抬升:赚钱效率变高
管理层强调营业利润率提升,意味着 Netflix 并不是单纯靠规模扩张堆出来的增长,而是在经营效率上变得更“硬”。利润率上行,常常意味着:
·内容投入更精确
·变现方式更成熟
·定价权或结构性优势更强
在流媒体竞争趋于常态化之后,利润率的改善,本质上是“商业模式稳定”的信号。


2)自由现金流变成“弹药”:不是停滞,而是蓄力
更关键的是自由现金流的大幅提升。很多人会担心:
当一家公司从“烧钱换增长”转向“现金流机器”,是不是就意味着创新乏力、增长见顶、进入无聊的“现金牛”阶段?
Netflix 的表态恰恰是:这不是终点,而是起点。
现金流的意义在于:它不仅能改善财务健康,还能显著提高战略动作的空间,包括:
·更灵活的内容投入节奏
·更强的谈判筹码
·更大规模的并购能力
简单说:这笔钱不是用来“存银行”的,而是用来“上战场”的。

3)广告业务:第二增长引擎开始成形
一个常被忽略但至关重要的变化是:广告业务正在被抬升为关键变量。
在订阅增长放缓的大背景下,广告模式的意义不只是“多一条收入线”,而是:
·让 Netflix 能覆盖更广的用户支付能力区间
·让单用户生命周期价值(LTV)重新上台阶
·让内容投入有了更多“回收路径”
当广告收入增速显著高于订阅主业时,它传递出的信号是:Netflix 找到了新的、而且更高利润弹性的增长引擎。这会直接强化资本市场对其“可承受大规模收购”的信心。

三、王牌武器:内容战略的底层重构——“并非所有观看都生而平等”
财报里最值得咀嚼的一句话,是这句:并非所有观看都生而平等。
它意味着 Netflix 正在重新定义“什么叫成功”。
1)从“观看时长”到“粉丝关系”:KPI 改了
过去,流媒体评价内容的核心指标往往是:有多少人看、看了多久、完播率如何。
这些指标确实重要,但 Netflix 现在更在乎第二层:粉丝圈(Fandom)。
也就是说,一部内容的价值不再只取决于“被多少人消费”,还取决于:
·有多少人愿意围绕它持续投入注意力
·愿意自发传播、二创、线下参与
·愿意为周边、衍生体验、活动掏钱
当评价体系从“观看”转向“关系”,内容就不再是货架上的商品,而更像是一套可以持续开发的资产。

2)从“内容超市”到“文化乐园”:商业模式在换底盘
如果把 Netflix 看作一个“内容超市”,它的商业模式是:用爆款把你吸引进来,再用海量内容让你持续续费。
但如果目标变成“文化乐园”,商业模式就会扩展为:把虚拟热爱转换为真金白银的多元变现。
于是你会看到更多线下体验店、粉丝社区、沉浸式活动等尝试——它们不是边缘业务,而可能是新战略的试验场。
一句话概括:过去的 KPI 是“你看了多久”,现在的 KPI 是“你有多爱”。

四、边界扩张:直播、游戏、播客背后的共同目标
当内容战略升级后,Netflix 的触角开始伸向传统影视之外:直播、游戏、播客。
表面上看,这是多元化;但它们背后的核心目标高度一致:尽可能多地抢占你的闲暇时间。
1)直播:用“事件性”制造社交货币
传统内容可以“攒着看”,直播不行。直播天然具备:强时效性、强社交讨论度、强拉新效应。
直播带来的兴奋感和新增用户,可能远超其在总观看时长中的占比。这是典型的“杠杆型内容”。
2)游戏与播客:把娱乐时间变成生态时间
当你下班后选择的不是“看一集剧”,而是:在 Netflix 里玩一局游戏;听一段播客;参与一次互动活动。
那 Netflix 的竞争对手就不再只是其他流媒体,而会扩展为:YouTube、Spotify,甚至 PlayStation。
最终,它试图成为你整个娱乐生活的“操作系统”。

五、落子:为什么“收购华纳兄弟”在逻辑上顺理成章?
当你把上述三层逻辑串起来,再看“收购华纳兄弟”,就不再是突发奇想,而更像一次战略闭环:
·财务上:现金流与盈利能力提供弹药
·内容上:从观看到粉丝的体系需要更强 IP 供给
·生态上:从超市到乐园需要更深的资产与品牌

在这个框架下,收购所带来的价值被描述为三类关键资源:
1.百年 IP 宝库:经典 IP 的长期开发能力
2.成熟的院线电影业务:补齐“电影工业化能力”短板
3.HBO 品牌:为平台开辟更高端的内容分层与定价空间
这不是简单的“跨界”,而是一次对核心业务的史诗级增强。

六、监管叙事:Netflix 如何把并购包装成“对所有人都好”?
大并购绕不开监管审查。Netflix 的应对逻辑是:不能再用旧眼光只看电视行业,因为电视的边界已经模糊。
它试图把监管讨论从“影视公司并购”转移为“屏幕时间竞争”:
·YouTube 不再只是视频网站,也进入顶级娱乐赞助体系
·亚马逊从电商变成影视玩家
·苹果也在内容上拿到行业认可
于是结论变成:今天所有争夺用户屏幕时间的公司,都是竞争对手。
因此这笔交易不是制造垄断,而是为了在更广阔、更激烈的竞争格局里生存与发展。
最后,它把交易总结为三个标签:亲消费者、亲创作者、亲增长。

结语:Netflix 的对手,还是某几家流媒体吗?
股东信里有一句很值得反复咀嚼:
Netflix 的竞争对手不仅包括流媒体与传统电视,还包括社交媒体、视频游戏、音乐会等,几乎覆盖所有休闲活动。
那么问题就变得更尖锐:
当它同时拥有全球最大的流媒体平台、顶级电影制片资产、以及最具声望的付费电视品牌之后——它的对手还只是迪士尼或亚马逊吗?
还是说,它正在向一个更宏大的目标迈进:成为“休闲时间本身”的最大竞争者?
这个问题的答案,很可能会定义未来十年的文化娱乐格局。



