
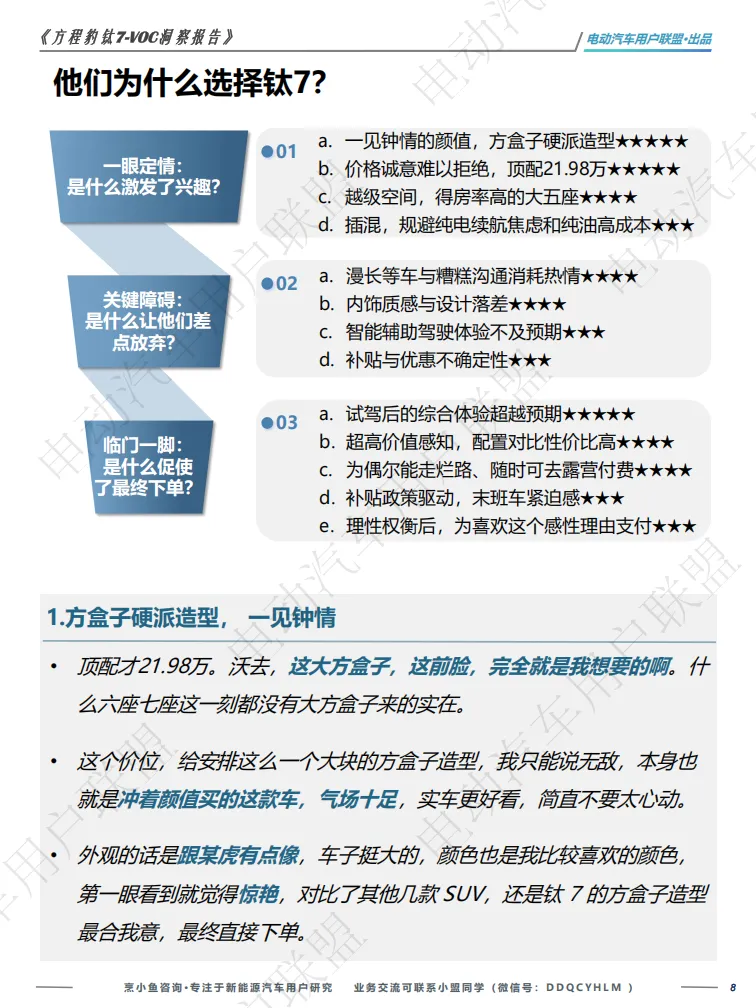
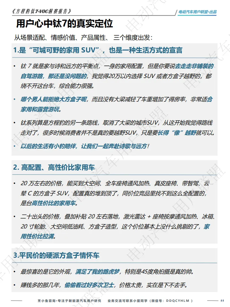
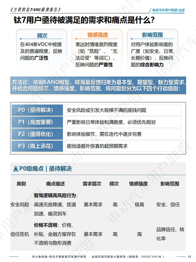
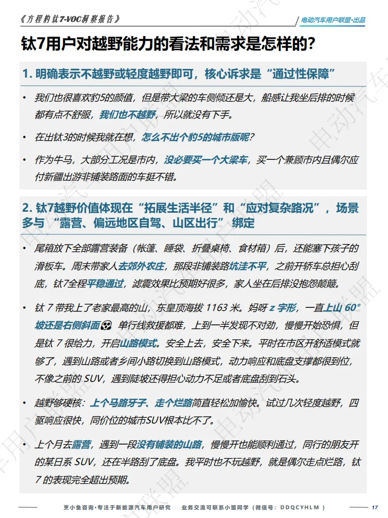
本文提供完整版报告下载,请查看文后提示。
以下为报告节选:















本报告共计:19页。受篇幅限制,仅列举部分内容。
#重磅推荐#
绿色通道,报告一键下载!
需要批量下载和及时更新最新汽车行业分析报告的朋友,可以加入我们的《未来汽车社群》知识星球,大量的中外文精品汽车行业分析报告及各类专题资料将会优先分享到未来汽车社群中,加入即可下载全部报告。
识别二维码加入知识星球,每年可以获得2000+份最新的行业报告,现有报告5000+篇,原价299元/年,现在限时特惠,年费仅50元。相当于每天仅需0.14元。
《未来汽车社群》加入请扫描以下二维码
↓↓↓

PS:加入《未来汽车社群》知识星球1年内可免费下载所有的报告,包括:智能网联、新能源、共享出行、人形机器人、低空经济及传统汽车行业报告等,目前每天仍会新增至少5篇行业报告,欢迎加入。


