提示点击上方蓝字订阅↑为职业成长加满油~
【报告内容较多,仅展示部分】文末附干货下载方式
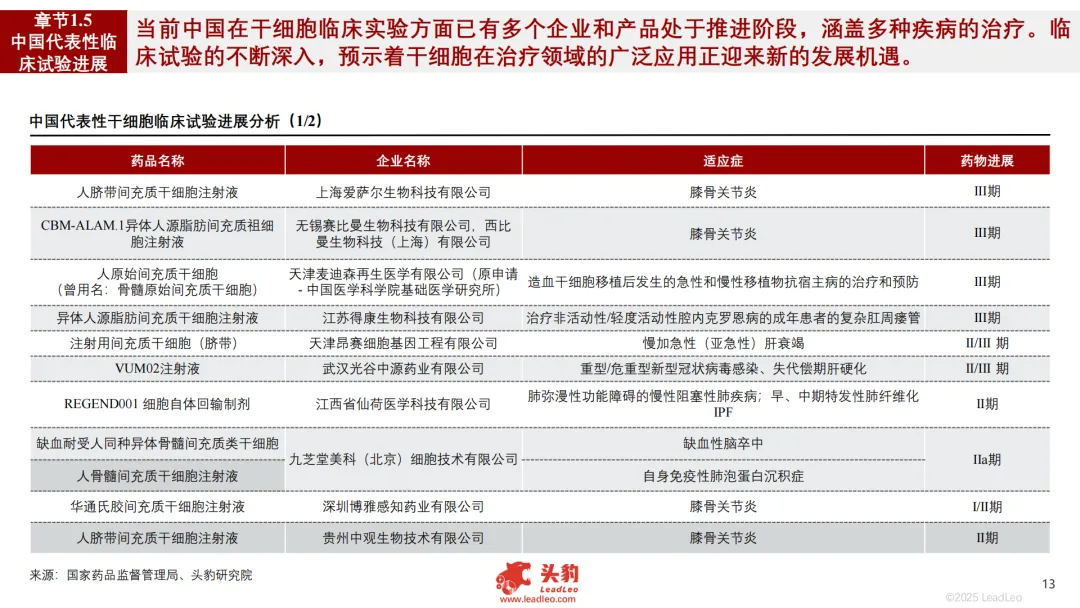
2025年中国干细胞行业迈入高速发展的黄金期,产业化进程迎来关键突破。首款间充质干细胞治疗药物获批上市,标志着行业从临床研究向商业化落地跨越,全球第二的586项临床研究数量彰显研发实力。产业链各环节协同进阶,上游存储领域成熟度领先,中游形成区域产业集聚,下游聚焦慢病治疗场景,在政策护航、需求拉动与技术迭代下稳步前行,同时也面临合规管控与质量提升的现实挑战,智能化、精准化成为未来演进核心方向。
1.中国干细胞产业链各环节有何特点,头部企业又有哪些布局?
上游以细胞采集、存储、检测为核心,是全链条最成熟的板块,市场呈现梯队化竞争格局。中源协和以A股上市优势构建“存储+检测+治疗研发”全模式,博雅干细胞凭借AABB三重认证深耕“细胞+外泌体”管线,北科生物侧重存储与应用探索融合,汉氏联合则以全流程CDMO服务筑牢行业地位。中游药物研发集中于京津冀、长三角、珠三角三大区域,技术路线持续拓展,从传统造血干细胞向间充质干细胞、iPSC及外泌体延伸。下游落地依赖医疗机构与临床转化平台,脐带/胎盘来源细胞占比达59.2%,IND管线中呼吸系统疾病领域占31条,膝骨关节炎、特发性肺纤维化等慢病场景成为研究热点。
2.行业核心政策支持与监管体系如何构建,对发展产生了哪些影响?
当前监管核心是“双备案制”,药监局依据相关技术指导原则负责药品研发注册,卫健委凭借对应管理办法管控医疗技术备案,双向发力保障行业秩序与患者安全。2025年《生物医学新技术临床研究和临床转化应用管理条例》《细胞治疗产品生产检查指南》等政策落地,全链条赋能创新、强化质量管控。这一体系推动行业告别野蛮生长,合规企业凭借标准化能力获得竞争优势,技术转化效率显著提升。海南博鳌乐城先行区明确细胞治疗收费标准,多家三甲医院成立细胞治疗中心,让技术落地更具规范性与可及性。
3.驱动行业发展的核心力量是什么,未来技术创新聚焦哪些方向?
老龄化加剧与需求升级是核心驱动力,2024年老龄率达22.0%,慢病高发催生大量治疗需求,2025年65%的高净值人群将健康列为首要关注方向,叠加政策扶持与技术突破,为行业注入动力。未来技术创新围绕三大维度展开,生产端强化全生命周期质量管理与数据追溯,融入数字孪生技术优化工艺;应用端深耕3D生物打印组织再生、CRISPR基因编辑精准治疗,iPSC衍生类器官培养已实现临床级突破,为失明等疾病治疗提供新路径;生产模式依托自动化封闭式系统与AI赋能,结合一次性使用技术,实现规模化、标准化生产,提升产品质量一致性。




















获取报告原文及海量企业数字化转型、大模型应用、新能源行业、碳中和、5G、元宇宙、区块链、智慧城市、短视频、微短剧等热门行业资料,专家PPT......等更多报告及行业方案、行业案例,请至星球:极光智库
【极光智库 | 你的职业成长加速器】 ——专注实战的行业知识共享社区
◆ 为什么选择我们?3大核心价值 ◆
✅ 省时:每日人工精选50+高质量报告
✅ 省钱:1个星球=10个垂直领域资源库(年省3000+订阅费)
✅ 省心:结构化知识库+行业术语词典
? 深度覆盖15+前沿领域:
AI大模型应用 | 企业数字化转型 | 新能源产业链 | 碳中和落地路径
5G+物联网 | 元宇宙商业场景 | 区块链技术 | 智慧城市解决方案
短视频运营指南 | 微短剧行业洞察 | 营销增长方法论...
? 会员专享资源库:
▷ 5000+份行业白皮书/案例集(含未公开内部资料)
▷ 300+套行业方案(商业计划书/可行性报告等)
? 加入我们你将获得:
1. 建立系统的行业认知框架
2. 获取决策支持的底层数据
3. 掌握先人一步的行业动向
▌常见问题解答
Q:适合哪些人加入?
→ 需要行业数据的市场人员 | 寻求转型机会的职场人 | 商业分析从业者 | 创新创业者
Q:资料如何获取?
→ 知识星球App端、网页端均已开放下载功能
让专业情报成为你的职场杠杆 与行业先行者共同进化 ↓↓↓
在星主的不断努力下,每周都会登上活跃星球榜前十,实际上作为一个资料分享的知识星球,意味着星主每天都是顶格在发很多的资料,加入本星球相当于加入10个专业星球!星球各行业资料分类标签见下图


资料领取方式:
本文获取方式:将文章分享至???圈,点击菜单栏“联系我们”,添加小客服领取哦



