

汽车出行云行业相关概述
汽车出行云是基于云计算平台,为智能汽车全产业链提供技术支撑的数字化底座。依托智算中心算力集群与V2X车路协同网络,构建“车-云-路-人”四维协同生态,赋能“研发-生产-销售-使用”全链条数字化升级。从研发端加速自动驾驶算法迭代,到生产端提升效率,再到使用端支撑智能座舱与自动驾驶,汽车出行云全面赋能行业。同时,深度整合新能源充电网络与出行服务,推动行业从“降本增效”向“智能驱动”跃迁,成为智能汽车时代重构产业生态的核心基础设施。
汽车出行云以数据和算力为核心,深度融入车辆全生命周期与交通系统场景,推动智能化协同升级。它正从赋能工具转变为重塑产业生态的关键基础设施,成为车企竞争力的重要支点。

相关报告:智研咨询发布的《中国汽车出行云行业市场全景评估及投资前景研判报告》

汽车出行云行业发展背景
1、汽车智能化加速演进
汽车智能化的“车轮”滚滚向前,在技术发展、用户需求和市场竞争等多重因素的推动下,“智驾平权”已是大势所趋。尤其是新能源汽车领域,其电动化平台为智能化功能提供了更灵活的部署空间,智能化程度更高。乘联会数据显示,2025年1-10月新能源乘用车L2级及以上的辅助驾驶功能装车率达到87.0%,16万以下市场中智驾装车率进一步增长。技术普惠的大趋势下,车企纷纷加速智能辅助驾驶功能下放进程,不断推动大众车型的智能辅助驾驶搭载率提升。智驾产业发展成为驱动汽车出行云行业发展的重要因素之一。

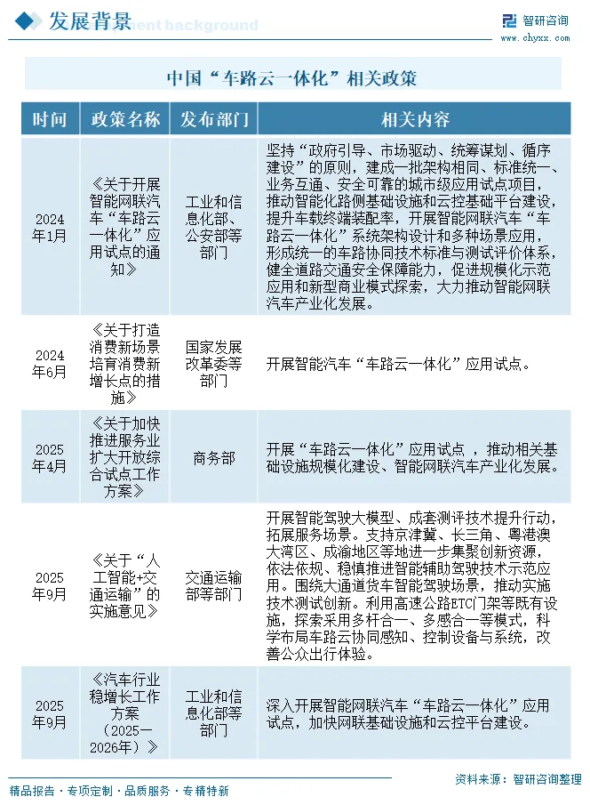
2、国家强力推动“车路云一体化”战略
“车路云一体化”是通过新一代信息与通信技术,将人、车、路、云的物理空间和信息空间融合为一体,实现智能网联汽车交通系统的安全、节能、舒适及高效运行的信息物理系统。车路云一体化路径具备诸多发展优势:1)通过车路云协同感知、协同决策与控制,可以有效解决单车智能存在的感知、计算能力不足等问题,降低对自车传感器和控制器性能的要求,有利于自动驾驶实现商业化。2)以云控基础平台为核心,通过与高精动态地图、计算平台、车载智能终端、信息安全等基础平台跨域共用,实现数据的底层打通,支撑自动驾驶、智能交通、智慧城市等多场景应用,避免各个行业重复建设“烟囱式”的平台,支撑汽车、交通、城市融合发展。3)通过分层解耦特点,支撑打造开源开放生态,支持国内企业技术创新,推动产业自主可控发展。4)满足国家信息安全和数据治理的综合要求,保障国家战略安全。
近年来,我国出台了一系列支持“车路云一体化”建设的政策。2024年1月,工信部等五部门部署开展智能网联汽车“车路云一体化”应用试点工作。随后在《关于打造消费新场景培育消费新增长点的措施》《关于“人工智能+交通运输”的实施意见》《汽车行业稳增长工作方案(2025—2026年)》等政策中,多次提及开展智能汽车“车路云一体化”应用试点。在政策的推动下,不少地方的车路云一体化的建设也开始换挡提速。

3、云计算产业日益成熟
在数字化浪潮下,我国云计算市场保持较高增长态势,2024年我国云计算市场规模达8288亿元,较2023年增长34.4%。其中,公有云市场规模6216亿元,同比增长36.6%;私有云市场规模2072亿元,同比增长29.3%。2025年中国云计算市场迎来了历史性的飞跃,规模将突破万亿元大关,成为推动产业智能化转型的核心力量。同时,云计算技术体系日臻成熟,为垂直行业特定云解决方案的出现奠定了坚实基础。


汽车出行云行业发展现状
1、市场现状
中国汽车出行云市场在AI大模型、新能源车智能化及车路云一体化政策推动下显现出强劲的扩张态势。2024年中国汽车出行云行业市场规模达122.1亿元,2025年增长至140.4亿元,同比增长15.0%,云计算与智能出行深度融合的长期增长潜力巨大。

在2024年汽车行业中,公有云占比高达65.3%,私有云占比34.7%。一方面,车企客户继续加大公有云GPU、云存储等资源采购量用于自动驾驶训练、车联网等场景;另一方面,部分车企仍继续选择建设自持部分私有基础设施资源以满足政策安全需求。

2024年汽车云服务市场中,IaaS、PaaS、SaaS营收占比分别为57.3%、23.1%、19.6%。IaaS占比最高,源于车企对算力和存储的刚性需求,便于快速搭建基础架构,技术门槛低、部署灵活。

汽车出行云客户涉及广泛,覆盖智能汽车产业链的各个关键环节,包括整机制造商、汽车零部件供应商、自动驾驶技术供应商、出行服务供应商、高精地图服务供应商、车路协同解决方案供应商、汽车后市场服务供应商。其中整机制造商、汽车零部件供应商为主要客户,2024年分别占比43.2%、27.6%。整机制造商在自动驾驶、车联网、OTA等核心场景中高度依赖云服务。

2、市场格局
市场格局方面,多供应商政策仍是主流客户的选择。头部玩家凭借资源充足,节点分布以及技术领先等优势继续占据市场主导地位。2024年下半年,在公有云基础设施领域,Top 5服务商为阿里云、华为云、腾讯云、火山引擎、百度智能云,合计份额达86.9% ;在私有云基础设施领域,Top 5服务商为华为云、阿里云、腾讯云、百度智能云、中国移动,合计份额达60.0%。


汽车出行云行业发展趋势
未来,汽车出行云行业将呈现以下发展趋势:1)汽车出行云行业规模将保持增长态势。随着汽车智能化、网联化加速,以及自动驾驶、AI等技术的广泛应用,汽车出行云市场需求持续扩大。预计未来几年,市场规模将保持高速增长,2028年有望突破200亿元。2)全球化布局加速。中国车企出海步伐加快,带动汽车云服务全球化需求增长。云服务商将加强海外基础设施建设,提供本地化服务,支持车企海外生产、销售和运营。3)算力资源优化与混合架构普及。AI大模型训练推动算力需求激增,行业将向“异构芯片+边缘计算”模式转型,降低算力成本。同时,混合云架构将成为主流,兼顾数据本地化合规和算力弹性。4)车云一体化数据驱动成为核心范式。随着自动驾驶技术升级,汽车云将从辅助工具转变为数据闭环的核心载体。大模型智能数据搜索与实时路政数据融合将推动L4级自动驾驶规模化,车端与云端数据格式统一和实时交互将成为行业标准。

●以上数据及信息可参考智研咨询(www.chyxx.com)发布的《中国汽车出行云行业市场全景评估及投资前景研判报告》。
● 您可以关注【智研咨询】公众号,每天及时掌握更多行业动态。
往期推荐


中国专业的产业咨询服务平台
智研咨询(www.chyxx.com)专注产业咨询十五年,是中国产业咨询领域专业服务机构。公司以“用信息驱动产业发展,为企业投资决策赋能”为品牌理念。为企业提供专业的产业咨询服务,主要服务包含精品行研报告、专项定制、月度专题、市场地位证明、专精特新申报、可研报告、商业计划书、产业规划等。提供周报/月报/季报/年报等定期报告和定制数据,内容涵盖政策监测、企业动态、行业数据、企业排行、产品价格变化、投融资概览、市场机遇及风险分析等。

智 研 产 研 中 心
深度剖析 全景思维 优质服务










部分案例







智 研 咨 询 优 势
专业 严谨 权威 客观

15年产业研究经验

自主研发数据库

10000+客户选择

100+团队成员

质量领先保障

精密准确的研究方法

权威资质

99.9%客户满意率

完善的售后保障

文章转载、引用说明:
智研咨询推崇信息资源共享,欢迎各大媒体和行研机构转载引用。但请遵守如下规则:
1.可全文转载,但不得恶意镜像。转载需注明来源(智研咨询)。
2.转载文章内容时不得进行删减或修改。图表和数据可以引用,但不能去除水印和数据来源。
如有违反以上规则,我们将保留追究法律责任的权力。


