
一、本报告概述
报告认为“十五五”将工业母机与集成电路、高端仪器并列为“超常规攻关”核心,政策强度空前;中国已连续13年稳居全球机床产值、消费额双第一(2024年产值273亿美元、消费246亿美元),但高端整机及核心部件仍受制于人。随着五轴联动、高精度磨床、数控系统、伺服、丝杠、电主轴、刀具等链条国产替代全面提速,2024年起行业进入“政策+更新需求+技术突破”三击共振的上行通道,国产厂商在第二梯队向第一梯队跃升,资本市场已推出两只ETF工具,板块配置价值凸显。
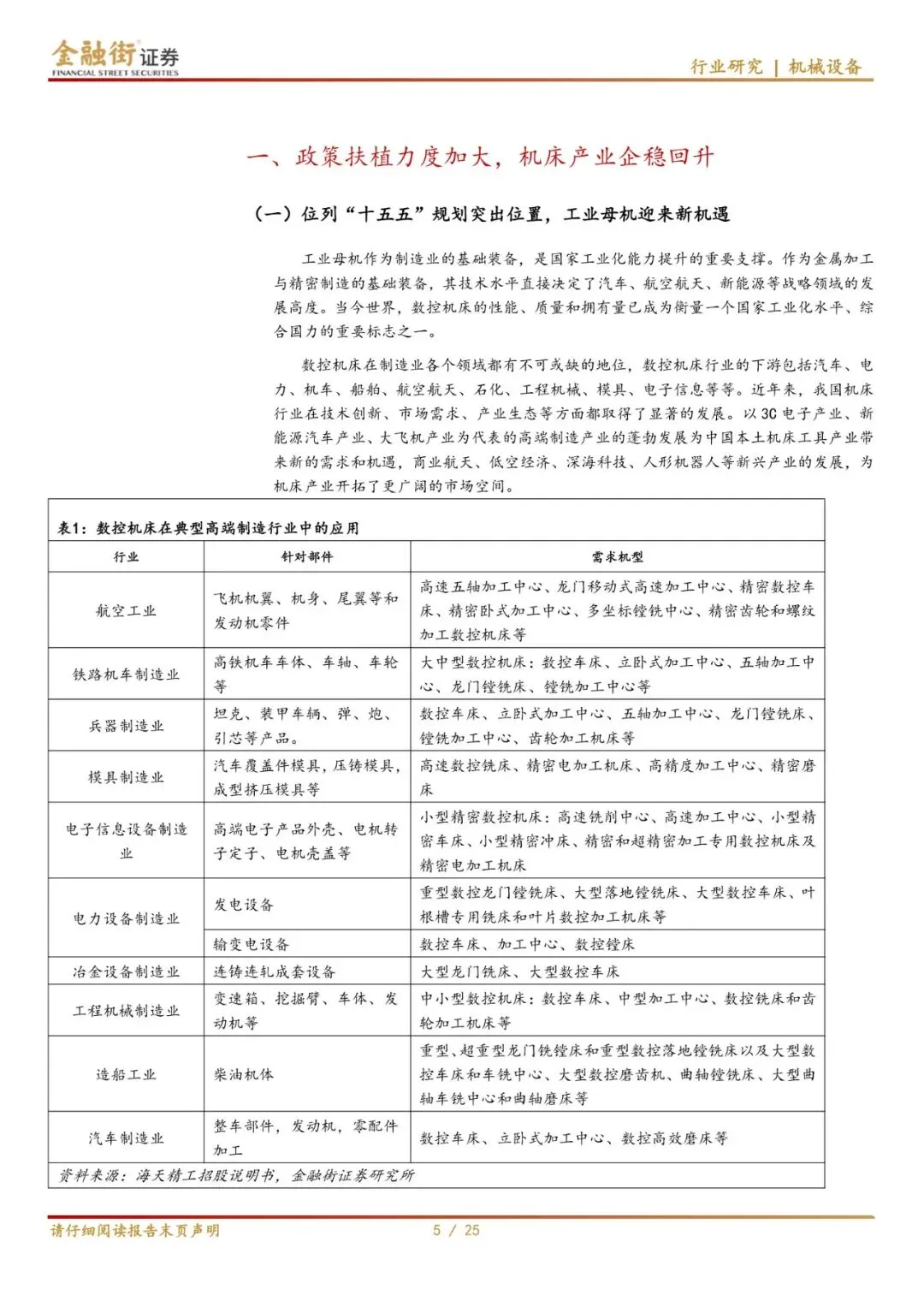
二、第一章:政策扶植力度加大,机床产业企稳回升
1. 战略定位:“十五五”规划建议首次把“工业母机”写进“全链条决定性突破”清单,与集成电路并列。
2. 产量与规模:金属切削机床2024年产量69.5万台(+10.5%),2025年1-9月再提速至+15.1%;数控机床市场2024年规模4325亿元,2025年预计突破4500亿元。
3. 五轴联动:2024年市场规模103.5亿元,五年CAGR>10%,2025年有望达130亿元;科德数控产能将由240台/年扩至1095台/年。
4. 高端磨床:人形机器人行星滚柱丝杠加工带来螺纹磨床新赛道,恒而达收购德国SMS填补国内高精度空白,秦川、华辰等订单放量。
5. 竞争格局:外资占高端70%+,通用技术集团(沈机、大机)重组后龙门五轴定位精度±0.003 mm,民企如海天精工、创世纪在中端市占率领先,形成“国企攻坚高端+民企快攻细分”的梯队突围态势。
三、第二章:关键零部件国产替代进程持续
1. 整机进口下降:2024年加工中心进口额18.8亿美元(-5.7%),车床进口-9.9%,但磨床仍+7.7%,高端功能部件依存度依旧高。
2. 数控系统:占高端机床成本20%-40%,华中数控“华中10型”搭载AI大模型实现微米级控制,科德GNC62已批量配套C919;国产系统渗透率仍<30%,空间巨大。
3. 伺服系统:2024年市场规模212.6亿元,汇川、埃斯顿等本土品牌市占率首次突破50%(达57%),汇川单家份额26.7%领跑全市场。
4. 丝杠:机床占下游应用45%,2022年内资中端市占率仅30%,MIR预测2028年将升至近50%,THK/NSK/力士乐垄断格局被打破。
5. 电主轴:2024年行业规模56.77亿元(+7.4%),昊志机电40万转/分产品已批量,科德、江苏星辰等在高刚性、大扭矩领域加速替代机械主轴。
6. 数控刀具:切削加工占机加工工作量90%,2023年涂层刀片进口价为出口2.83倍,国产株洲钻石、欧科亿、华锐精密等向航空、汽车高端耗材渗透,替代门槛最低、进度最快。
四、第三章:机床相关指数及ETF
1. 指数:中证机床指数(931866.CSI)精选50只整机及核心零部件龙头,前三大权重华工科技15.7%、厦门钨业6.7%、大族激光6.6%,2024年底以来相对沪深300超额收益>10%。
2. ETF:市场现有两只产品——国泰中证机床ETF(159667,规模7.08亿元,管理费0.5%)与华夏中证机床ETF(159663,规模1.14亿元),为投资者提供一键配置国产替代主线的工具。
五、第四章:风险提示
宏观下行导致下游资本开支缩减;核心零部件国产化进度低于预期;ETF高波动及流动性风险。
关注公众号,获取本报告下载方法。












