
《2026年AIAgent智能体技术发展报告》深度解读
一、AIAgent元年的产业爆发
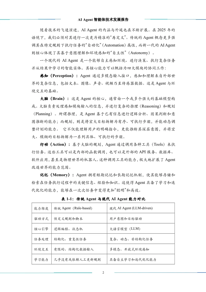
2025年被定义为“AIAgent元年”,标志着智能体技术从实验室概念走向规模化产业应用。这一年,AIAgent不再是停留在技术演示中的理想模型,而是作为可落地的颠覆性技术力量,开始在千行百业中展现其巨大的商业潜力与社会价值。
市场层面,全球权威市场研究机构MarketsandMarkets预测,AIAgent领域的市场规模将从2024年的51亿美元攀升至2030年的471亿美元,复合年均增长率高达44.8%。资本市场同样表现出高度热情,2025年上半年中国AI Agent领域的融资总额已超80亿元人民币,预计全年将突破150亿元,标志着该赛道已进入高速成长期。
技术层面,2025年同样是里程碑式的一年。以OpenAI的GPT-5系列、Google的Gemini 3为代表的新一代旗舰大模型,在推理能力、多模态理解和长上下文处理方面取得了重大突破,为AI Agent构建了更强大的“大脑”。同时,以Anthropic的MCP协议以及谷歌的A2A协议为代表的开放标准相继推出,为智能体之间的互操作性和生态系统的构建铺平了道路,解决了过去“孤岛式”开发的困境。
二、AIAgent技术的核心突破
1. 基座大模型的持续进化
AI Agent的能力上限很大程度上取决于其核心“大脑”——基座大模型的性能。2025年,全球顶尖的AI实验室相继推出了新一代旗舰模型,它们在性能、效率和多功能性上都实现了显著飞跃。
国际前沿模型方面,OpenAI的GPT-5在前代模型的基础上,进一步强化了逻辑推理和长文本处理能力,尤其在代码生成和理解复杂指令方面表现突出。Google的Gemini3 Pro则在多模态能力上继续领跑,其对视频、音频的深度理解能力为构建能够处理更复杂现实世界信息的Agent奠定了基础。Anthropic的Claude 4系列模型则继续在企业级应用场景中深耕,以其高安全性和可靠性获得了众多企业用户的青睐。
国产大模型方面,以深度求索(DeepSeek)为代表的国内AI公司取得了令世界瞩目的成就。2025年1月,DeepSeek发布的R1推理模型在全球范围内登上榜单。该模型在后训练阶段大规模应用强化学习技术,无需大量监督微调数据即可显著提升推理能力,并在数学、代码及自然语言推理等多项任务上展现出比肩OpenAI o1正式版的性能。2025年8月,DeepSeek再次发布了DeepSeek-V3.1版本,创新性地引入了混合推理架构,该架构可以让模型根据任务的复杂度,在“思考模式”和“非思考模式”之间动态切换,极大地提升了模型的运行效率和经济性。
2. 多智能体系统成为主流
2025年的一个显著趋势是从单体智能体向多智能体协同系统的转变。业界普遍认识到,面对现实世界中的复杂问题,单一Agent往往难以胜任。因此,由多个具有不同角色、不同能力的Agent组成的多智能体系统成为研发和应用的主流范式。
在多智能体系统中,复杂的任务被分解,并分配给不同的“专家Agent”。例如,一个“产品市场分析”任务可以由一个“数据搜集Agent”、一个“数据分析Agent”、一个“报告撰写Agent”和一个“项目管理Agent”协同完成。项目管理Agent负责任务分解、进度协调和结果汇总,其他Agent则专注于各自的专业领域。这种“分而治之、协同作战”的模式,极大地提升了任务完成的质量和效率。
这种转变的背后,是AIAgent从“工具”向“组织”的演进。其核心机制在于智能体之间高效的通信与协作。它们通过信息交换、协商与动态分工,形成一个能够自我协调的“数字团队”,共同应对复杂挑战。AutoGen、CrewAI和LangGraph等开发框架的流行,也正是顺应了这一趋势,为构建这种通信与协作机制提供了强大的基础设施。
3. 开放协议与技术标准的建立
随着多智能体系统成为主流,如何让不同开发者、不同公司开发的Agent之间实现有效地沟通与协作,成为一个亟待解决的问题。2025年,两大开放协议的发布为解决这一难题奠定了基石,其重要性不亚于互联网时代的TCP/IP协议。
模型上下文协议(MCP)由Anthropic于2024年底率先提出,旨在为LLM与外部工具、数据和服务之间建立一套标准化的通信“语言”。通过MCP,Agent可以以一种统一、安全的方式获取外部信息和调用功能,开发者无需再为每一种工具编写定制化的“胶水代码”,极大地简化了Agent的工具扩展过程。
智能体间协议(A2A)由Google在2025年4月的Cloud Next大会上正式发布,是首个专为AI Agent之间互操作性设计的开放标准。A2A协议定义了Agent之间如何发现彼此、协商能力、交换信息和协调任务。它为构建一个开放、互联的全球智能体网络提供了可能,让一个公司的招聘Agent可以与另一个公司的日历Agent安全地协作,自动安排面试时间。
MCP和A2A的出现,标志着AIAgent产业从“野蛮生长”的探索期,开始迈向“标准统一”的生态构建期。它们共同构成了Agent互联网的底层通信基础设施,对于整个生态的繁荣至关重要。
4. 开发框架与平台的成熟
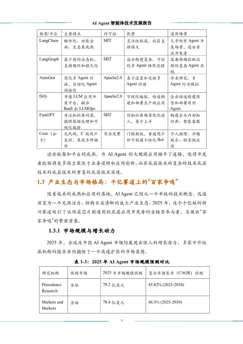
2025年,AIAgent开发工具链呈现出开源框架百花齐放、商业平台专注落地的两大特点,极大地降低了开发者的入门门槛和企业的应用成本。
开源框架方面,以LangChain为首的开源框架继续保持着强大的生命力,它提供了构建Agent所需的全套组件,从业界最流行的开发框架演变为事实上的标准。在此基础上,LangGraph通过引入状态图的概念,专门解决了构建循环、有状态的多Agent协作流程的难题。微软的AutoGen则专注于简化多Agent对话工作流的编排与实验。这些框架的共同特点是模块化、灵活性高,为开发者提供了丰富的选择和强大的定制能力。
低代码/无代码平台方面,面向企业和非专业开发者,以Dify、FastGPT和字节跳动的Coze为代表的低代码/无代码平台在国内迅速普及。这些平台将复杂的后端技术封装起来,提供了可视化的界面和预置的模板,用户通过简单的拖拽和自然语言配置,就能快速构建出满足特定业务需求的AIAgent,尤其在智能客服、知识库问答等场景中,极大地加速了AI技术的普惠化进程。
三、AIAgent产业生态与市场格局
1. 四层产业生态图谱
2025年的AIAgent产业生态可以清晰地划分为四个层次,各层次环环相扣,共同构成了完整的价值链。
基础底座层是整个生态的基石,为上层建筑提供核心动力。包括AI芯片/算力、大语言模型和数据服务。AI芯片/算力方面,除了NVIDIA的GPU,以寒武纪、华为昇腾为代表的国产异构算力也逐渐崛起。算泥社区这类平台通过整合国产异构算力资源,为开发者提供了经济高效的算力选择,有力地推动了国产算力生态的建设。大语言模型方面,国际上的GPT系列、Gemini系列,以及国内的通义千问、DeepSeek、GLM、KIMI等,它们是Agent的“大脑”。数据服务方面,提供高质量的预训练数据、行业数据集以及数据清洗、标注等服务,是模型训练和微调的“养料”。
智能体平台层是连接底层技术和上层应用的核心枢纽,是开发者和企业构建Agent的主要阵地。包括开发框架与工具链、LLMOps/AgentOps平台和连接器与插件市场。开发框架与工具链方面,开源的LangChain、AutoGen,以及国内的Dify、FastGPT等,为开发者提供了构建Agent的“兵工厂”。LLMOps/AgentOps平台方面,提供模型微调、Agent部署、监控、迭代等全生命周期管理功能,确保Agent在生产环境中的稳定运行。连接器与插件市场方面,类似苹果App Store的生态,汇集了大量预构建的工具(API、数据库连接器等),Agent可以按需调用,极大地丰富了Agent的能力边界。
通用/行业智能体层是AIAgent价值变现的直接体现,面向具体的应用场景。包括通用智能体和行业智能体。通用智能体不针对特定行业,提供普适性能力的Agent,如会议纪要Agent、邮件处理Agent、个人日程安排Agent等。行业智能体与特定行业知识和业务流程深度融合的Agent,如金融领域的量化交易Agent、医疗领域的辅助诊断Agent、制造业的产线控制Agent等。这是2025年投资和应用的焦点。
终端用户层是Agent服务的最终消费者,包括个人用户和企业用户。个人用户通过手机App、智能硬件等终端,使用AI Agent提升个人生活和工作效率。企业用户将AIAgent集成到内部业务系统(如ERP、CRM)中,实现业务流程自动化和智能化决策。
2. 商业模式的探索与确立
2025年,AI Agent的商业模式也逐渐从模糊走向清晰,呈现出多元化探索的态势。
模型即服务(MaaS)是底层大模型厂商(如OpenAI、DeepSeek)通过API调用次数或Token消耗量向开发者和企业收费,这是最基础的商业模式。
平台即服务(PaaS)是智能体开发平台(如Dify、BetterYeahAI)提供开发工具、运营环境和算力资源,通过订阅费的模式向企业收费。这通常是针对需要深度定制和私有化部署的企业客户。
软件即服务(SaaS)是将成熟的通用或行业智能体打包成标准化的SaaS产品,按用户数或功能模块收取订阅费。例如,标准化的智能客服Agent、营销内容生成Agent等。
结果即服务(RaaS)是一种更高级的商业模式,不按资源或功能收费,而是根据Agent为客户创造的实际业务价值(如节约的成本、带来的销售额)进行分成。这种模式对Agent的效果提出了极高要求,是未来发展的重要方向。
3. 投融资热点与开源生态
2025年AI Agent领域的投资热点已明显从通用的平台技术转向能够解决具体行业问题的垂直应用。在医疗、金融、工业制造等知识门槛高、数据积累深厚的行业,能够创造明确业务价值的AI Agent初创公司备受资本青睐。同时,具备底层模型创新能力或掌握高质量专有数据的公司也依然是投资的重点。
与此同时,开源生态在推动整个产业发展中扮演了至关重要的角色。从Llama系列到Qwen、kimi、GLM、DeepSeek开源大模型的性能不断逼近甚至超越闭源模型,极大地降低了创新成本。而LangChain、Dify等开源开发框架的繁荣,更是催生了庞大的开发者社区和丰富的应用创新。可以说,一个开放、协同、共享的开源生态,是AI Agent产业能够保持高速创新活力的根本保障。这正是算泥社区这类致力于服务开发者、聚合生态资源的平台的核心价值所在。
四、AIAgent面临的挑战与治理
1. 技术安全风险
技术安全风险是AIAgent面临的重要挑战之一,主要包括开发框架的安全隐患、生态协同信任危机和沙箱隔离的盲区。开发框架的安全隐患主要体现在便利性背后的攻击面,例如,一些开发框架可能存在漏洞,导致攻击者可以通过Agent获取敏感信息或执行恶意操作。生态协同信任危机主要体现在当组件相互背叛时,整个系统的安全性可能受到威胁。沙箱隔离的盲区主要体现在一些复杂的Agent系统可能存在沙箱逃逸的风险,导致攻击者可以突破沙箱限制,获取系统权限。
2. 伦理、偏见与社会风险
伦理、偏见与社会风险也是AIAgent面临的重要挑战之一,主要包括算法偏见与歧视、AI幻觉与错误决策和应用衍生的宏观社会风险。算法偏见与歧视主要体现在代码中的隐形不公,例如,一些AI Agent可能存在性别、种族等方面的偏见,导致决策结果不公平。AI幻觉与错误决策主要体现在当智能体“一本正经地胡说八道”时,可能会给用户带来误导。应用衍生的宏观社会风险主要体现在AIAgent的广泛应用可能会对就业、社会结构等方面产生影响。
3. 隐私与数据安全
隐私与数据安全是AIAgent面临的另一个重要挑战,主要包括隐私泄露风险的急剧放大、数据权限的“黑箱”与用户的失控感和应对策略。隐私泄露风险的急剧放大主要体现在AIAgent需要处理大量的用户数据,如果数据保护措施不到位,可能会导致用户隐私泄露。数据权限的“黑箱”与用户的失控感主要体现在用户可能无法了解AIAgent如何使用和处理其数据,也无法控制数据的使用范围。应对策略主要包括从技术到治理的立体防御,例如,采用加密技术、访问控制技术等保护用户数据,同时加强法律法规建设,规范AIAgent的数据使用行为。
4. 责任归属与法律监管
责任归属与法律监管是AIAgent面临的又一个重要挑战,主要包括责任归属的“问责真空”和全球监管浪潮与合规挑战。责任归属的“问责真空”主要体现在当AIAgent出现错误或造成损失时,难以确定责任主体。全球监管浪潮与合规挑战主要体现在各国对AIAgent的监管政策不断加强,企业需要遵守不同国家和地区的法律法规,这增加了企业的合规成本。
五、AIAgent的未来展望
1. 技术发展趋势
未来,AIAgent将向多模态交互、群体智能、领域专用模型方向演进。多模态交互方面,AIAgent将能够处理更多类型的信息,如文本、图像、声音、视频等,实现更自然、更智能的人机交互。群体智能方面,多智能体系统将更加成熟,能够实现更高效的协同工作,解决更复杂的问题。领域专用模型方面,AIAgent将与特定行业知识和业务流程深度融合,提供更专业、更精准的服务。
2. 商业生态格局
未来,AIAgent的商业生态格局将更加多元化和复杂化。一方面,随着技术的不断进步和应用场景的不断拓展,AIAgent的市场规模将继续保持高速增长。另一方面,随着竞争的加剧,市场集中度可能会逐渐提高,一些大型科技公司可能会占据主导地位。同时,一些专注于特定领域的初创公司也可能会在细分市场中取得成功。
3. 全球发展态势
在全球AI Agent的浪潮中,中国与以美国为首的海外市场既有同步演进的共性,也因技术基础、市场环境和政策导向的不同,呈现出各自独特的发展路径和特点。中国市场在开源生态与国产算力支撑下,有望从追随者转变为创新引领者。算泥社区作为开发者平台,将聚焦国产化算力整合与DSLM创新,助力构建开放协同的智能体生态。
部分内容预览
—















情报猿平台
海量资料 持续更新
—

扫描识别下方二维码可自助开通会员
—

本篇资料已更新至情报猿资料分享平台
咨询会员服务、了解完整版资料获取方式
请加微信号“qbyuan888”
—
免责声明:以上报告均系本平台合作用户通过公开、合法渠道获得,报告版权归原撰写/发布机构所有, 如 涉 侵 权 , 请 联 系 删 除 ;资料为推荐阅读,仅供参考学习,如对内容存疑,请与原撰写/发布机构联系。




如何快速获取相关资料?



