
— —
2025年,中国新能源汽车产业正式迈入 “从规模扩张到价值重构” 的关键转型期。市场端,新能源汽车渗透率突破 50%,彻底确立主流消费地位,消费者需求从 “补贴驱动” 转向对续航、智能、补能便利性的价值认可;技术端,电动化与智能化深度融合,800V高压平台、半固态电池等技术加速落地,L3级自动驾驶实现商业化试点,产业链博弈焦点转向核心技术突破与成本控制;同时双碳目标引领下的绿色转型、全球化布局中的本土化竞争,共同构成了产业发展的复杂格局。
在这一背景下,无论是主机厂的技术路线选择、零部件企业的研发方向规划,还是投资者的趋势判断,都亟需体系化、精准化的产业洞察作为支撑。为此,盖世汽车研究院整合核心资源,重磅推出涵盖新能源汽车全产业链关键领域的系列研究报告,从电驱动、车载电源、高压平台到固态电池、双碳策略、充换电等核心赛道,全方位拆解产业现状、解析技术趋势、剖析典型企业实践,为行业同仁提供穿越周期的决策参考。
以下为部分系列报告核心内容汇总:
电驱动
新能源汽车电驱动产业研究报告

(点击封面图查看报告详情)
报告目录:
1、新能源汽车电驱动产业背景
市场空间 政策法规
2、新能源汽车电驱动产业现状
产业格局 多合一集成 油冷技术 扁线技术 高转速 分布式驱动 SiIC器件
3、新能源汽车电驱动发展趋势
镁合金材料 非晶材料 碳纤维包覆 扁线创新技术 电驱新技术 集成化
4、典型企业开发和应用实践
中国中车 华为数字能源 盘毂动力
✦
•
✦



✦
左右滑动,查看更多
✦
车载电源
新能源汽车车载电源研究报告

(点击封面图查看报告详情)
报告目录:
1、研究背景
基本概念行业政策
2、行业发展现状
产业格局成本情况 市场预测
3、发展趋势展望
总体趋势 集成化 高效化 双向充放电
4、典型代表企业
汇川联合动力 铁城科技 台达电子
✦
•
✦



✦
左右滑动,查看更多
✦
高压平台
新能源汽车高压平台产业报告

(点击封面图查看报告详情)
报告目录:
1、产业概述
用户需求 高压架构的优势 高压架构分类 政策
2、800V市场分析及技术趋势
市场分析 技术要求 电池系统 电驱系统 充电系统 其它高压部件
3、典型企业分析
伊顿电气 泰科电子
✦
•
✦



✦
左右滑动,查看更多
✦
汽车双碳
汽车双碳产业研究报告

(点击封面图查看报告详情)
报告目录:
1、研究背景
政策法规 碳交易 企业行动
2、碳排放现状分析
整车碳排 车型碳排 电池碳排 其他碳排
3、双碳应对策略分析
总体策略 材料周期 燃料周期
4、典型代表企业分析
吉利汽车 长安汽车比亚迪 广汽集团
✦
•
✦



✦
左右滑动,查看更多
✦
PHEV
PHEV与增程式技术产业研究报告

(点击封面图查看报告详情)
报告目录:
1、产业概况
2、市场分析
3、发展现状及趋势展望
4、典型企业代表
✦
•
✦



✦
左右滑动,查看更多
✦
热管理
新能源乘用车热管理产业研究

(点击封面图查看报告详情)
报告目录:
1、研究背景
重要性 市场空间 行业政策
2、行业发展现状
产业格局 电池热管理 电驱热管理 智驾系统热管理 座舱热管理
3、发展趋势展望
集成化智能化 节能技术 CO2/R290系统 高效冷却 高压化 智能舒适
✦
•
✦



✦
左右滑动,查看更多
✦
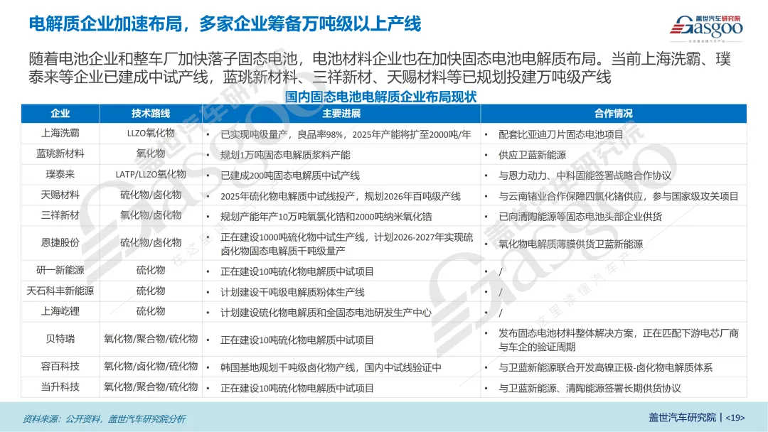
固态电池
固态电池产业研究报告

(点击封面图查看报告详情)
报告目录:
1、研究背景
2、产业化进展
3、核心材料发展趋势
✦
•
✦



✦
左右滑动,查看更多
✦
充换电
新能源汽车充换电产业研究报告

(点击封面图查看报告详情)
报告目录:
1、产业概况
2、充电产业发展现状及趋势
3、换电产业发展现状及趋势
✦
•
✦



✦
左右滑动,查看更多
✦
电气化
乘用车电气化供应链现状及展望

(点击封面图查看报告详情)
报告目录:
1、产业概况
2、行业发展现状与趋势展望
3、典型代表企业
✦
•
✦



✦
左右滑动,查看更多
✦
氢燃料
氢燃料电池产业研究报告

(点击封面图查看报告详情)
报告目录:
1、研究背景
对比分析 政策分析
2、产业现状分析
产业链情况 制储运加及车端全链路分析
3、产业趋势分析
应用场景 总体趋势 技术路线图 产业趋势
3、典型企业开发和应用实践
丰田汽车 宝马汽车 上汽集团
✦
•
✦



✦
左右滑动,查看更多
✦
动力电池
下一代动力电池技术趋势

(点击封面图查看报告详情)
报告目录:
1、新能源汽车动力电池产业背景及现状
2、下一代动力电池技术发展难点
3、下一代动力电池技术趋势展望
✦
•
✦



✦
左右滑动,查看更多
✦
/ 获取完整报告 /
点击下方卡片报名咨询完整报告
-END-
更多产业报告推荐
产业研究报告
点击下方主题可查看报告详情
智能网联 | |
1 | |
2 | |
3 | |
4 | |
5 | |
6 | |
7 | |
8 | |
9 | |
10 | |
11 | |
12 | |
13 | |
14 | |
15 | |
16 | |
17 | |
18 | |
19 | |
20 | |
21 | |
22 | |
23 | |
24 | |
25 | |
26 | |
27 | |
28 | |
29 | |
30 | |
31 | |
32 |
辅助驾驶 | |
1 | |
2 | |
3 | |
4 | |
5 | |
6 | |
7 | |
8 | |
9 | |
10 | |
11 | |
12 | |
13 | |
14 | |
15 | |
16 | |
17 | |
18 | |
19 | |
20 |
市场分析报告
点击下方主题可查看报告详情
国内市场分析 | |
1 | |
2 | |
3 | |
4 | |
5 | |
6 | |
7 | |
8 | |
9 | |
10 | |
11 | |
12 | |
13 |
海外市场分析 | |
1 | |
2 | |
3 | |
4 | |
5 | |
6 | |
7 | |
8 | |
9 | |
10 | |
11 | |
12 | |
13 | |
14 | |
15 | |
16 | |
17 | |
18 |
车企研究报告
点击下方主题可查看报告详情
车企研究 | |
1 | |
2 | |
3 | |
4 | |
5 | |
6 | |
7 | |
8 |
报告订购咨询

豆豆:gasgoo8866
电话:18917696929
盖世汽车研究院月刊/情报



关于盖世汽车研究院
1、盖世汽车研究院致力于成为行业智库的领先者;
2、拥有以供应链信息、整车及零部件产销量为核心的底层数据资源;
3、聚焦新能源、智能网联、新材料、智能智造等领域发展趋势与应用;
4、借助公司平台优势进行汽车产业链深度剖析与研究;
5、输出研究成果和数据资源支撑用户进行商业决策。

喜欢这篇文章请点个赞~


