钢铁行业是国民经济的基础性产业,是技术、资金、资源、能源密集型产业,在整个国民经济中具有举足轻重的地位,涉及面广、产业关联度高、消费拉动大,为建筑、机械、汽车、家电和造船等行业提供了重要的原材料保障。钢铁工业是典型的周期性行业,其发展与国家宏观经济发展密切相关。中国经济的高质量增长和广阔的市场前景,为钢铁工业的发展提供了机遇和动力。
1. 主要行业法规政策
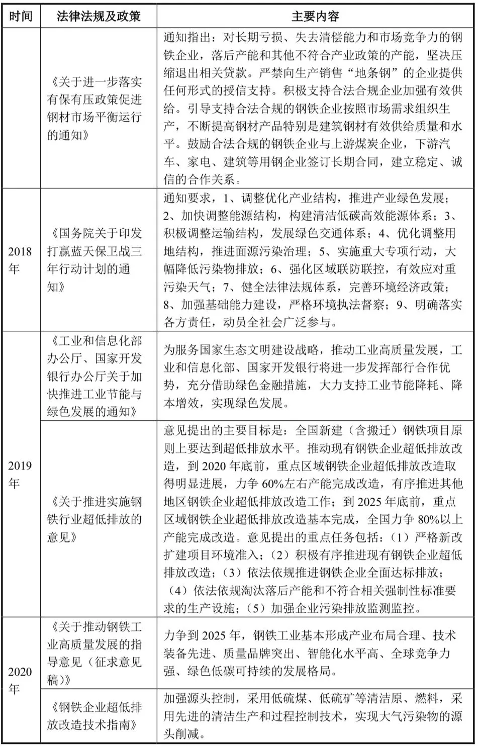
钢铁工业是国民经济的支柱产业,在我国推进工业化和城镇化进程中发挥着重要作用。为促进钢铁工业的全面、协调和可持续健康发展,国家近年来出台了多项行业规划性政策,主要如下:




2. 钢铁行业的现状
钢铁工业是典型的周期性行业,其发展与宏观经济发展的正相关性非常显著。钢铁工业的产品主要用于建筑、机械制造、汽车、轻工、交通运输等行业,同时,也依赖于煤炭工业、采掘工业、冶金工业、动力、运输等工业部门的发展。由于相关上下游行业多属于周期性行业,因此钢铁行业的发展受宏观经济波动的影响较大,相关行业的发展周期、景气状况和生产成本的变化会直接影响钢铁工业的需求,从而导致钢铁工业受宏观经济周期的影响比较明显。
2022 年以来,经济下行压力加大,钢铁行业需求下降;多项地产利好政策出台,但市场回稳需要一定周期,短期内钢材需求仍呈弱势,供需结构将继续优化。行业内企业兼并重组趋势延续,未来行业集中度将进一步提高。2022 年,在双碳目标大背景下,国家相关部委不断完善政策以推进钢铁行业节能环保、绿色发展。2022 年钢铁产业政策主要集中在降能耗和提高废钢使用量上。降能耗方面,如《关于促进钢铁工业高质量发展的指导意见》、《工业能效提升行动计划》提出,到 2025 年,80%以上钢铁产能完成超低排放改造,吨钢综合能耗降低 2%以上,钢铁行业吨钢综合能耗降低 2%,规模以上工业单位增加值能耗比 2020 年下降13.5%,确保 2030 年碳达峰等。提高废钢使用量方面,到 2025 年,废钢铁加工准入企业年加工能力超过 1.8 亿吨,短流程炼钢占比达 15%以上;到 2030 年,富氢碳循环高炉冶炼、氢基竖炉直接还原铁、碳捕集利用封存等技术取得突破应用,短流程炼钢占比达 20%以上。
2023 年,钢铁行业整体承压,表观需求总量下降,用钢行业分化态势明显,2023 年,我国粗钢产量为 102,885.97 万吨,同比增长 1.07%;粗钢表观消费量 9.33 亿吨,同比下降 2.8%,供需矛盾仍突出。主要用钢行业分化明显,其中房地产行业持续下行,基础建设和制造业用钢需求则有所增长,特别是绿色低碳驱动的新能源用钢等增长较为明显,汽车、造船、家电等传统行业用钢也有一定增长。钢材价格同比下降,全年中国钢材价格指数(CSPI)平均值为111.86 点,同比下降9.33%。
2024 年,钢铁行业运行持续呈现高产量、高成本、高出口、低需求、低价格、低效益的“三高三低”局面,进入“减量发展、存量优化”阶段的特征日益明显。钢铁产量同比下降,国内消费持续下降。整体看,钢铁消费降幅明显大于产量降幅,市场供强需弱的态势未改。钢材价格同比下降,铁矿石价格高位运行。2024 年,中国钢材价格指数(CSPI)平均值为102.47 点,同比下降8.39%。
2025 年上半年,中国规模以上工业增加值增长 6.4%,基础设施建设投资增长 4.6%,制造业投资同比增长 7.5%,为钢铁行业平稳运行提供了需求侧支撑。铁矿石、煤焦等原材料价格同比下降,叠加钢铁行业开展自律控产工作的影响,钢铁行业释放了一定的利润空间。钢铁行业积极应对强供给、弱需求的挑战,实现了粗钢产量稳中有降、经济效益同比改善、环保水平持续提升,行业总体运行情况好于预期。但当前钢铁行业已经进入深度调整期,强劲的供给能力与减弱的需求仍然是钢铁市场当前的主要矛盾,钢铁行业利润有所修复,2025 年 1-9 月,中钢协重点统计钢铁企业平均销售利润率为 2.10%,同比上升1.39 个百分点。
2.1 产量情况
2020 年以来,中国生铁、粗钢产量整体呈现下降趋势。根据国家统计局数据, 2020 年,我国粗钢产量达到 106,476.68 万吨,生铁产量 88,897.61 万吨。 2021 年,我国粗钢产量达到 103,524.26 万吨,同比下降 2.77%;生铁产量86,856.78 万吨,同比下降 2.30%。2022 年,我国粗钢产量达到 101,795.90 万吨,同比下降1.67%;生铁产量 86,382.78 万吨,同比下降-0.55%。2023 年,我国粗钢产量为102,885.97 万吨,同比增长 1.07%;生铁产量 87,210.79 万吨,同比增长 0.96%。2024 年,全国累计生产粗钢100,509.10 万吨,同比下降2.31%;生铁产量85,173.70万吨,同比下降2.34%,实现了产量下降的预期目标。国家统计局数据显示, 2025 年1-9 月全国粗钢产量7.46 亿吨,同比下降2.9%。

2.2 需求情况
2022 年全国粗钢表观消费量为 9.60 亿吨,同比下降 3.23%。2023 年全国粗钢表观消费量9.33 亿吨,同比下降 2.8%。2024 年粗钢表观消费量8.92 亿吨,同比下降5.4%。2025 年 1-9 月,粗钢表观消费量 6.47 亿吨,同比下降5.68%。

2.3 价格情况
2022 年,受到国外经济环境复杂多变,国内需求疲软等因素影响,国内钢材市场呈现震荡下行局面。2022 年末,中国钢材综合价格指数(CSPI)为 113.25 点,全年钢材综合价格指数平均为 123.36 点,较 2021 年下降19.48 点。
2023 年, CSPI 呈现“前高后低,震荡下行”的总体态势,全年平均值为 111.86点,同比下降 9.33%。1-3 月价格小幅上升,4-5 月由升转降,6-10 月窄幅波动,11 月明显上涨,12 月升幅收窄。12 月末CSPI 为 112.90 点。
2024 年,CSPI 延续下行趋势,全年平均值为 102.47 点,同比下降 8.40%。2024 年 12 月末CSPI 为97.47 点。
2025 年以来,CSPI 较 2024 年进一步下跌,2025 年 1-9 月平均为 93.67 点,2025 年 9 月末CSPI 为93.63 点。

3. 行业发展趋势
3.1 钢铁行业正处于“减量发展、存量竞争”的新阶段
钢铁行业面临的最突出的矛盾依然是供大于求。近年来,我国钢铁业在淘汰落后产能方面取得了一定的成绩,经济逐渐企稳回升也带动了钢铁需求的增长,2017 年以来,得益于钢铁去产能顺利推进,钢铁市场整体供需矛盾出现了明显缓解。但长期来看,供过于求的基本面仍未根本扭转。从用钢需求来看,钢铁需求结构变化的关键是固定资产投资,特别是基础设施投资和房地产投资。 2023 年基础设施投资增速达 5.9%,但道路运输业投资同比下降 0.7%,铁路投资同比增长25.2%,公共管理业同比下降 0.8%。用钢量较大的公路、机场设施投资增速较低,对基建用钢拉动作用不强。未来基础设施投资和房地产投资的增速将可能放缓。目前无论从基础设施投资占投资的比重、基础设施投资的效率,还是地方政府负债和投资能力,都缺少大规模扩张的空间和条件,基础设施投资增速在未来几年可能将会有一定回落。对于房地产来说,考虑到目前房地产的存量、调控政策和城市化水平,房地产投资增量已经有限,由于销售和开发之间的时滞因素,未来3 年内开发投资增速下滑的幅度可能会加大,从而对固定资产投资增速的支持力度将持续减弱。受到投资增速下滑的影响,钢铁需求可能将保持平稳态势。
3.2 黑色系产业链利润正在逐步重新分配
黑色系总体上延续了 2021 年10 月以来震荡下行的态势,行业效益也低位徘徊,黑色系效益从 2021 年 4500 余亿元一路下滑至 2024 年的 292 亿元。但近年来原料供给出现过剩格局,铁矿、双焦原料价格降幅大于钢材价格,特别是今年上半年焦煤价格已达到近 8 年来新低,一定程度上缓解了钢厂的生产成本压力,钢企实现效益“剪刀差”,盈利得到了较好的改善。上半年黑色金属冶炼和压延加工利润462.8 亿元,同比增长 15 倍,增速为全部 31 个工业大类最高。其中中钢协统计的大中型钢企上半年累计实现利润总额 960 亿元,同比增长1.9 倍,行业效益相比去年同期明显改善;销售利润率为 2.10%,同比上升 1.39 个百分点。

3.3 节能环保要求日趋严格
钢铁行业是我国九大重点耗能行业之一。据国际能源署(IEA)估计,全球约 4%-5%的二氧化碳排放量来自钢铁行业,而我国这一比例要占到 11%以上。钢铁行业耗能量占我国总能耗的 15%左右,占工业行业能耗的 15%-25%,属于高能耗行业。低碳,意味着钢铁企业在生产过程中,需要更多地使用低碳技术和装备,以降低单位能耗并减少温室气体排放,钢铁业践行“低碳经济”的核心就是节能减排。
2024 年 5 月 29 日,国务院在《2024-2025 年节能降碳行动方案》针对钢铁行业发展提出加强钢铁产能产量调控、深入调整钢铁产品结构、加快钢铁行业节能降碳改造等要求。方案要求严格落实钢铁产能置换,严禁以机械加工、铸造、铁合金等名义新增钢铁产能;大力发展高性能特种钢等高端钢铁产品,严控低附加值基础原材料产品出口;加快钢铁行业节能降碳改造,推进高炉炉顶煤气、焦炉煤气余热、低品位余热综合利用,推广铁水一罐到底、铸坯热装热送等工序衔接技术。方案要求到2025 年底,钢铁行业能效标杆水平以上产能占比达到 30%,能效基准水平以下产能完成技术改造或淘汰退出,全国 80%以上钢铁产能完成超低排放改造;与2023 年相比,吨钢综合能耗降低 2%左右,余热余压余能自发电率提高 3 个百分点以上。2024-2025 年,钢铁行业节能降碳改造形成节能量约2,000 万吨标准煤、减排二氧化碳约 5,300 万吨。
预计在碳减排的压力下,具有自主知识产权的工艺节能减排技术会取得突破性的发展,环境保护动力还将给钢材新品种的开发带来机会,但同时,新技术的应用也带来了生成和研发成本的上升。随着国家对节能环保的要求进一步提高,我国钢铁企业的发展战略将由规模扩张不断转向产业结构升级和海外开拓发展。
3.4 钢材产品结构正在发生积极变化
面对全球经济放缓与房地产行业下滑带来的供给过剩和需求乏力,政府通过政策调控淘汰落后产能,并支持新兴领域发展和出口经济,推动行业寻求新突破。随着中国经济转型,钢材消费总量在下降过程中,钢材消费结构也面临着深度调整。建筑用钢占比已经从 2020 年的 58%下降到 2024 年的 50%,制造业用钢则从 2020 年的 42%上升至 2024 年的 50%。制造业用钢占比首次接近建筑业用钢比重,2025 年上半年占比已超 51%,后续还会继续增加,并持续向高性能、高附加值方向转型。

3.5 钢材进出口格局正在发生积极变化
近年来,在国内需求下滑和反倾销的高关税环境下,钢材进出口格局明显发生变化,钢材出口持续实现突破性增长,今年创近五年新高,接近 2015 年水平。出口的品种结构也在发生变化,热卷、中板出口同比显著减少,其他品种受到的反倾销影响不大的品种成为出口替代,特别是钢坯、涂镀、管材等出口增量较大。同时,泰国、阿联酋、沙特阿拉伯等未进行反倾销的国家形成出口国替代,对冲了越南、韩国等反倾销国家的进口减量。

3.6 在钢材供需矛盾有所缓解、库存持续低位、原料供给过剩的共同作用下,未来一段时间内钢铁行业有望保持较好利润
虽然短期内难以根本性改变钢材供给大于需求的态势,但经过 3 年多的调整,房地产已不再是支撑需求的唯一主要因素,而是形成了基建补短板、制造业升级、出口多元化的多层次需求支撑格局。后续在反内卷、粗钢限产、碳配额以及消费刺激政策等共同作用于供需两端的情况下,供需矛盾会有所缓解。且钢材库存处于近5 年的较低水平,以及在原料过剩格局没有根本性逆转的情况下,未来一段时间内钢铁行业有望保持较好利润。

4. 行业竞争情况
4.1 行业竞争格局
中国钢铁行业竞争呈现“头部企业主导、产品结构分化、绿色转型加速”的格局。2024 年行业CR10(前10 家企业粗钢产量集中度)约 51.16%,宝武集团等头部企业通过规模优势和技术壁垒巩固领先地位;产品端呈现“普钢同质化竞争、特钢高端化突围”特征,电工钢、汽车板等高端产品需求增速显著;区域布局向“东高西特”演进,东部沿海聚焦高附加值产品,中西部依托资源优势发展特色钢种。行业竞争焦点已从产能扩张转向成本控制、技术创新与低碳转型。
2024 年钢铁行业上市公司总收入达 2.01 万亿元,头部企业占据显著份额。宝钢股份以16%的市场份额位居第一,营收超 3,200 亿元;华菱钢铁、河钢股份、中信特钢等紧随其后,市场份额均超 5%。从行业整体看,CR10 约 51.16%,较2022 年略有下降,低于日本(CR5 超80%)、韩国(CR3 超90%)等国家,仍存在整合空间。政策层面,工信部明确“2025 年前 10 家企业集中度提升至60%”,头部企业通过兼并重组进一步扩大优势。
4.2 同行业主要企业介绍
A 股市场中钢铁行业上市公司众多,公司主要从事焦化、烧结、铁、钢冶炼及钢板、型材等钢压延加工业务。根据申万行业分类,柳钢股份属于钢铁-普钢行业,该分类下同行业上市公司如下:


【免责声明】本文摘自柳钢股份募集说明书,版权归原作者所有,仅用于知识分享与交流,非商业用途!对文中观点判断均保持中立,若您认为文中来源标注与事实不符,若有涉及版权等请告知,将及时修订删除!查看更多报告请关注微信公众号


