
完整版内容请加客服微信号“qbyuan888”获取
内容导读:
王小卤是做年度品牌营销策划方案的?
王小卤品牌营销策划方案-75页
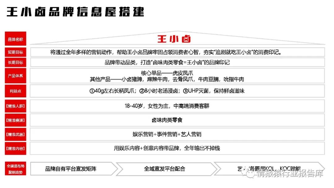
短期目标:
将 通过全年多样的营销动作 帮助王小卤品牌牢固占领消费者心智
夯实 追剧就吃王小卤 的消费印记 。
长期目标:
品牌带动品类 打造 卤味肉类零食 王小卤 的品牌印记
核心内容
01背景洞察
02策略推导
03娱乐营销
04事件营销
部分内容预览
—










完整版内容请加客服微信号“qbyuan888”获取
—

免责声明:以上报告均系本平台合作用户通过公开、合法渠道获得,报告版权归原撰写/发布机构所有, 如 涉 侵 权 , 请 联 系 删 除 ;资料为推荐阅读,仅供参考学习,如对内容存疑,请与原撰写/发布机构联系。


