AI科普馆部分垂类内容转移至?
【长三角人工智能联盟】公众号,快点进去瞧瞧!
智能工厂是新一代信息技术、先进制造技术与先进管理理念深度融合创新的核心载体,更是达成智能制造目标、推动制造业数字化转型与智能化升级的核心阵地。2024 年,工业和信息化部、国家发展改革委、财政部、国务院国资委、市场监管总局、国家数据局六部门联合启动智能工厂梯度培育行动。自此,各地区、央企集团及制造企业积极响应,智能工厂建设迈入加速布局的关键阶段。在此背景下,全面且系统地总结实践经验、提炼发展规律、引导资源协同配合,为各方科学决策、高效推进相关工作提供支撑,进而助力制造业智能化升级与高质量发展,成为当下亟待完成的重要任务。
近日,中国信息通信研究院正式发布《智能工厂发展报告(2025 年)》。该报告对智能工厂发展过程中的总体趋势、行业实践案例、区域发展路径以及系统核心要素进行了系统性梳理,为产业界、学术界和政府部门精准把握行业动态、做出科学决策提供了极具价值的参考依据。
报告核心观点
1. 建设成效显著,体系全面成型。智能工厂梯度培育行动取得丰硕成果,已成功构建起包含 15 家领航级培育对象、500 余家卓越级、8000 余家先进级以及 3.5 万余家基础级智能工厂的四级梯度培育体系。目前,智能工厂建设已初具规模,关键技术水平跻身世界先进行列。
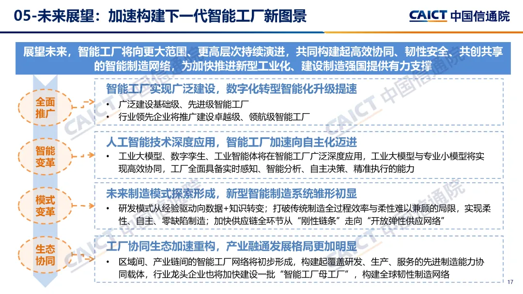
2. 演进方向明确,呈现五大核心变革。其一,建设内涵实现跨越,从单纯的物理实体建设,朝着融合数据模型与机理模型的 “虚实融合” 孪生工厂演进,工厂具备了分析、预测与优化能力;其二,研发设计范式革新,从依赖经验的传统模式,转向 “数据 + 模型” 双驱动的新范式,大幅缩短研发周期并提升产品质量;其三,生产作业能力升级,从单元级的局部柔性,升级为大范围、可快速重构的全域柔性制造系统,实现生产过程的精准感知与精确控制;其四,生产管理模式优化,从基于规则的静态调度,转变为全要素(人、机、料、法、环)资源动态配置与全局优化,追求系统整体效能最大化;其五,运营管理智能进阶,从数据辅助决策,升级为具备自感知、自学习、自决策、自执行、自适应能力的智能决策模式,有效驱动商业模式创新。
3. 行业实践深入,路径差异化清晰。不同行业结合自身特点,走出了各具特色的智能工厂建设之路。以钢铁、石化为代表的原材料行业,聚焦全局优化与主动安全,实现全流程管控与协同优化;以汽车、船舶为代表的装备制造业,从单纯生产制造向 “制造 + 服务” 转型,重构产业价值链;以医药、家电为代表的消费品行业,将质量管控与敏捷响应作为重点,推动产业链协同升级;以智能终端、新型显示为代表的电子信息行业,以技术创新为核心驱动力,构建高精度、快响应的制造体系。
4. 区域布局协同,形成多极发展格局。一是东部地区发挥引领示范作用,长三角、珠三角凭借雄厚的产业基础与开放创新的优势,打造成为全国智能工厂建设的示范高地;二是中部地区实现突破培育,湖南、湖北等地立足自身产业集聚优势与新兴产业发展潜力,转型与培育双向发力,推动智能工厂建设稳步前行;三是多极协同发展态势明显,环渤海地区强化央企引领作用,注重产业链协同发展;成渝地区以电子信息、汽车智造为双核,着力建设西部智能制造枢纽。
5. 制造系统重构,构建工业新基座。制造系统正朝着层级扁平化、能力集成化、决策智能化的新型架构转型重塑。人工智能、智能装备、工业软件与智能模型深度融合、相互促进,共同构筑起韧性智能支撑体系,为智能工厂发展奠定坚实基础。
6. 智能技术融入,构建智能工厂新图景。未来,人工智能技术将全面融入制造各环节,实现全流程的智能协同与自主决策;工厂将从被动执行指令的封闭系统,转变为具备自学习、自适应、自优化能力的自主智能体;单个智能工厂将逐步融入更广泛的智能制造网络,与上下游伙伴协同构建高效协同、韧性安全、共创共享的产业新生态。
报告目录
一、总体趋势篇:迈向新工业时代,智能工厂迎来模式变革
(一)变革背景:智能工厂发展的核心驱动力
(二)未来图景:智能工厂的五大演进方向
二、行业实践篇:体系化布局基本成型,行业差异化实践落地生根
(一)梯度培育:四级体系全面构建,重点行业纵深推进
(二)原材料:以全局优化为核心,驱动原材料行业智能化迈向新高度
(三)装备制造:从生产制造向制造+服务转型,以智能化重构产业价值链
(四)消费品:以质量管控与敏捷响应为重点,推动产业链协同升级
(五)电子信息:以技术创新为驱动,构建高精度快响应体系
三、区域发展篇:东部引领中部突破多极协同,各地基于产业禀赋构建差异化优势
(一)总体布局:各地加快智能工厂建设,因地制宜探索推进路径
(二)环渤海地区:央企引领与产业链协同并重,推动工业整体升级
(三)中部地区:立足区域产业基础,推动转型与培育双向发力
(四)珠三角地区:外向型经济驱动,聚焦高端化与专业化路径
(五)长三角地区:政策引领与开放创新并举,构建全国示范高地
(六)成渝地区:双核联动软硬结合,建设西部智能制造枢纽
四、技术产业篇:制造系统深度重构,迈向集成、智能、韧性的工业新基座
(一)需求牵引:应用场景深化倒逼,提出开放灵活自主三大要求
(二)体系重塑:制造系统向新型扁平架构演进,走向层级扁平化、能力集成化和决策智能化
(三)要素协同:技术装备软件模型深度融合,共筑韧性智能支撑体系
五、未来展望篇:迈向自主制造、生态协同的下一代智能制造新图景
(一)发展形势:智能工厂亟需向更大范围、更高层次演进
(二)未来展望:加速构建下一代智能工厂新图景
以下是报告解读PPT和内容节选↓↓↓ 点击链接免费下载pdf,扫二维码加入交流群































AI科普馆:打开AI世界之窗



