
前 言
医药行业税务风险与商业贿赂息息相关,呈现虚开违法行为与商业贿赂交织共生的典型业态特征,具有鲜明的行业特殊性。2025年,监管层面纵深推进医药反腐工作,中纪委、卫健委、市监局等多部门协同发力,明确将商业贿赂列为重点打击范畴,以“行贿受贿一起查、双向追责”的监管模式,持续从严查处医药行业违法违规行为;证交所与证监会聚焦上市医药企业推广服务的真实性与合理性,通过监管问询与核查,构建全方位监管防线。
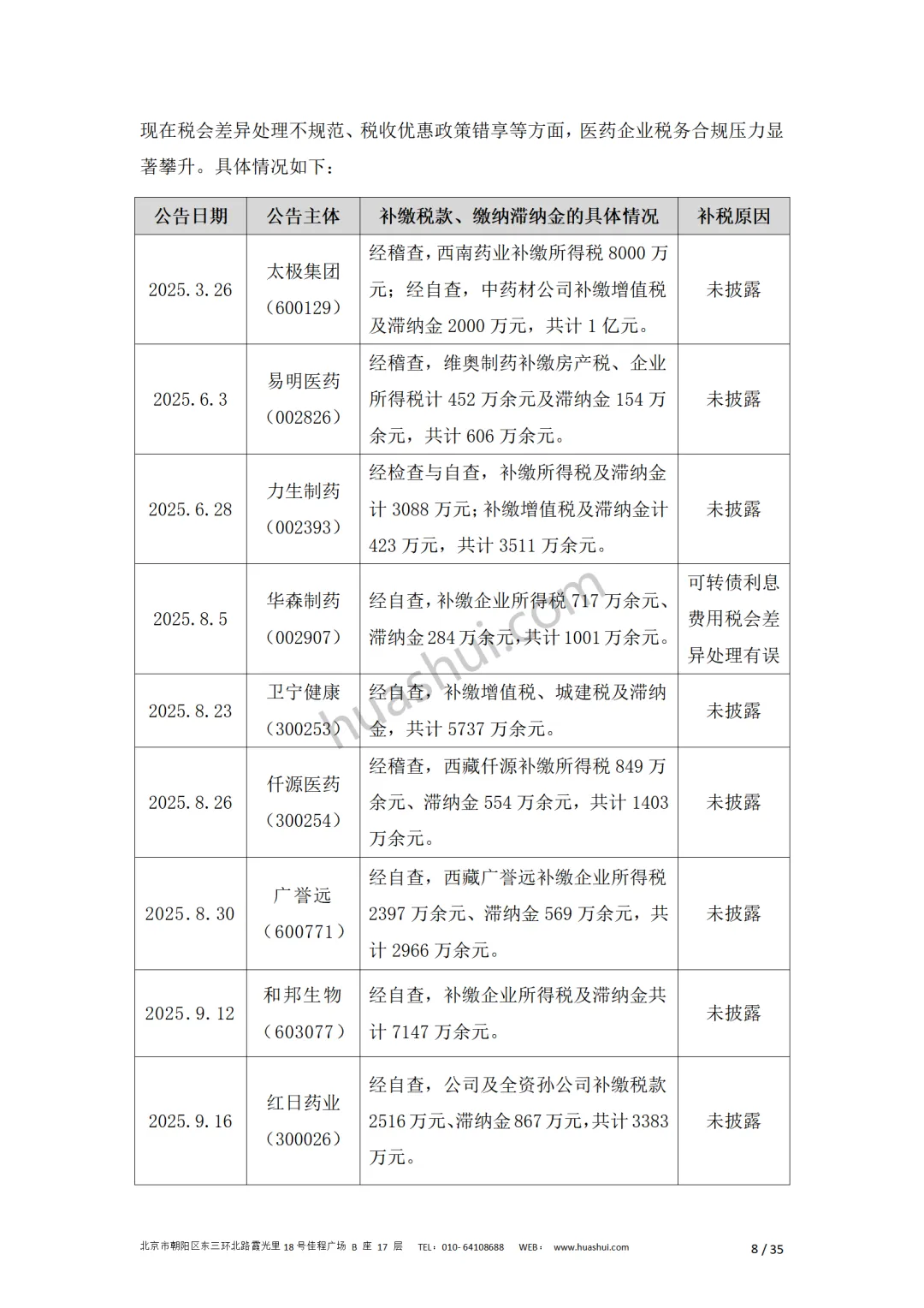
随着国家对医药行业商业贿赂问题整治力度不断升级,税务机关对医药企业涉税违法行为的查处力度也持续加码。2025年,诸多上市医药企业陆续发布大额补税公告;部分医药企业法定代表人因企业欠税问题被依法限制出境;多起虚开、偷逃税款案件接连曝光,相关主体面临补缴税款、缴纳滞纳金及罚款的税务行政风险,甚至还需承担虚开犯罪的刑事责任,医药行业合规压力显著攀升。在此背景下,医药企业事前如何做好税务合规,防范潜在的涉税风险,事后如何有效举证与抗辩,应对已爆发的涉税风险,已成为关乎行业持续健康发展的关键议题。
基于深耕医药行业的实务经验与深度观察,华税团队撰写了《医药行业税务合规报告(2026)》。本报告通过观察2025年医药行业发展概况及税收监管态势,聚焦2025年医药行业涉税行政、刑事案件,深度剖析医药行业虚开风险成因,并在此基础上提出兼具精准性与可操作性的涉税风险化解与应对策略,以期为医药行业的税务合规建设与高质量发展提供有益启示与实践参考。
目录
一、2025年我国医药行业发展概况
二、2025年医药行业税收监管态势
三、2025年医药行业涉税案件观察
四、医药行业虚开风险成因分析
五、医药行业涉税行政风险化解
六、医药行业涉税刑事风险应对
七、2026年医药行业税务合规建议





































常年招聘财税法律英才
工作地点
北京,广州(筹备中)
业务领域
税务咨询、税务稽查、涉税争议解决、涉税刑事辩护
招聘岗位及要求
(一)合伙人
1.具有律师执业证,具备税务师、注册会计师等执业资格者优先;
2.具有一定的案源基础和资源整合拓展能力;
3.品行端正、乐于合作与分享。
薪酬及合作方式面议。
(二)业务顾问
1.具有丰富的社会资源和客户基础;
2.诚实守信,乐于分享。
薪酬及合作方式面议。
(三)税务律师
1.毕业于国内外知名高校财税法、刑法、行政法、税务、会计等相关专业;
2.拥有行政、刑事领域的涉税服务工作经验优先;
3.通过国家司法考试,具有律师执业证者优先;
4.具有团队协作精神,有较强的法律分析和文书撰写能力,形象气质佳。
薪酬福利及职业发展:
(1)律师助理,第一年年薪不少于15万元,按期享有加薪晋升机会。
(2)专职律师,第一年年薪不少于20万元,按期享有加薪晋升机会。
(3)提成律师,合作案源及分成比例面议。
(四)实习生
诚邀国内外知名高校财税法、刑法、行政法、税务、会计等相关专业在读研究生投递简历,按期发放实习补助,享有优先录取机会。
申请以上职位,请先发简历到邮箱:zhaopin@huashui.com,我们会尽快安排面谈,非约勿访!联系人:李先生,联系电话:18601356040



