获取更多行业报告?、白皮书?、投资报告?、市场洞察?、趋势报告?、蓝皮书?,请添加小编微信号?MedicalLiasion
背景篇:数字化浪潮席卷而来
本篇系统梳理了美国、欧盟、日本等主要经济体在医疗器械创新、安全监管与质量管理方面的实践路径,揭示国际竞争正由“产品主导”转向“数据驱动+智能协同”。《报告》指出,我国医疗器械产业在政策引导、市场扩张和技术创新驱动下,正进入高质量发展新阶段。同时,人工智能医疗器械已成为全球关注焦点,其发展既为我国带来创新机遇,也提出了监管与标准体系重塑的新挑战。
现状篇:企业数字化转型进入加速期
本篇基于产业数据与政策分析,从市场规模、创新产品、监管体系、技术融合四个方面系统总结了行业现状。《报告》指出,医疗器械产业保持快速增长态势,创新产品获批数量稳步上升,监管体系持续健全,数字化应用不断深化。然而,行业仍面临数字基础设施不均衡、数据安全体系不完善、企业协同水平不高等问题。未来发展趋势将聚焦智能化赋能、智慧监管体系建设、产业生态协同与数据安全治理的双重强化。
实践篇:场景化推进企业“智改数转网联”
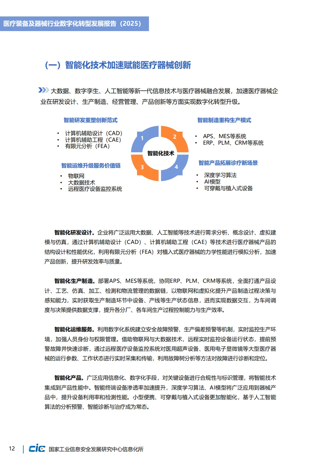
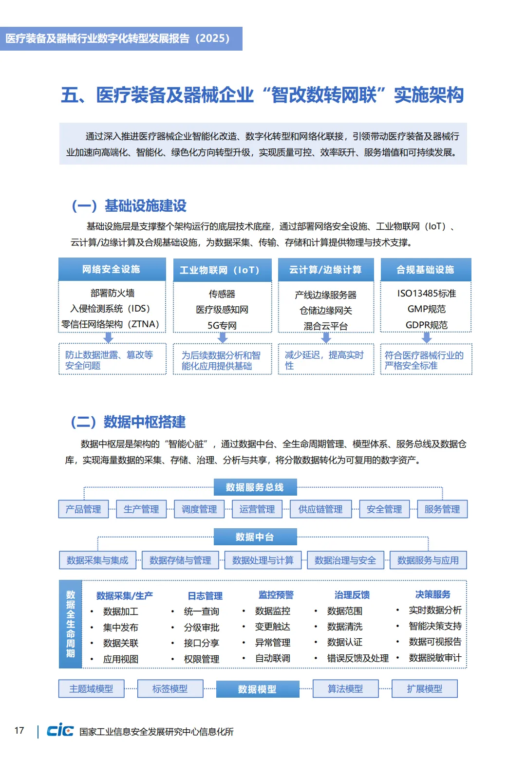
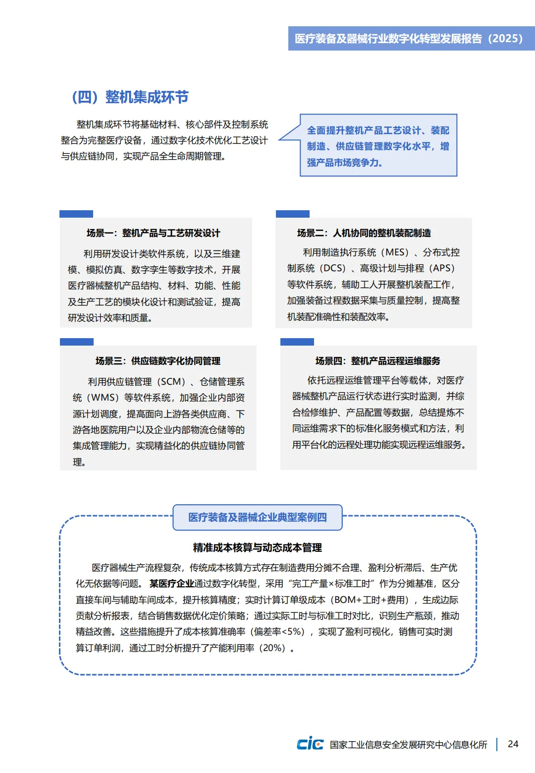
本篇从基础设施建设、数据中枢搭建、业务应用支撑与生态监管落实四个维度,明确了医疗器械企业数字化建设的重点任务与实践路径。通过典型企业案例分析,展示了数据资源整合、流程智能优化与生态协同创新的应用成效,为行业提供可复制、可推广的实践样本。同时,聚焦医疗器械生产全过程、产品全生命周期与供应链全环节,从基础医用材料、关键零部件、控制系统、整机集成到产业链协同五大关键场景展开剖析。通过构建场景化、模块化的转型框架,为企业提供可落地的数字化升级路径,促进医疗器械产业实现系统性、可持续的创新发展。
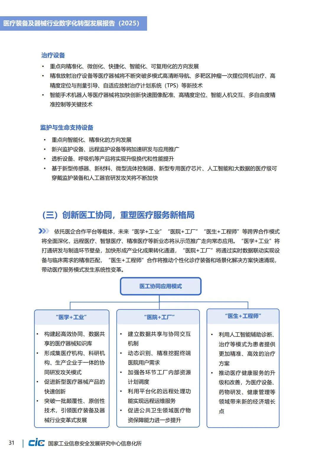
展望篇:以系统化创新引领高质量跃升
本篇面向未来,提出加快夯实产业基础、推动高端设备创新、深化医工协同应用、优化全产业链生态的系统性策略。《报告》展望了我国医疗器械产业从规模增长向质量提升、从制造导向向创新引领的战略转型方向,为政策制定、产业规划与企业实践提供前瞻性指导。

点击“阅读原文”可下载完整版PPT!!
具体内容如下








































点击“阅读原文”可下载完整版PPT!!

?点击“阅读原文”加入医学联络官俱乐部!!


