
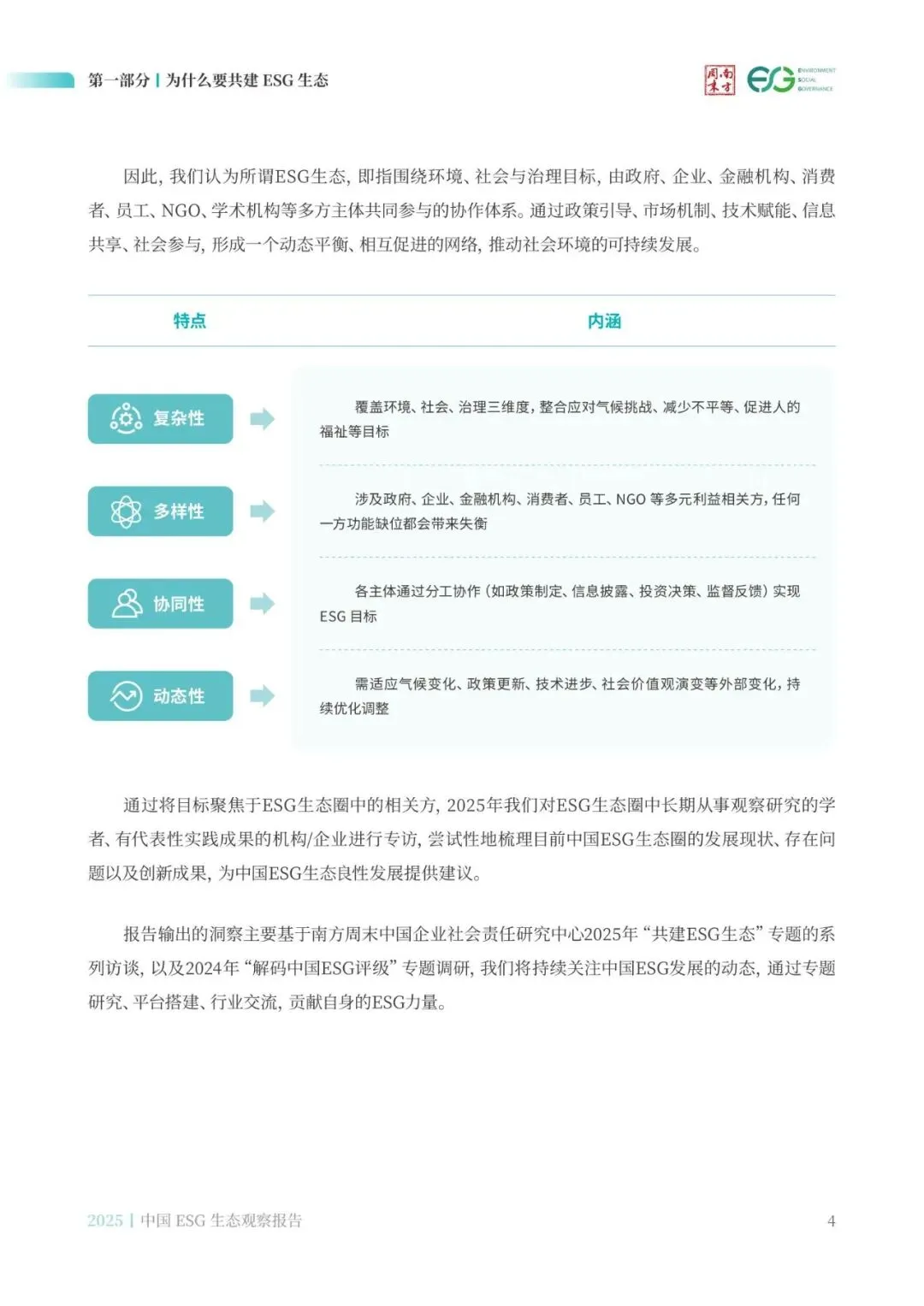
《中国ESG生态观察报告(2025)》聚焦中国ESG生态建设全貌,以政策、市场、实践、社会四大维度为核心框架,系统解析ESG生态的构成要素、发展特征、现实挑战与创新路径。

政策端形成多部门协同监管格局,可持续披露准则与绿色金融政策持续完善;
市场端 “披露 - 评级 - 投资” 闭环初具雏形,绿色贷款余额突破40万亿元,ESG主题基金规模超万亿;
实践端大型企业与央国企发挥示范作用,在低碳转型、供应链治理等领域主动创新;
社会端公众可持续消费与监督意识逐步提升。

同时报告也指出,政策执行落差、数据质量参差、中小企业实践门槛高、社会参与不足等问题仍待破解,通过苏州工业园区政策创新、“好杯新生” 公众参与等典型案例,为生态优化提供了可落地的行动指引。












往期推荐

现在加入即领
【企业ESG信息披露必备实操手册】
+
【ESG领域最新研报&白皮书合集】
+
【ESG入门-精通体系化资料大全】




