
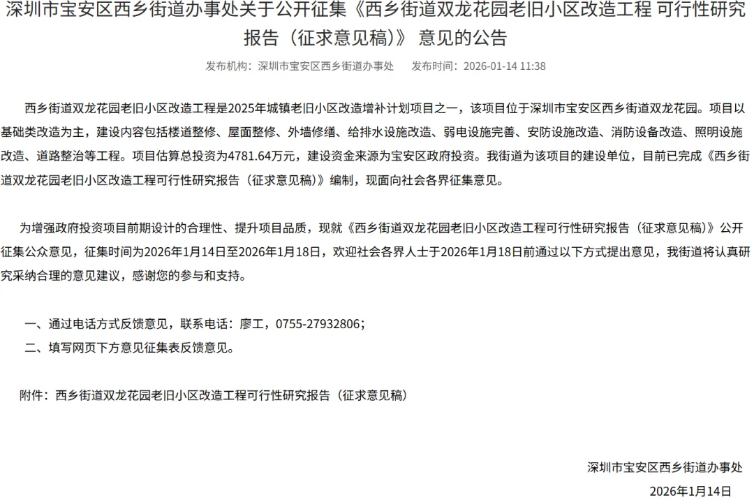
今日, 《西乡街道双龙花园老旧小区改造工程 可行性研究报告(征求意见稿)》发布,宝安区又增加一个老旧小区更新改造。
西乡街道双龙花园老旧小区改造工程是2025年城镇老旧小区改造增补计划项目之一,该项目位于深圳市宝安区西乡街道双龙花园。
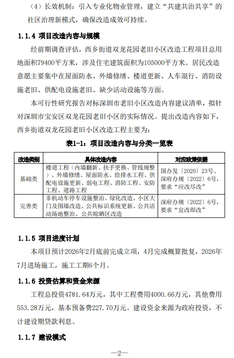
项目以基础类改造为主,建设内容包括楼道整修、屋面整修、外墙修缮、给排水设施改造、弱电设施完善、安防设施改造、消防设备改造、照明设施改造、道路整治等工程。
项目估算总投资为4781.64万元,建设资金来源为宝安区政府投资。
西乡街道为该项目的建设单位,目前已完成《西乡街道双龙花园老旧小区改造工程可行性研究报告(征求意见稿)》编制,现面向社会各界征集意见。

公告截图
以下是征求意见稿。
因该征求意见稿文档很大(201页),下面只截取前面几页粘贴。
如要下载完整附件文档查看,关注 本公众号 并在 发信息处 发送文字 “双龙花园” 获取链接下载。







...
来源:宝安政府网站
本文仅作分享之用,如果分享内容侵犯您的权益,请及时与我们联系,我们将及时删除。

目前,"湾区宝安"已建立交流群,欢迎大家添加宝安君微信拉进群。


