报 告 核 心 内 容 介 绍
Science Technology
一句话核心结论:
政府网站的AI应用已从“概念”走向“普及”,但整体呈现“基础功能有覆盖、进阶能力严重不足”的局面。未来必须从“有没有”转向“好不好”,通过全场景协同、数据治理和安全合规,打造真正懂用户、能办事、有温度的智能政务服务门户。
关键信息归纳:
1. 调研概况
- 范围:覆盖全国831家政府门户网站(从部委到区县)。
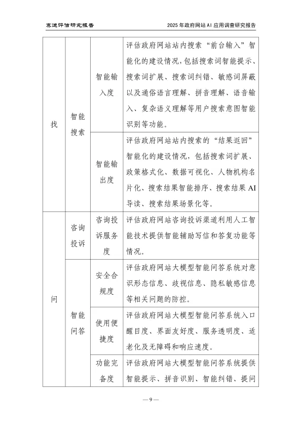
- 框架:围绕公众办事的“读、找、问、办” 四大核心场景,构建了全面的AI应用评估指标体系。
2. 整体态势:“三明治”结构明显
- 基础层(普及广):
- 96% 的网站已部署至少一项AI功能。
- 智能导办、跨省通办、搜索纠错等基础服务覆盖率高(48%-90%)。
- 进阶层(探索中):
- 大模型智能问答、政策精准推送等深度应用仅在少数网站试点(15%-29%)。
- 短板层(严重滞后):
- 政策AI辅助阅读(如政策图谱、脑图)和智能辅助咨询投诉几乎空白,成为制约服务升级的关键瓶颈。
3. 优秀实践亮点(标杆案例)
- 【读】让政策“看得懂”:
- 西安:AI一键生成政策摘要,提炼核心要点。
- 烟台:用“政策图谱”可视化展示政策间的关联与沿革。
- 白银:将防火命令自动生成思维脑图,逻辑清晰。
- 【找】让信息“找得快”:
- 四川:支持“我要开公司”等口语化搜索,直达办事指南。
- 广西:搜“GDP”直接返回可视化图表,数据一目了然。
- 北京西城:搜“公积金贷款”整合政策、指南、计算器于一体。
- 【问】让互动“答得准”:
- 扬州:“数扬扬”助手支持自然语言对话式提交诉求,并自动识别重复件。
- 安徽:智能问答能输出图片、视频等多模态内容,更直观。
- 苏州:回答复杂问题(如GDP对比)时,能展示完整思维链和数据图表。
- 【办】让办事“跑得少”:
- 贵州/淮安:“边问边办”模式,聊天过程中就能完成表单填写和提交。
- 北京:基于企业画像,实现“政策找企业”,精准推送匹配的惠企政策。
- 浙江:“智能秒办”事项,机器自动审批,实现“即报即批”。
4. 存在的五大核心问题
- ① 应用不均衡:重“办”轻“读问”,进阶功能缺失,无法形成服务闭环。
- ② 技术不协同:同一网站内,智能问答和站内搜索的结果可能互相矛盾,数据不同源。
- ③ 数据质量差:AI回复中夹杂乱码、引用已废止的旧政策,基础数据治理薄弱。
- ④ 安全有漏洞:部分搜索结果未脱敏,直接显示用户身份证号;对意识形态风险识别不足。
- ⑤ 体验待优化:智能服务入口隐蔽,各功能割裂(问完不能直接办),对老年人不友好。
5. 未来发展建议(七大方向)
- 场景均衡:补齐“读、问”短板,推动“读找问办”全场景一体化。
- 技术协同:建立统一数据中枢,确保各模块服务输出一致。
- 数据治理:健全知识库,确保AI所依赖的数据权威、准确、及时。
- 安全合规:细化风险防控,落实个人信息保护和内容安全要求。
- 体验升级:优化入口设计,强化功能衔接,提升适老化水平。
- 智能运营:利用AI辅助内容生产和运维,实现精准管理和动态优化。
- 长效保障:设立专项经费,建立常态化评估迭代机制。
总结给政府网站管理者听:
AI不是万能的装饰品,而是提升政务服务效能的利器。
- 当前阶段,大部分网站已经完成了AI的“入门考”,但离“优秀”还有很长的路要走。
- 未来的竞争焦点,在于谁能率先打破“信息孤岛”,用高质量的数据和协同的技术,打造出一个能理解用户意图、主动提供服务、全程陪伴办事的智能政务伙伴。
- 这不仅是技术升级,更是服务理念的革命——从“人找服务”到“服务找人”。



















2026 研报 网盘 群
欢 迎 加 入
免责声明:
本文由我方原创撰写,文中引用的数据、信息均来自公开可查的权威来源(如上市公司公告、政府文件、行业报告等),已注明来源,仅用于说明与分析,符合合理使用原则。我们尊重知识产权,如权利人认为引用内容有侵权问题,请通过邮箱 2428997757@qq.com 联系,我们将在48小时内核实处理。本文内容仅供参考,不构成任何决策建议。


