
中慧生物专注创新疫苗升级,已进入商业化兑现期。公司成立于2015年,致力于创新疫苗及采用新技术方法的传统疫苗的研发、制造及商业化。目前公司四价流感病毒亚单位疫苗(6月龄及以上)已上市销售。23价肺炎球菌多糖疫苗、冻干人用狂犬病疫苗(人二倍体细胞)已完成Ⅰ期临床试验。
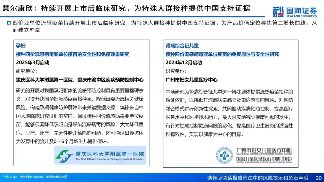
慧尔康欣(四价流感病毒亚单位疫苗):更高的安全性+良好的免疫效果,精准切入高端流感疫苗市场蓝海。国内流感疫苗潜在增长空间广阔,目前裂解疫苗占据大部分市场份额。慧尔康欣是国内首款且唯一的四价亚单位流感疫苗,相比于裂解疫苗,具有保护全面、组分抗原纯度高、不良反应风险低等优势。该产品2023年国内获批上市,针对3岁以上人群,2025年进一步扩龄到6月龄以上人群,2024年实现收入2.6亿元,同比增长398%。作为公司首款获批产品,正处快速放量通道,引领流感疫苗消费升级。
在研人二倍体细胞狂犬病毒疫苗,布局WHO金标准技术,抢占百亿级优质狂犬疫苗市场制高点。狂犬病高度危险,国内暴露者人数呈上升趋势,近几年国内每年约1800万至2000万人接种狂犬疫苗。在狂犬病疫苗生产技术中,人二倍体细胞是WHO推荐的最安全基质之一,目前市面仅2种该细胞株的狂犬疫苗。公司的在研人二倍体细胞狂犬病毒疫苗,Ⅰ期临床试验显示出良好的安全性,同时结合冻干制剂及预灌封稀释剂注射器,并开发多种接种方案,接种更加便捷灵活。2025年12月其Ⅲ期临床试验已启动。
领先的核心技术平台,构建了覆盖传统升级与前沿创新的丰富管线(11项在研),增长接力棒清晰。公司经多年研发,依托契合国际趋势的新技术,打造了全面的疫苗开发支撑平台和专有技术平台,同步推进创新疫苗研发与传统疫苗升级,构建了丰富疫苗管线;以未满足的公共卫生需求为导向,拓展高商业化潜力适应症,除四价流感病毒亚单位疫苗与人二倍体细胞狂犬病毒疫苗两款核心产品外,公司还在积极开发 11 种其他疫苗,精准对接市场空白。
盈利预测和投资评级 我们预测公司有望在2027年实现扭亏为盈,迎来业绩与估值双重提升的“戴维斯双击”。考虑到公司核心产品慧尔康欣持续放量,预计2025-2027年公司实现营业收入4.93、7.98、12.40亿元人民币,实现归母净利润-1.57、-0.24、1.28亿元人民币,公司疫苗管线丰富,发展后劲充足,有望在2027年实现扭亏为盈。首次覆盖,给予公司“增持”评级。
风险提示 创新疫苗研发相关风险、产品结构单一的风险、商业化不及预期的风险、市场竞争加剧的风险、次新股股价波动风险。中国与国际市场并不具有完全可比性,相关数据仅供参考。





































证券研究报告《【国海医药 | 中慧生物】深度报告:立足疫苗创新赛道,独家产品放量打开增长空间》
对外发布时间:2026年1月13日
发布机构:国海证券股份有限公司
本报告分析师:曹泽运
SAC编号:S0350525110001
【医药组介绍】
曹泽运,毕业于北京大学,北京理工大学EMBA,10年药企产业经验,熟悉创新药商业化、临床开发流程。
重要提示
本公众号推送观点和信息仅供国海证券股份有限公司(下称“国海证券”)研究服务客户参考,完整的投资观点应以国海证券研究所发布的完整报告为准。若您非国海证券研究服务客户,为控制投资风险,请取消订阅、接受或使用本公众号中的任何信息。本公众号难以设置访问权限,若给您造成不便,敬请谅解。国海证券不会因订阅本公众号的行为或者收到、阅读本公众号推送内容而视相关人员为客户。
本公众号不是国海证券的研究报告发布平台,只是转发国海证券已发布研究报告的部分观点,订阅者有可能会因缺乏对完整报告的了解或缺乏相关的解读而对资料中的关键假设、评级、目标价等内容产生理解上的歧义,应以国海证券研究所发布的完整报告为准,且须寻求专业人士的指导及解读。
本公众号及国海证券研究报告所载资料的来源及观点的出处皆被国海证券认为可靠,但国海证券不对其可靠性、准确性、时效性或完整性做出任何保证。本微信号推送内容仅反映国海证券研究人员于发出完整报告当日的判断,本公众号所载的资料、意见及推测有可能因发布日后的各种因素变化而不再准确或失效,国海证券不承担更新不准确或过时的资料、意见及推测的义务,在对相关信息进行更新时亦不会另行通知。
在任何情况下,本公众号所载信息、意见不构成对任何人的投资建议,所述证券或金融工具买卖的出价或征价,评级、目标价、估值、盈利预测等分析判断亦不构成对具体证券或金融工具在具体价位、具体时点、具体市场表现的投资建议。对任何直接或间接使用本公众号所载信息和内容或者据此进行投资所造成的任何一切后果或损失,国海证券及/或其关联人员均不承担任何形式的法律责任。
本微信号及其推送内容的版权归国海证券所有,国海证券对本微信号及其推送内容保留一切法律权利。未经国海证券事先书面许可,任何机构或个人不得以任何形式转载、翻版、复制、刊登、发表、修改、仿制或引用本订阅号中的内容,否则将承担相应的法律责任,国海证券就此保留一切法律权利。


